【新刊】『第4版 税理士のための”中小企業の補助金”申請支援マニュアル ―採択率を上げる申請書・事業計画の作成支援から、アフターフォローまで』発刊!
採択率を上げる申請書・事業計画の作成支援からアフターフォローまで、税理士の補助金支援業務のすべてがわかる!

法律関連出版物、各種データベースを提供する第一法規株式会社(所在地:東京都港区、代表取締役社長:田中 英弥)が、『第4版 税理士のための”中小企業の補助金”申請支援マニュアル――採択率を上げる申請書・事業計画の作成支援から、アフターフォローまで』を、2023年12月22日に発刊しました。
amazonでの購入はこちら:https://amzn.asia/d/cFh4VDz
楽天での購入はこちら:https://books.rakuten.co.jp/rb/17713803/
本書の概要
税理士が相談を受けることの多い”中小企業の補助金”申請。
本書は「採択率を上げるには?」「顧問契約につながるって、ほんと?」「もし不採択になってしまったら?」といった疑問に答え、これ1冊で補助金支援業務のすべてがわかる一冊です。第4版では、「事業再構築補助金」「ものづくり補助金」の最新情報を搭載しました。
本書の特長
●補助金審査事務局での勤務経験や自身の業務経験を基にした多くのセミナー実績をもつ著者が、ノウハウを惜しまず開示。実際に採択された申請書を掲載。
●A 制度を知る B 業務を知る C 事業計画 D 申請書 E アフターフォロー の5パートで、補助金支援業務のすべてがわかる。
●「どうすれば採択されるか」にとどまらず、クライアントの理解しにくいポイントを示し、「どのように説明すれば理解されやすいか」まで解説。
目次
A 制度を知る:補助金制度について理解する
中小企業向けの補助金制度概論/情報収集のポイント/「事業再構築補助金」/「ものづくり補助金」/「小規模事業者持続化補助金」
B 業務を知る:補助金支援業務について理解する
補助金支援業務とは/認定支援機関の役割/クライアントへの補助金提案力/補助金申請支援にかかる契約例/トラブル事例と回避策
C 事業計画:事業計画を策定する
補助金申請のための事業計画/事業の骨格の整理/事業計画全体のストーリー/損益計画/資金計画
D 申請書:採択される申請書類を作成する
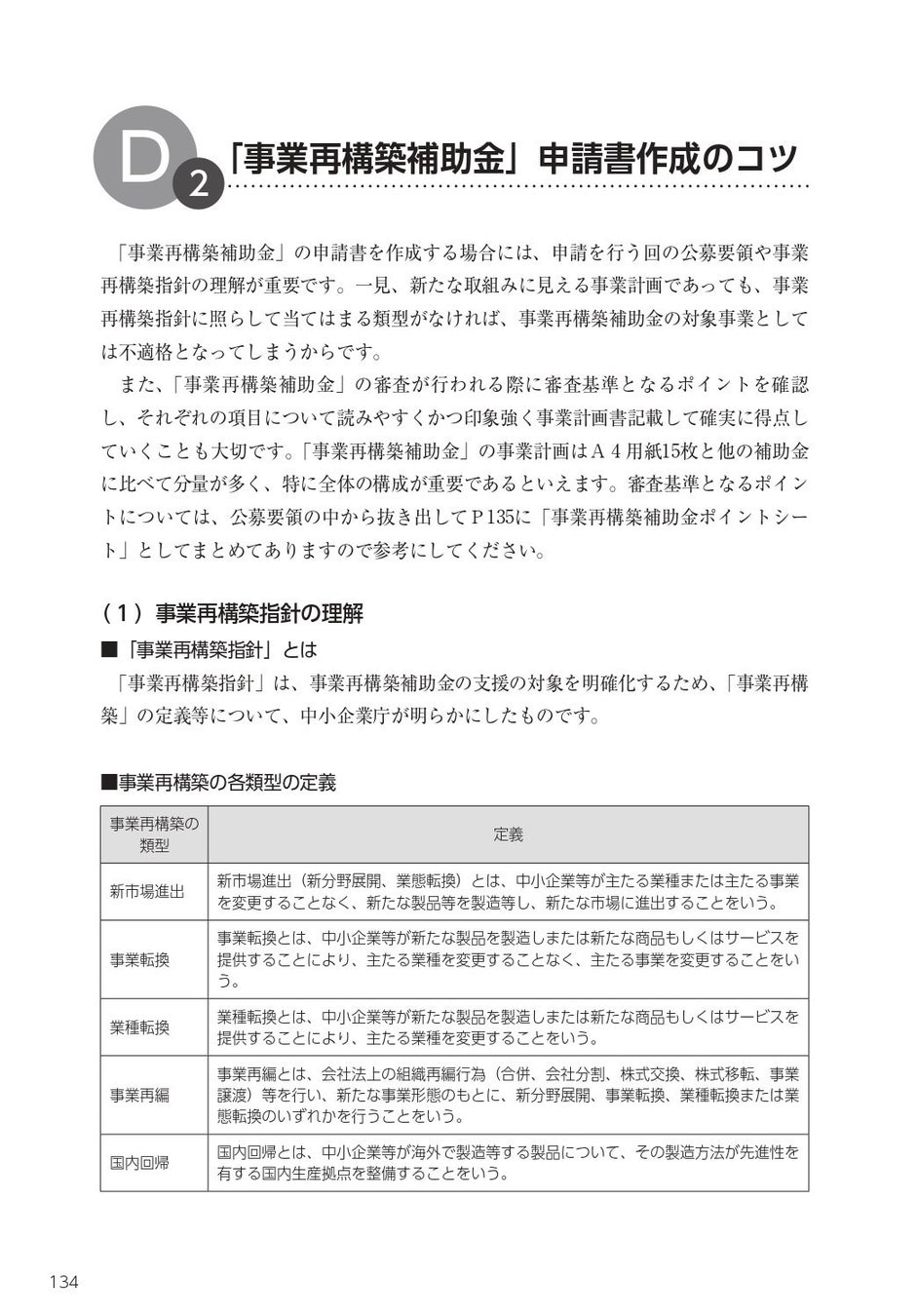
採択される理由、採択されない理由/「事業再構築補助金」申請書作成のコツ/「事業再構築補助金」採択申請書分析/「ものづくり補助金」申請書作成のコツ/「ものづくり補助金」採択申請書分析
E アフターフォロー:申請後対応と他業務への応用を考える
採択後の手続きと支援業務/採択後の税務上の取扱い/不採択の場合のアクション
他業務への応用/会計事務所の差別化への提言
オリジナル様式
・補助金支援業務マップ
・補助金申請支援業務委任契約書
・補助金申請支援業務にかかる確認事項
・事業骨格シート
・ストーリーシート
・ポイントシート(事業再構築補助金)
・ポイントシート(ものづくり補助金)


【商品概要】
『第4版 税理士のための”中小企業の補助金”申請支援マニュアル
―採択率を上げる申請書・事業計画の作成支援から、アフターフォローまで』
銀座スフィア税理士法人 水谷翠[著]
・定価:3,080円(本体:2,800円+税10%)
・頁数:226頁
・版型:B5判
商品紹介ページはこちら
https://www.daiichihoki.co.jp/store/products/detail/104803.html
amazonでの購入はこちら
楽天での購入はこちら
https://books.rakuten.co.jp/rb/17713803/
発売元:第一法規株式会社
https://www.daiichihoki.co.jp
このプレスリリースには、メディア関係者向けの情報があります
メディアユーザー登録を行うと、企業担当者の連絡先や、イベント・記者会見の情報など様々な特記情報を閲覧できます。※内容はプレスリリースにより異なります。
すべての画像
