UNIVERSITY of CREATIVITY【第1回 創造性グローバル定点調査】を実施
―AI時代にみられる「Creative Living」という生き方― 自らを創造的だと回答した人の6割が、AIを”創造性拡張のパートナー”として活用中
株式会社博報堂(本社:東京都港区、代表取締役社長:名倉健司、以下 博報堂)が運営するUNIVERSITY of CREATIVITY(以下 UoC)は、AI時代における創造力の価値や意識、社会的インパクトをグローバルな規模で明らかにすることを目的に、「創造性に関するグローバル調査」を開始いたしました。 日本・米国・中国・ドイツ・フランスの5か国で3,526人を対象とする本調査から見えた、AIとの共生や、暮らしにおける創造性のあり方など、現代における創造性の現在地について報告いたします。
■調査結果サマリー
【創造性自認層にとってAIは創造性拡張のパートナー】
・自分自身を創造的だと捉えている「創造性自認層」のうちAIを活用している61.8%が中級・上級レベル(コンテンツ制作やAIエージェント作成など)でAI活用。
・非自認層では、中級・上級レベルでのAI活用は28.8%に留まる。
・創造性自認層は、「感性領域の創造」「日常での創造」「創造的な破壊」までAIに期待している。
※創造性自認層:Q1.あなたは自分自身を「創造的」だと思いますか?7段階のうち、
TOP 2 (N=1,374)。そのうちのAI利用者(N=1,161)
※創造性高自認層:Q1.の7段階のうち、TOP1(N=468)。
【国・文化によって異なる「創造性」のイメージ】
・創造性の捉え方は、国ごとに明確な文化的特性が見て取れた。
-日本は「これまでにないものの創出(ゼロイチ)」
-欧米は「日常の改善」や「異なるものの新結合」という日常生活に密着した実践
-中国は「常識や秩序の破壊と再構築」
【創造性の自己認識に見る違い ―Creative Livingという生き方―】
・創造性自認層は、「自分で何かをつくる」「趣味を持つ」ことを重視。
UoCでは、本調査を年1回定点調査として実施し、AIの進化や社会情勢の変化が人間の創造性にどのような影響を及ぼしていくのか、日本を含む各国の意識がどのように変化していくのか、その変遷を定量的に観測し、継続的に発信していく予定です。
本調査結果が記載された、『WHITE PAPER of CREATIVITY / 創造性白書2026年版 』はこちら

UNIVERSITY of CREATIVITY(UoC)
UoCは、株式会社博報堂が設立した未来創造の技術としてのクリエイティビティを研究・開発・社会実装する専門機関です。「We are All Born Creative. すべてのニンゲンは生まれながらにして創造的である。」を理念に、AIやビッグデータが急速に普及する今こそ、創造力を人類最大の資本として捉え直し、新しい文明の地図を描くための「クリエイティビティの港」となることを目指しています。文理芸や産官学の垣根を超えて、多様なクリエイティビティの研究と実験を掛け合わせることで、世界の課題解決や新たな感動の源泉を生み出していきます。
公式サイト:https://uoc.world/
■調査概要
調査名称:第1回 創造性グローバル定点調査 2025-2026
調査方法:インターネット調査
調査機関:株式会社インテージ
調査時期:2025年8月
対象地域:日本(東京・大阪)、米国(ニューヨーク・カリフォルニア)、中国(北京・上海)、ドイツ(ベルリン・ハンブルク・ミュンヘン)、フランス(パリ首都圏・マルセイユ首都圏)
対象者:15歳以上(男女、ノンバイナリー、その他、および回答を控える方を含むすべての方)
有効回答数: 3,526人(各国700人以上)
■調査結果詳細
1. 創造性自認層にとってAIは創造性拡張のパートナー
自分自身を「創造的」だと思うか?の問いに対し、「かなりそう思う」「そう思う」と回答した、自身を創造的だと捉えている「創造性自認層」ほどAIを積極的に活用している実態が明らかになった。創造性自認層でAIを利用する人の61.8%が「中級+上級レベル(コンテンツ制作やAIエージェント作成など)」でAIを活用。一方、非自認層では、28.8%に留まっている。


また、創造性自認が極めて高い「創造性高自認層」に対し、「創造性に対するイメージ」と「AIの可能性」を聴取したところ、「これまでにないものを生み出すこと(新しさの創造)」にとどまらず、「美しい・面白いものを生み出すこと(感性領域の創造)」、「毎日の生活を良くするアイデアを生むこと(日常での創造)」、さらには「常識や秩序を壊し新しく生み出すこと(創造的な破壊)」についても、創造性のイメージとAIの可能性の両方で高いスコアが見られた。
このような傾向から、創造性高自認層はAIを単なる効率化のツールではなく、「人間の創造性を多方面に拡張させるパートナー」と捉えていると言える。
2. 国・文化によって異なる「創造性」のイメージ
創造性の捉え方は国ごとに明確な文化的特性があり、日本は「これまでにないものの創出(ゼロイチ)」という非日常的な概念として、欧米では「日常の改善」や「異なるものの新結合」という日常生活に密着した実践として、中国では常識や秩序を再構築する原動力として、捉えられている。

3. 創造性の自己認識に見る違い ―Creative Livingという生き方―
創造性自認層は、「自分で何かをつくる」「趣味を持つ」ことを重視しており、創造性は非日常な行為から、「職種や才能に限らず、日常を豊かにする態度や実践」へと変化していることが見て取れる。UoCが提唱する「Creative Living(創造的な生き方)」の実践が、AI時代の幸福度(ウェルビーイング)に寄与していることが示唆される。

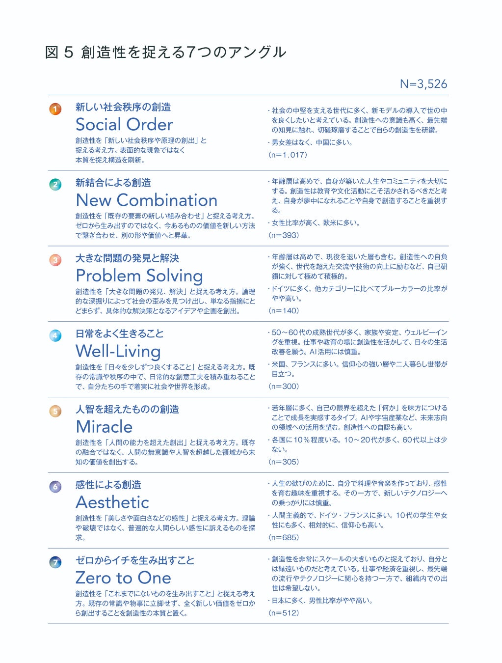
4. 多層化する創造性を紐解く「7つのアングル」
「創造性のイメージ」に関する設問の複数回答(MA)を用いて、創造性の捉え方に対するコレスポンデンス分析を実施した結果、創造性を捉える7つのアングルを導き出した。
本質を捉えて構造を刷新する①Social Orderや、既存の要素を繋ぎ合わせて新しい価値へと昇華する②New Combination、そして論理的な深掘りによって社会の歪みを見つけ、解決策を創出する③Problem Solvingは、社会や経済の仕組みをアップデートする力になる。一方で、日々の創意工夫を積み重ねる④Well-Livingや、人智を超えた領域から未来を導き出す⑤Miracle、人間らしい感性を源泉とする⑥Aestheticは、日常や人間らしさに根ざして新たな価値を形成する。さらに、既存の常識に一切縛られず、無から有を生む⑦Zero to Oneは、未知の可能性を切り拓く創造性の本質を表している。

このプレスリリースには、メディア関係者向けの情報があります
メディアユーザー登録を行うと、企業担当者の連絡先や、イベント・記者会見の情報など様々な特記情報を閲覧できます。※内容はプレスリリースにより異なります。
すべての画像