2024年4月から施行の労働基準法施行規則改正に対応!『ジョブカン労務HR』労働条件通知書のテンプレートを改修
株式会社DONUTS(東京都渋谷区、代表取締役:西村啓成)が提供するバックオフィス支援クラウド人事労務システム『ジョブカン労務HR』は、2024年4月1日に施行される「労働基準法施行規則改正」に含まれる「労働条件明示ルールの変更」に伴い、システム内でダウンロード可能な労働条件通知書のテンプレートを改修し、新ルールに対応したテンプレートの提供を開始しました。新しい労働条件通知書のテンプレートは、4月1日前の雇用契約にも利用可能です。
『ジョブカン労務HR』公式サイト : https://lms.jobcan.ne.jp/

◆概要
「労働条件明示ルールの変更」は、2024年4月1日に施行される「労働基準法施行規則改正」に含まれ、雇用形態の多様化が進む中で、雇用締結後の使用者と労働者の間に発生するトラブルを防ぎ労働者の保護を目的とした施策のひとつです。
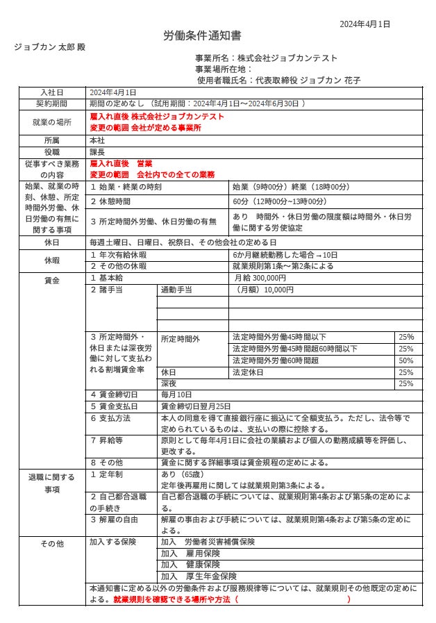
今般の「労働条件明示ルールの変更」により、雇用する側が一般的に雇用締結時に発行する「労働条件通知書」に、新たに以下4つの明示事項を追加することが義務付けられました。
<全雇用者に対する明示事項>
・就業場所・業務の変更の範囲
<有期契約労働者に対する明示事項>
・更新上限(通算契約期間または更新回数の上限)の有無と内容
・無期転換申込機会
・無期転換後の労働条件


『ジョブカン労務HR』は、クラウドサービスならではの強みを生かし、法改正やルール変更に対して、サービス利用者が手を煩わせることなくスムーズに対応できるよう開発とサービスの提供を行っています。今般の法改正やルール変更のみならず、様々な変化にスピーディーに対応し、労務担当者の業務をサポートしてまいります。
■『ジョブカン労務HR』について
従業員情報の収集・一元管理をサポートするクラウドサービスです。入社時の従業員情報収集も、ペーパーレスに実施可能。従業員がPCやスマートフォンから直接情報入力が可能です。また、入社や退社の際に必要な社会保険や雇用保険の書類作成を自動化できます。そのほか、マイナンバー管理、年末調整機能、ストレスチェック機能も搭載しています。また、人材管理機能では、労務担当者だけなく、全社的に従業員情報を活用できる状況を作り、企業の成長を支援します。
公式サイト : https://lms.jobcan.ne.jp/
■バックオフィス支援クラウドERPシステム「ジョブカン」について
ジョブカンシリーズは、ジョブカン勤怠管理を始めとし、経費精算・ワークフロー・採用管理・労務HR・給与計算・会計・見積/請求書・BPOの9サービスからなる、バックオフィス業務を効率化するクラウドERPシステムです。企業の創業期から成熟期まであらゆるステージ・規模に対応しており、累計導入実績は20万社、有料ID数は300万を突破しました。法人向けIT製品の比較・資料請求サイト「ITトレンド」が発表した「ITトレンド年間ランキング2023※」において、「勤怠管理・就業管理」部門、「シフト管理・人員計画(WFM)」部門、「ワークフロー」部門、「採用管理・選考管理システム」部門、「労務管理システム」部門、「マイナンバー管理システム」部門、「給与計算」部門で第1位に選ばれています。
公式サイト : https://all.jobcan.ne.jp/
※2023年にITトレンドの各カテゴリーでユーザーから最も支持された製品を発表。2023年1月1日~11月30日までの資料請求数をもとに集計しています。
■株式会社DONUTSについて
社名 : 株式会社DONUTS
所在地 : 東京都渋谷区代々木2-2-1 小田急サザンタワー8階
代表者 : 代表取締役 西村啓成
設立 : 2007年2月5日
事業内容 : クラウドサービス事業、ゲーム事業、動画・ライブ配信事業、医療事業、
出版メディア事業
企業サイト : https://www.donuts.ne.jp/
このプレスリリースには、メディア関係者向けの情報があります
メディアユーザー登録を行うと、企業担当者の連絡先や、イベント・記者会見の情報など様々な特記情報を閲覧できます。※内容はプレスリリースにより異なります。
すべての画像
