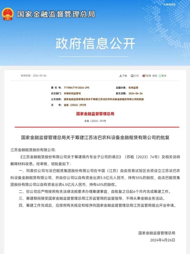
江蘇ファーバ農科設備金融リース有限公司が正式に設立準備を承認されました
近日、江苏金融租赁股份有限公司と法巴リースグループ株式会社の合弁会社である江蘇法巴農科設備金融リース有限公司が、国家金融監督管理総局からの承認を受け、設立準備が進められました。これにより、国内初の中外合弁金融リース専門会社として認可され、全国で初めて農業と科学技術産業に特化した専門会社となります。

江蘇ファーバ農科設備金融リース有限公司は、予定されている登録資本が100億円であり、農業および科学技術産業に特化したサービスを提供します。国内外の優れた農業機械および科学技術機器メーカーとの協力を通じて、さまざまな農家や中小企業が機器を購入する際の金融支援を提供します。
江苏金融租赁股份有限公司は1985年6月に設立され、国家金融監督管理総局の承認を受けた国有の非銀行金融機関であり、リース業務を行っています。同社は、中国で有名な金融リース会社の1つです。同社は2018年3月1日に上場し(株式コード:600901)、現在、国内で唯一のA株に上場している金融リース会社です。同社の主要株主には、江蘇交通控股有限公司、南京銀行、国際金融公社(IFC)、フランスパリ銀行リース会社(BPLG)などが含まれています。
同社は、緑のエネルギー、自動車金融、ハイエンド装置など、10の大きなセクションと60以上のサブセクションの市場に焦点を当て、数万の企業や個人に専門化された、特色のあるリースサービスを提供しています。同社は、フィリップス、ハイデルベルグ、キヤノンオプトなどの千以上の主要メーカーやそのディーラーとの深い協力関係を築いています。同社は、多様な株主の利点を最大限に活用し、国際的および国内のリース実践経験を組み合わせ、サービスモデルを継続的に革新し、中核的競争力を向上させることに努めており、国際的に先駆ける装置リースサービスプロバイダーを目指しています。
このプレスリリースには、メディア関係者向けの情報があります
メディアユーザー登録を行うと、企業担当者の連絡先や、イベント・記者会見の情報など様々な特記情報を閲覧できます。※内容はプレスリリースにより異なります。
すべての画像
- 種類
- イベント
- ダウンロード