オーバーツーリズムの未然防止・抑制による持続可能な観光推進事業 二次公募の申請受付がスタート
公募期間:令和6年5月7日(火)〜令和6年5月21日(火)12時締切

動画URL:事業概要・制度・申請方法について https://www.youtube.com/watch?v=6n40yhZlf8k
持続可能な観光地域づくりを実現
観光客の受け入れと住民の生活の質の確保を両立しつつ、持続可能な観光地域づくりを実現するためには、地域自身があるべき姿を描いて、地域の実情に応じた具体策を講じることが必要です。本事業は「地域住民と協働した観光振興」「需要の適切な管理」「需要の分散・平準化」「受入環境の整備・増強」「マナー違反行為の防止・抑制」など、各地域の取組に対し総合的な支援を行うことを目的としています。
一次公募では全国20地域/51件が採択
令和6年1月25日(木)〜令和6年2月15日(木)の期間で公募された一次では全国71の地域/事業者(先駆モデル地域型:20地域、一般型:51件)が採択されました。
引き続き持続可能な観光地域づくりを実現するため、原則として複数のタイプに係る対策を講じる取組を想定した「先駆モデル地域型」、一つまたは複数のタイプに係る対策を講じる取組を想定した「一般型」の二次公募を行います。
<事業概要>
オーバーツーリズムの未然防止・抑制に向けて、住民を含めた地域の関係者による協議の場の設置、協議に基づく計画策定や取組に対する包括的な支援を実施します。
<申請区分>
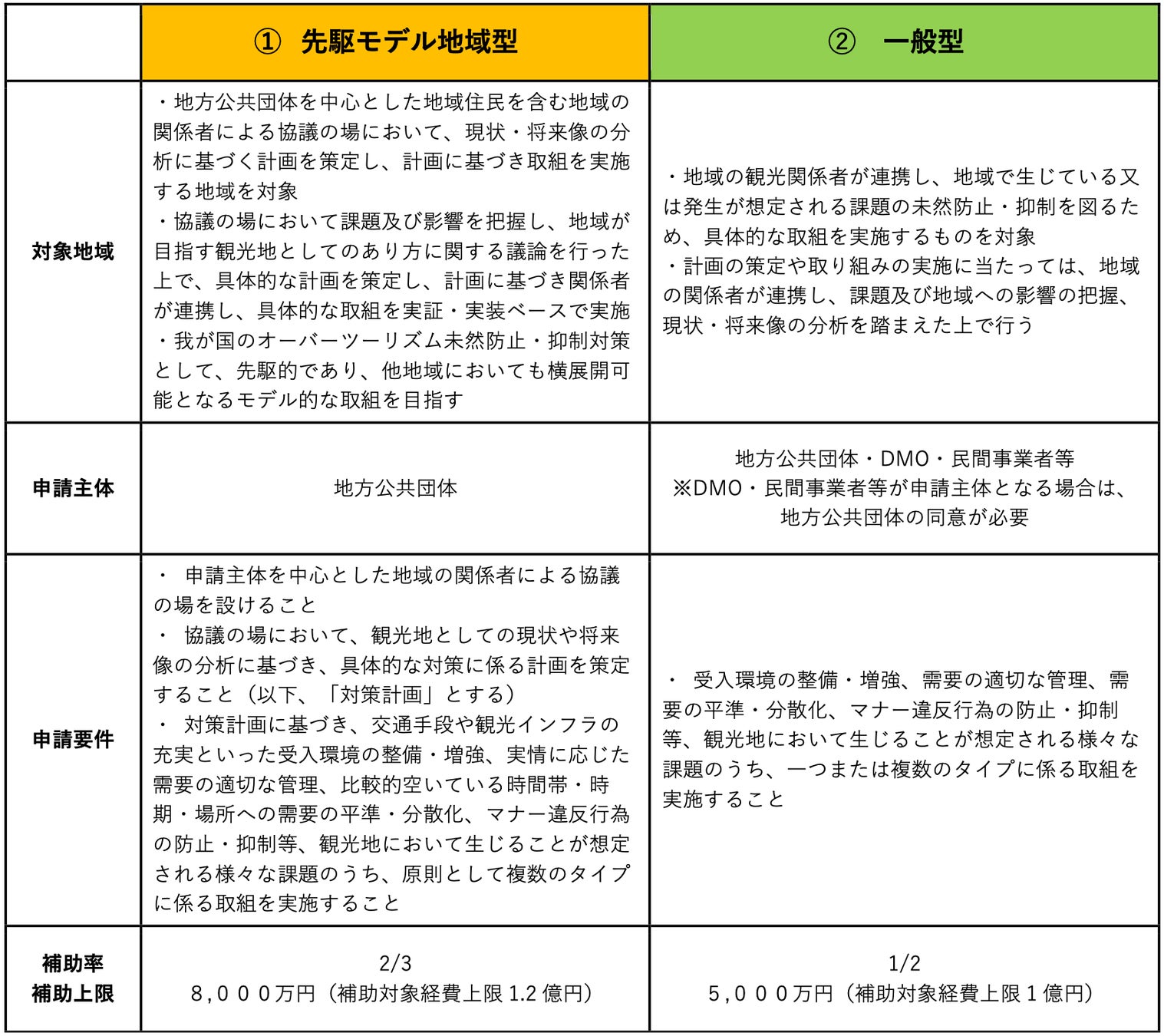
① 先駆モデル地域型
② 一般型(民間事業者等が主体となる場合、地方公共団体との連携が必須)
※①・②ともに、取組の段階においては、地域における受入環境の整備・増強、需要の適切な管理、需要の分散・平準化、マナー違反行為の防止・抑制、地域住民と協働した観光振興の取組を対象とする

<申請主体>
① 地方公共団体 ② 地方公共団体、DMO、民間事業者等
<補助額>
① 補助上限 8,000万円(補助率2/3) ② 補助上限 5,000万円(補助率1/2)
<公募期間>
令和6年5月7日(火)~令和6年 5月21日(火)12時締切(厳守)
※採択通知は7月上旬を予定
<一次公募採択地域・事業>



【本事業に関するお問合せ先】
『オーバーツーリズムの未然防止・抑制による持続可能な観光推進事業』事務局
TEL:050-3613-2112
このプレスリリースには、メディア関係者向けの情報があります
メディアユーザー登録を行うと、企業担当者の連絡先や、イベント・記者会見の情報など様々な特記情報を閲覧できます。※内容はプレスリリースにより異なります。
すべての画像