第18回「私とみんてつ」小学生新聞コンクール 表彰作品・学校が決定しました!
~上位入賞者は東京で行われる表彰式にご招待~

一般社団法人日本民営鉄道協会(事務局:東京都千代田区、会長:原田一之)は、新聞作りを通じて子どもたちに鉄道に対する関心と理解を深めてもらうことを目的に、第18回「私とみんてつ」小学生新聞コンクールを開催し、このたび、3,240点の応募作品の中から厳正な審査を経て計100作品の受賞者と計45校の受賞校が決定しました。
個人部門の最優秀作品賞(文部科学大臣賞)は、和歌山県 和歌山市立伏虎義務教育学校6年生の引網惟斗(ひきあみ いと)さんの作品「南海電鉄新聞」に、学校部門の最優秀学校賞(国土交通大臣賞)は、大阪府 河内長野市立加賀田小学校にそれぞれ決定しました。
なお、2025年1月11日(土)に大手町プレイスホール&カンファレンスにおいて、上位入賞者を対象とした表彰式を開催します。

個人部門 最優秀作品賞(文部科学大臣賞)
和歌山県 和歌山市立伏虎義務教育学校 6年生 引網 惟斗さんの作品 「南海電鉄新聞」
【コンクール実施概要】
1.名 称
第18回「私とみんてつ」小学生新聞コンクール
2.主 催
一般社団法人 日本民営鉄道協会
3.後 援
文部科学省、国土交通省、全国小学校社会科研究協議会
4.協 賛
公益財団法人 交通エコロジー・モビリティ財団、
TOPPANクロレ株式会社
5.募集期間
2024年7月1日(月)~9月30日(月)
6.募集対象
全国の小学生(全学年)
7.応募結果
応募作品数:3,240作品、応募児童数:3,279名
8.表 彰
個人部門:文部科学大臣賞含む計100作品
学校部門:国土交通大臣賞含む計45校

◎個人部門 最優秀作品賞・金賞・銀賞・審査員特別賞・バリアフリー賞 受賞者 (20作品・21名)

◎個人部門 銅賞 受賞者 (20作品・20名)

◎個人部門 努力賞 受賞者 (50作品)
掲載は省略します
◎個人部門 若草賞 受賞者 (10作品)
掲載は省略します
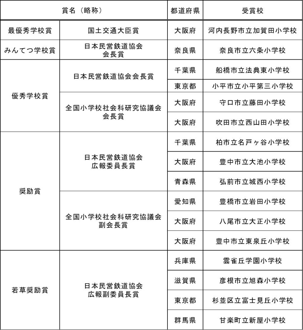
◎学校部門 受賞校

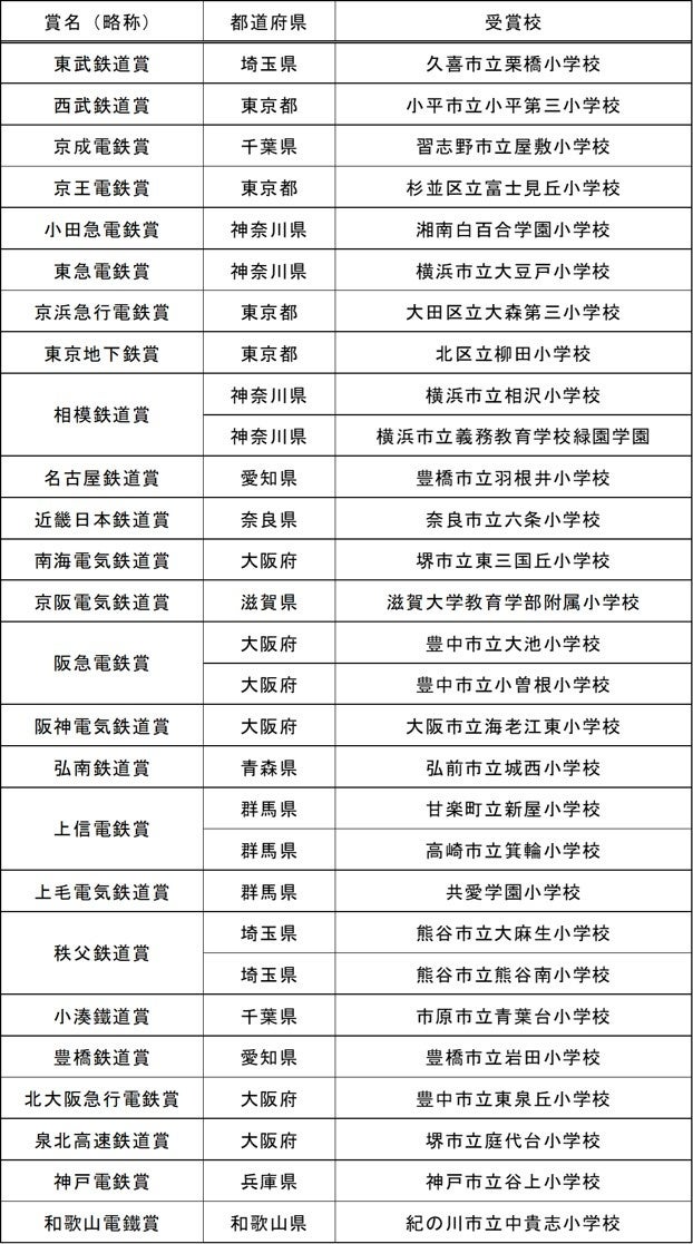
◎学校部門 各社賞 (29校)
各社沿線の小学校で、顕著な取り組みがあった学校に対して民鉄各社が表彰するものです。

◎個人部門 受賞作品データ一例(金賞受賞作品)






その他の受賞作品につきましては下記よりご確認いただけます。
このプレスリリースには、メディア関係者向けの情報があります
メディアユーザー登録を行うと、企業担当者の連絡先や、イベント・記者会見の情報など様々な特記情報を閲覧できます。※内容はプレスリリースにより異なります。
すべての画像