超党派「積極財政を推進する地方議員連盟」、自由民主党総裁選挙と立憲民主党代表選挙において各候補者に公開質問
国民の生活を豊かにし、経済を復活させるための政策を求める地方議員連盟が「消費税・金融政策・農業政策・子育て政策・インフラ整備」の5つの分野を党首候補に質問

国民の生活を豊かにし、経済を復活させるために、政府による消費税廃止や大規模財政出動を訴えている、超党派の議員連盟「積極財政を推進する地方議員連盟(共同代表:広瀬大海・新潟県佐渡市議会議員、会員数161名)」は、令和6年9月に行なわれる自由民主党総裁選挙、立憲民主党代表選挙の各候補者に公開質問状を提出します。
この公開質問状は各候補者がどのような政策に取り組まれるのかを両党員や国民に広く周知し、理解して頂くことを目的としています。
積極財政を推進する地方議員連盟HP
https://sites.google.com/view/government-finance/
積極財政を推進する地方議員連盟とは
私たちは日本政府による消費税廃止や大規模財政出動等を実現し、日本国民の生活を豊かにし、日本経済を復活させようと活動している超党派の地方議員の団体です。
30年前まで世界を席巻していた日本企業の影響力が年々減少、2000年には世界第2位だった一人当たりGDPは隣国の韓国、台湾にも抜かれ、現在では38位(国際通貨基金(IMF)による世界経済見通しによる推計値)となり、日本を代表する企業や観光施設等が外国企業に買収され続けています。最近では日本人の主食である米が不足するなど、このままでは私たち日本人の生命の確保すら危ぶまれる可能性があるほど、悲惨な経済状況となっています。
そのような中、知り合いや身内が働く企業や店舗の売上減少による撤退や倒産、増加を実感している生活困窮者など、私たち地方議員はそのような方々と日々対峙しておりますが、各自治体だけの努力では立ち行かないのが現状です。
そこで、消費税の廃止・減税、政府の財政政策を緊縮財政から積極財政への転換、国から地方への交付税増など、日本政府に経済を復活させ、目の前にいる困っている方々を救うためのあらゆる手立てを講じて貰いたいと考え、令和4年5月に超党派の議員連盟である「積極財政を推進する地方議員連盟」を立ち上げました。
現在、各党の積極財政派国会議員や政治評論家の講演会や意見交換会の開催、弊議連がとりまとめた提言書を手交するなど、会員の資質の向上と積極財政実現に向けての要望活動を行なっています。また、全国の首長が加盟する「地方から国の財政の在り方を考える首長の会(会長:中山泰氏(京都府京丹後市長)」とも連携し、活動しています。
公開質問状の実施について
国政選挙において、全ての党で経済を良くし、国民の暮らしを守るという公約を掲げ、政府によって様々な経済政策を打ち出してきましたが、公約と実施された経済政策の結果に大きな乖離があり、国民の生活は改善されるどころか悪くなるばかりです。
そこで、公約通りの結果を出して頂くために私たちが必要だと考えている「消費税・金融政策・農業政策・子育て政策・インフラ整備」の5つの分野についての質問を各候補にお聞きしたいと考えています。質問は回答内容を比較しやすいように、自由民主党総裁選挙、立憲民主党代表選挙ともに、同一の内容となっております。


また、今年2月に「与党野党の垣根を超えた超党派議員連盟144名からの共通政策提言75」を公表しましたが、今後行われる国政選挙において、提言書の内容を一つでも多く政策集に取り入れて頂きたいと思い、全ての候補者へお渡しいたします。
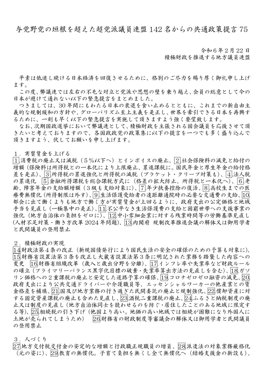
■与党野党の垣根を超えた超党派議員連盟144名からの共通政策提言75


立憲民主党代表選挙における公開質問状スケジュール
立候補予定者による出馬表明後:公開質問状をお渡しする
9月7日(土)告示日:改めて正式に公開質問状をお渡しする
9月9日(月)17時:公開質問状の回答期日
9月10日(火)午後(予定):公開質問状の回答結果を公表
9月23日(月・祝):投開票日
自由民主党総裁選挙における公開質問状スケジュール
立候補予定者による出馬表明後:公開質問状をお渡しする
9月12日(木)告示日:改めて正式に公開質問状をお渡しする
9月14日(土)17時:公開質問状の回答期日
9月15日(日)午後(予定):公開質問状の回答結果を公表
9月27日(金):投開票日
今までになく、多くの国民が注目する自由民主党総裁選挙、立憲民主党代表選挙になるかと思われます。
両選挙において、党員の投票の参考になるよう、また、今後行われる国政選挙において、多くの有権者の投票の参考になるよう努めてまいります。
積極財政を推進する地方議員連盟について
団体名:積極財政を推進する地方議員連盟
所在地:新潟県佐渡市二見628番地18
代表者:共同代表 広瀬 大海(新潟県佐渡市議会議員)
設立:令和4年5月
URL: https://sites.google.com/view/government-finance/
【本件に関する報道お問い合わせ先】
事務局長 石井 敏宏(千葉県館山市議会議員)
TEL: 090-1557-5515
e-mail: localfinancial55@gmail.com
このプレスリリースには、メディア関係者向けの情報があります
メディアユーザー登録を行うと、企業担当者の連絡先や、イベント・記者会見の情報など様々な特記情報を閲覧できます。※内容はプレスリリースにより異なります。
すべての画像
