ウェブ問診票システム「Emuyn セキュア問診票」が、回答者の署名を取得できるようになり、同意書として利用可能となりました
ご好評を頂いております「セキュア問診票」がさらに進化し、問診票だけでなく同意文書取得の目的にもご利用いただけるようになりました。
「Emuyn セキュア問診票」は、運営会社であるエミュイン合同会社 (Emuyn) が患者さんの個人データに一切アクセスしない (できない) という点が最大の特徴の、ウェブアプリを利用したオンライン問診票システムです。
このたび、この「Emuyn セキュア問診票」が、回答者の署名を取得できるように機能拡張いたしましたのでご案内いたします。
通常の問診票としての機能だけでなく、回答者の署名をいただくことで、同意文書取得の目的にもご利用いただけるようになりましたので、本システムの応用の幅が大きく拡大しました。
お使いいただける問診票の種類の数には制限がなく、また、利用者様ご自身で問診票を自由に設計できることに変わりはありません。もちろん、回答内容からのスコア計算や重症度判定などの機能もそのまま有効です。
日々の診療にぜひ「Emuyn セキュア問診票」をお役立てください。
このたび、この「Emuyn セキュア問診票」が、回答者の署名を取得できるように機能拡張いたしましたのでご案内いたします。
通常の問診票としての機能だけでなく、回答者の署名をいただくことで、同意文書取得の目的にもご利用いただけるようになりましたので、本システムの応用の幅が大きく拡大しました。
お使いいただける問診票の種類の数には制限がなく、また、利用者様ご自身で問診票を自由に設計できることに変わりはありません。もちろん、回答内容からのスコア計算や重症度判定などの機能もそのまま有効です。
日々の診療にぜひ「Emuyn セキュア問診票」をお役立てください。
- セキュア問診票のご紹介
セキュア問診票 紹介 from LLCEmuyn
https://www.slideshare.net/LLCEmuyn/ss-250297544
- スマホやタブレットで署名を取得できるようになりました
説明同意書
同意署名欄のみを下の図に示しますが、スタイラスペンもしくはタッチ入力による手書き署名が可能です。
署名は暗号化画像データとして送信され、その他の入力内容とともにコンソールアプリにて医療機関様側でPDFファイルに保存もしくは印刷してカルテに取り込んでいただくことができます。
アプリの署名入力欄
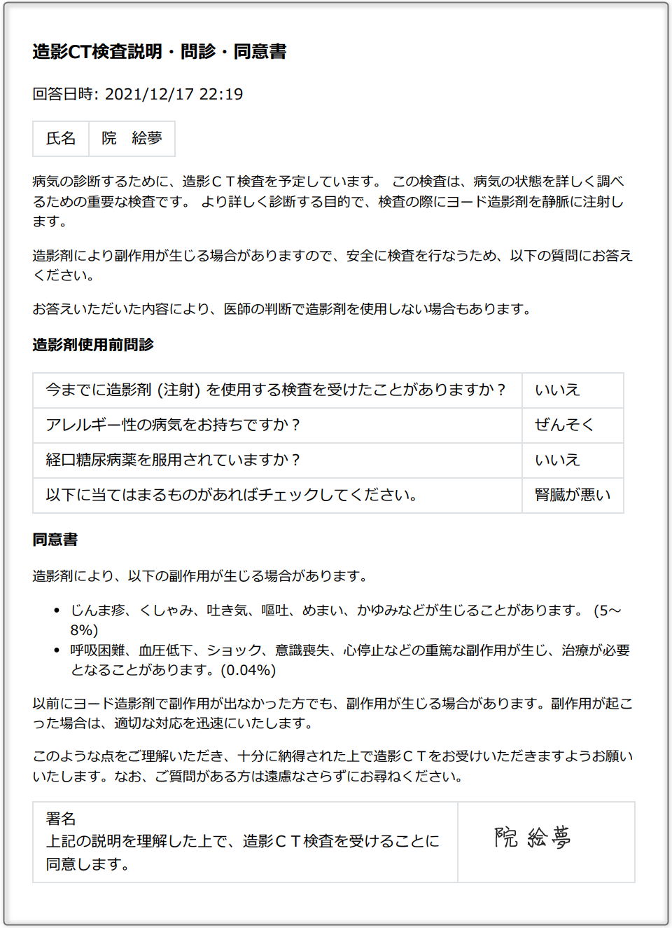
- コンソールアプリで取得された、署名入り説明・同意書の例
取得された署名入り説明・同意書
この例では、A4一枚に収まるように説明文など短く設定してありますが、複数ページにまたがるような詳しい説明文や同意文を掲載することはもちろん可能ですので、原稿の紙ベースの同意文書を置き換えることが可能です。されに、その中に必要な問診項目を加えることが可能です。
特に病院様では非常に多種類の説明・同意書類が運用されていますが、そのほとんど全てを容易に本システムで置き換えることができます。
ユーザー様ごとにご利用いただける問診票の種類の数に上限はありませんので、極めて安価にペーポーレス化を実現できます。
入力機器として、病院が用意するタブレット端末だけでなく、患者さんご自身のスマホもご利用になれますので、インフラ整備の面でも余計なコストがかかりません。
- 実際にアプリをお試しください
アプリ起動用QRコード
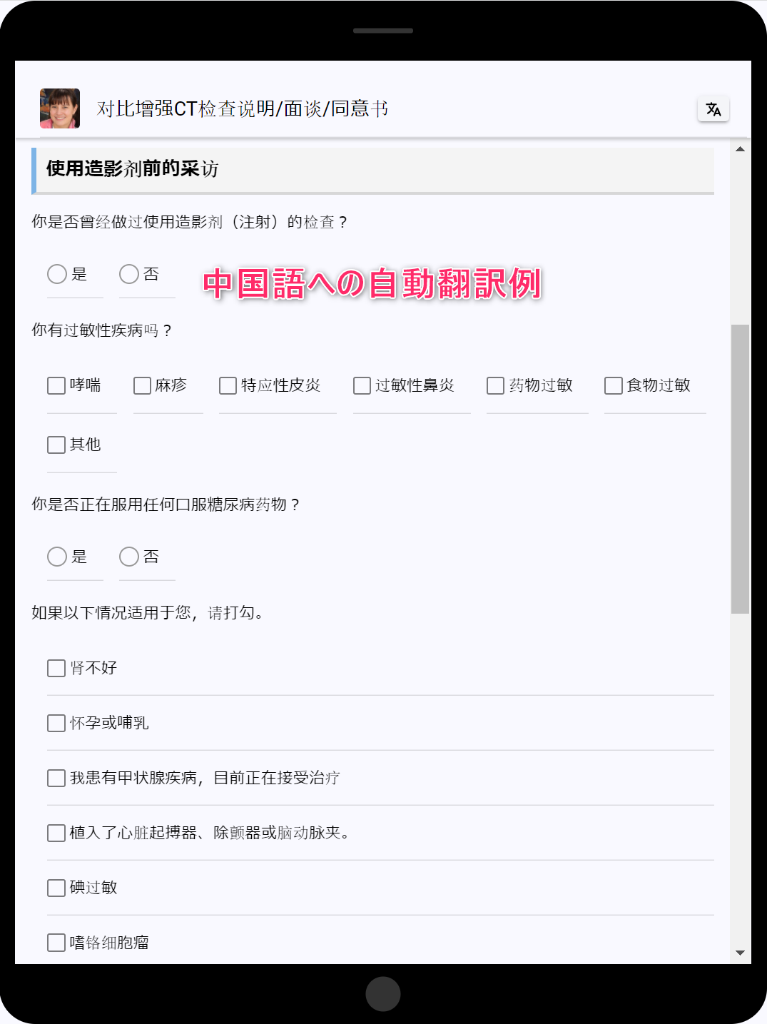
- 自動翻訳機能を用いた多言語対応の説明・同意書類
説明同意書アプリの自動翻訳例
翻訳ボタン
アプリ画面右上のボタンを押して言語を変更してぜひお試しください。
追加料金や特別な設定は必要ありせん。
この機能により、外国人対応の準備が極めて容易になります。
医療機関様が日本語で作成した説明・同意書の表示を世界108言語 (必要な言語のみを指定可能) から選択できます。回答内容は日本語に自動翻訳され、原語の回答内容とともに送信されます (氏名など個人情報の項目はそのまま送信されます)。
- 設定ファイルの作成をエミュインがサポートします
お問い合わせフォーム https://www.emuyn.net/q4cl/inquiry よりご相談ください。
- ご利用料金
上記の小規模施設に該当しない医療施設様は 50,000 円/年の 通常プラン の対象となります。
・通常プランの場合、5つまでのログイン ID をご利用いただけますので、部署ごとに使い分けるなど、より柔軟な問診表システム構築が可能となります。
・病院としてご契約いただき、部署ごとの ID で管理アプリを独立してご利用いただくことを想定しています。
・6つ以上の場合には追加分のログイン ID あたり 10,000 円/年の追加となります。
導入料金はかかりません。
ご利用いただける問診票の種類や数に制限はありません。
非営利で公的な目的でご利用頂く場合 (学校検診など) には、個別にお申し出いただければエミュイン合同会社にて審議した上で無料といたします。
- ご試用いただくには
https://www.emuyn.net/q4cl/index をまずはご覧ください。
管理アプリ https://q4cl-console.web.app/ からすぐにご利用登録してすぐにご試用いただけます。
- 医学文献サイトである PubMed に日本語表示を追加するブラウザの拡張機能 PubMedX の無償提供しています
https://www.emuyn.net/pubmedx/index
これは、PubMed の文献タイトルや抄録に和訳を追加するブラウザ拡張機能です。単にページ全体を翻訳するのではなく、必要な部分にのみ日本語を追加しますので、見やすさを保ったままで論文の内容を把握しやすくなります。
また、文献掲載誌のインパクトファクターの表示もできますので、重要な論文を効率よく見つけることができます。
Google Chrome や Microsoft Edge, Mozilla Firefox に無料でインストールしてお使いいただけます。
日本の医師や研究者の皆様の負担を減らし、より多くの最新の知見を得るために役立つツールです。こちらも併せて是非ご利用ください。
- お問い合わせは、ウェブフォームよりお願いいたします
このプレスリリースには、メディア関係者向けの情報があります
メディアユーザーログイン既に登録済みの方はこちら
メディアユーザー登録を行うと、企業担当者の連絡先や、イベント・記者会見の情報など様々な特記情報を閲覧できます。※内容はプレスリリースにより異なります。
すべての画像
