「第51回東京モーターサイクルショー」会期中イベントのご案内
会期:2024年3月22日(金)~24日(日)/会場:東京ビッグサイト
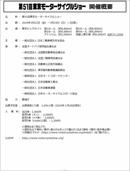
⼀般社団法⼈ ⽇本⼆輪⾞普及安全協会は、 2024年3月22日(金)から24日(日)までの3日間、東京ビッグサイトにて、国内最大級のモーターサイクルイベント「第51回東京モーターサイクルショー」を開催いたします。
つきましては、会期中の主なイベント内容をご案内させていただきます。
第51回を迎える本開催においても、若年層や女性層の取り込み強化が重要課題と考え、「#バイクで ココロがオドル!」をテーマに、バイクを通じて人、モノ、企業と多様につながる機会を創出し、「見て、体験して、感動できる」ショーを目指し、現二輪ユーザーはもちろんですが、Z世代や女性層の取り込み強化のため今回は、YouTubeをはじめとした様々なSNSで人気の動画クリエイター「マリマリマリー」とのコラボレーションを行うなど、新たなモーターサイクルファンづくりへの取り組みを積極的に行ってまいります。
https://www.motorcycleshow.org/
つきましては、会期中の主なイベント内容をご案内させていただきます。
第51回を迎える本開催においても、若年層や女性層の取り込み強化が重要課題と考え、「#バイクで ココロがオドル!」をテーマに、バイクを通じて人、モノ、企業と多様につながる機会を創出し、「見て、体験して、感動できる」ショーを目指し、現二輪ユーザーはもちろんですが、Z世代や女性層の取り込み強化のため今回は、YouTubeをはじめとした様々なSNSで人気の動画クリエイター「マリマリマリー」とのコラボレーションを行うなど、新たなモーターサイクルファンづくりへの取り組みを積極的に行ってまいります。
https://www.motorcycleshow.org/












【一般のお客様からのお問合せ先】
東京モーターサイクルショー運営事務局
TEL:03-5638-6406/FAX:03-5638-6407
e-mail:tmcs@eventas.co.jp
このプレスリリースには、メディア関係者向けの情報があります
メディアユーザーログイン既に登録済みの方はこちら
メディアユーザー登録を行うと、企業担当者の連絡先や、イベント・記者会見の情報など様々な特記情報を閲覧できます。※内容はプレスリリースにより異なります。
すべての画像