『孤独死対策サミット2022』大盛況のうちに閉幕!
一般社団法人日本少額短期保険協会 (東京都中央区八丁堀 会長:渡邊圭介、以下「当協会」)主催の
「孤独死対策サミット2022」は約400名の方が参加申し込み!大盛況のうちに幕を閉じました。
「孤独死対策サミット2022」は約400名の方が参加申し込み!大盛況のうちに幕を閉じました。
2月4日に開催しました『孤独死対策サミット2022』が大盛況のうちに閉幕いたしました。
今年で3回目となる開催ですが、過去最多となる400名近くの皆様にご参加いただき、あらためて
孤独・孤立に対する関心の高さがうかがえました。
冒頭に、当協会の会長である渡邊圭介より、協会の孤独死に係る取り組みについて説明したのち、
以下の4つのプラグラムに沿って、サミットを進行しました。
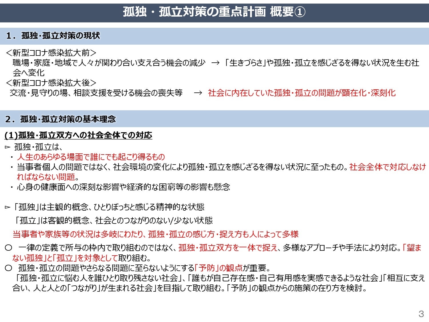
政府の取組」についてご講演いただきました。
講演では、孤立・孤立は個人の問題ではなく社会全体で対応しなくてはならないとし、望まない孤独・孤立を
防ぐためにも支援を求めやすい社会・切れ目ない相談支援といった予防の大切さや、政府の具体的な取組に
ついてお話しいただきました。
<孤独・孤立対策|内閣官房ホームページ>
https://www.cas.go.jp/jp/seisaku/kodoku_koritsu_taisaku/index.html
ついてご講演いただきました。
入居者が死亡した際の家財(残置物)の処理について、具体的なひな型の説明を交え解説いたしました。
不動産オーナーや管理会社等の視聴いただいた皆様からは、具体的でわかりやすく説明いただいたという
感想も多く寄せられております。
<家主さん向け60歳以上の単身入居者の死亡時、簡便な方法で残置物を処分の仕方を取りまとめたガイドブック>
https://www.chintai.or.jp/guidebook/
5000人以上の孤独死データを分析した孤独死現状レポートの報告を行いました。レポートでは、若年層の
自殺が多いこと、孤独死は高齢者だけの問題ではないことをデータに基づき説明したほか、孤独死の早期発見に
向けての協会提案として「絆アプリ」のプレゼンも実施しました。「絆アプリ」はスマホを用いたアプリで、
完全な孤独・孤立状態になる前段階における、潜在的な孤独・孤立を防止するために「家族間の絆を取り戻す
きっかけ」として、こうしたアプリの有効性を提案。孤独・孤立の防止のためには民間企業や団体のみならず、
国や自治体との連携が重要であると訴えました。
<第6回 孤独死現状レポート>
https://www.shougakutanki.jp/general/info/kodokushi/news/kodokusiReport_6th.pdf
研究結果を発表いただきました。コロナ禍における若者の自殺の現状や、高齢者よりも若い世代(40歳未満)の
方が孤独感を感じている等、調査結果を交えて解説いただきました。
当日使用しました資料と動画はコチラのURLからご覧いただけます。
【資料】
https://www.shougakutanki.jp/general/summit/2022/document2.zip
【動画】
https://www.youtube.com/watch?v=Zqb82MIDcrU
動画は3月31日(木)までの期間限定の公開になります。
お早目のご視聴をお願いいたします。
日本少額短期保険協会ではこの、孤独・孤立そして孤独死に対して、その実態・現状を周知し、
幅広くこの問題について皆様と一緒に考えていくためにサミット開催しております。
今後も、孤独死について真剣に向き合い、未然防止につながる取り組みを進めてまいります。
今年で3回目となる開催ですが、過去最多となる400名近くの皆様にご参加いただき、あらためて
孤独・孤立に対する関心の高さがうかがえました。
冒頭に、当協会の会長である渡邊圭介より、協会の孤独死に係る取り組みについて説明したのち、
以下の4つのプラグラムに沿って、サミットを進行しました。


- 内閣官房 孤独・孤立対策担当室による『孤独・孤立対策に関する政府の取組』
政府の取組」についてご講演いただきました。
講演では、孤立・孤立は個人の問題ではなく社会全体で対応しなくてはならないとし、望まない孤独・孤立を
防ぐためにも支援を求めやすい社会・切れ目ない相談支援といった予防の大切さや、政府の具体的な取組に
ついてお話しいただきました。
<孤独・孤立対策|内閣官房ホームページ>
https://www.cas.go.jp/jp/seisaku/kodoku_koritsu_taisaku/index.html
- 国土交通省住宅局による『残置物の処理等に関するモデル契約条項』
ついてご講演いただきました。
入居者が死亡した際の家財(残置物)の処理について、具体的なひな型の説明を交え解説いたしました。
不動産オーナーや管理会社等の視聴いただいた皆様からは、具体的でわかりやすく説明いただいたという
感想も多く寄せられております。
<家主さん向け60歳以上の単身入居者の死亡時、簡便な方法で残置物を処分の仕方を取りまとめたガイドブック>
https://www.chintai.or.jp/guidebook/

- 日本少額短期保険協会『孤独死の現状と早期発見に向けて』
5000人以上の孤独死データを分析した孤独死現状レポートの報告を行いました。レポートでは、若年層の
自殺が多いこと、孤独死は高齢者だけの問題ではないことをデータに基づき説明したほか、孤独死の早期発見に
向けての協会提案として「絆アプリ」のプレゼンも実施しました。「絆アプリ」はスマホを用いたアプリで、
完全な孤独・孤立状態になる前段階における、潜在的な孤独・孤立を防止するために「家族間の絆を取り戻す
きっかけ」として、こうしたアプリの有効性を提案。孤独・孤立の防止のためには民間企業や団体のみならず、
国や自治体との連携が重要であると訴えました。
<第6回 孤独死現状レポート>
https://www.shougakutanki.jp/general/info/kodokushi/news/kodokusiReport_6th.pdf

- 早稲田大学 政治経済学術院 『若者の⾃殺︓孤独感と孤独死からの考察』
研究結果を発表いただきました。コロナ禍における若者の自殺の現状や、高齢者よりも若い世代(40歳未満)の
方が孤独感を感じている等、調査結果を交えて解説いただきました。
「SDGsの達成に向けた共創的研究開発プログラム(社会的孤立・孤独の予防と多様な社会的ネットワークの構築)」について
https://www.jst.go.jp/ristex/funding/solve-koritsu/index.html

当日使用しました資料と動画はコチラのURLからご覧いただけます。
【資料】
https://www.shougakutanki.jp/general/summit/2022/document2.zip
【動画】
https://www.youtube.com/watch?v=Zqb82MIDcrU
動画は3月31日(木)までの期間限定の公開になります。
お早目のご視聴をお願いいたします。
日本少額短期保険協会ではこの、孤独・孤立そして孤独死に対して、その実態・現状を周知し、
幅広くこの問題について皆様と一緒に考えていくためにサミット開催しております。
今後も、孤独死について真剣に向き合い、未然防止につながる取り組みを進めてまいります。
このプレスリリースには、メディア関係者向けの情報があります
メディアユーザーログイン既に登録済みの方はこちら
メディアユーザー登録を行うと、企業担当者の連絡先や、イベント・記者会見の情報など様々な特記情報を閲覧できます。※内容はプレスリリースにより異なります。
すべての画像
