【起業における性被害問題の解決に向けた実態調査レポート】起業・経営支援イベントを主催する運営者の70%が性被害への対策をしていないと回答
2025年3月1日(土)・2日(日)開催予定の業界最大規模のカンファレンス「IMPACT SHIFT 2025」にて性被害予防に向けた運営支援を開始

非営利株式会社ピロウ(代表:江連千佳)は、起業と性被害問題の解決に向けて、「起業・経営支援の催しにおけるジェンダーギャップ解消の取り組みに関する意識調査」を実施しました。また2025年3月1日(土)・3月2日(日)に開催予定の社会課題に向き合う全ての人に向けた、インパクト業界最大規模のカンファレンス「IMPACT SHIFT 2025」にて性被害予防に向けた運営支援を開始します。
◼︎起業・経営支援の催しにおけるジェンダーギャップ解消の取り組みに関する意識調査 サマリー

70%が性被害未対策
-
催しの参加者に公開する形で対策をしている催しは3割程度
-
運営者の中で性被害に関する教育を行っているものは半数程度
重層的な対策がキー
-
対策を進めている催しほど、多面的に予防に取り組んでいる
-
女性が参加しやすい環境づくりをしている催しほど重層的な対策を行っている
対策阻む3つの理由
-
当事者意識の不足による優先順位と低下
-
村意識によるリスクの認知の不足
-
窓口誘導による再発防止困難な可能性
◼︎調査概要

|
調査期間 |
2024年10月1日〜2024年11月30日 |
|
調査対象 |
起業・経営支援に関するイベントの運営を行っている法人の事業担当者(33名) |
|
調査方法 |
オンラインの回答フォームで調査票を作成し、「起業」「経営」というキーワードが、ホームページに記載されている催しに対して調査への協力を依頼 |
|
調査者 |
江連千佳: 非営利株式会社ピロウ/東京大学大学院修士課程 東詩歩: 合同会社ギンエン/和歌山大学前期博士課程 丸山朋華: 株式会社DHwincycle 代表取締役/東京医科歯科大学医歯学総合研究科 |
◼︎起業・経営支援イベントを主催する70%の運営者が性被害の防止対策をしていないと回答

現時点で性被害が発生することに対してガイドラインや相談窓口といった予防策を行っていない催しが70%にものぼることがわかりました。ガイドラインと相談窓口どちらも設置しているのは2割以下であり、起業・経営関連の催しで性被害の発生を想定した対策が進んでいないことがわかります。
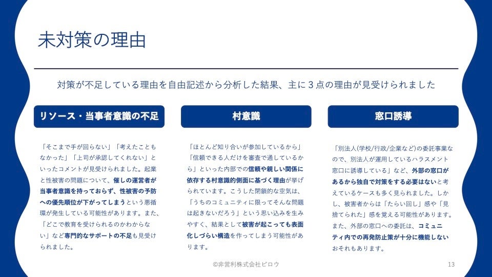
◼︎性被害の対策阻む3つの理由
対策が不足している理由を自由記述から分析した結果、主に3点の理由が見受けられました。

-
当事者意識の不足による優先順位と低下
-
村意識によるリスクの認知の不足
-
窓口誘導による再発防止困難の可能性
性被害の対策はイベント運営者の問題意識が高い場合にのみ行われているのが現状となっています。
◼︎「IMPACT SHIFT 2025」にて「NOハラスメント宣言」を発表

非営利会社ピロウは、一般社団法人IMPACT SHIFTが運営する「IMPACT SHIFT 2025」にて性被害の予防に向けた「NOハラスメント宣言」の作成・発表をサポートしました。またカンファレンスの開催に向けて、オペレーションを考慮した性被害予防に向けたガイドラインの構築、イベント当日の性被害相談窓口の設計、運営者への研修の実施を予定しています。
さらに「NOハラスメント宣言」及び「性被害予防に向けたガイドライン」をクリエイティブ・コモンズ化することにより、全国の起業・経営支援イベントにおける性被害予防の推進します。
◼︎「IMPACT SHIFT」について

「IMPACT SHIFT」とは、『インパクトの世界に「入口」をつくる』をコンセプトに、業界をリードするゲストを迎え、インパクトに関心を持つ多様なセクターが対話を行う 業界最大規模の交流型カンファレンス。
前回の開催よりも規模を拡大し、全国からインパクト志向の起業家など合計2,000名が 集まり、有識者によるトークセッション、起業家のプロダクト展示などのコンテンツを 予定しています。
<「IMPACT SHIFT 2025」開催概要 >
日程:2025年3月1日(土)・3月2日(日)全2日
場所:都内各所
対象:「インパクト」に関心を持つ全ての方
参加申し込み:https://impactshift2025.peatix.com/
◼︎IMPACT SHIFT代表理事 河合将樹氏 のコメント

この度インパクトを軸としたカンファレンス「IMPACT SHIFT」を開催する一般社団法人IMPACT SHIFTは、非営利株式会社ピロウの皆様から「ハラスメント対策」のサポートを受け、NOハラスメントに関する業界のコモンズを作成する試みを開始しました。
昨今、イノベーション創出を目的としてスタートアップという手法は急拡大し、一般化したと実感しています。
しかし2024年8月にNHKによる「過去1年間にセクハラ被害を経験した女性起業家が半数」という報道は、業界内で人間の可能性や尊厳を大きく毀損する事象が発生しており、業界が拡大する上で大きな壁が存在していることを示しています。
私は「革新的な取組はフェアであることから生まれる」と信じています。誰もが自分の有する特権性を自覚し、想像力を持って健全に助け合う世界がみたい。
まずは、我々自身がその変化の存在になれるよう、道のりは長いですが一歩ずつ前進して参ります。
◼︎非営利株式会社ピロウについて

非営利株式会社ピロウは、「女性たちが、心地よい眠りにつける社会を創る」をミッションに掲げ、ジェンダー格差の解消に取り組む企業です。女性・ノンバイナリーのプロジェクトの立ち上げを支援するコミュニティDOHYOUの経営や、女性起業家に関する調査研究事業を行なっています。
このプレスリリースには、メディア関係者向けの情報があります
メディアユーザー登録を行うと、企業担当者の連絡先や、イベント・記者会見の情報など様々な特記情報を閲覧できます。※内容はプレスリリースにより異なります。
すべての画像
