松尾研発スタートアップ「2WINS」、ポールトゥウィンと生成AIによる完全自動型E2Eテスト設計システムを共同研究・開発
東京大学発のAIスタートアップ企業である株式会社2WINS(本社:東京都文京区、代表取締役CEO:小川椋徹、以下「2WINS」)は、サービス・ライフサイクルの課題解決を支援するポールトゥウィン株式会社(本社:愛知県名古屋市、代表取締役 CEO:橘 鉄平、代表取締役COO:志村 和昭、以下「ポールトゥウィン」)と生成AIによる完全自動型のE2Eテスト設計システムを共同研究・開発し、ポールトゥウィンでの業務利用を開始しましたことをお知らせいたします。

▼本システムの紹介と協働の経緯に関する動画
URL:https://youtu.be/z2BHkBChXP0
▼ポールトゥウィン久保氏と2WINS小川のインタビュー記事
URL:https://note.com/ptw_note/all
■共同研究・開発の背景
近年、ソフトウェア開発現場ではアジャイル開発の加速や生成AIの普及により、テスト設計のスピードと精度の両立が新たな課題となっています。従来の自動テストツールはテスト実行や結果分析に強みを持つ一方、テスト設計そのものは依然として手作業に頼るケースが多く、人的負担や属人化が問題視されていました。このようななかで、長年にわたり培ってきたゲームデバッグおよびソフトウェアテストの観点やノウハウを持つポールトゥウィンとLLM をはじめとする基盤モデル技術、データサイエンスや古典的機械学習、数理最適化アルゴリズムを実用化する研究開発力や問題解決力を持つ2WINSがテスト設計工程の自動化を実現する本システムの共同研究を通じて、テストエンジニアがより戦略的かつ創造的なテスト活動に専念できる環境を提供します。
2WINSは、東京大学のある本郷を源流とし、東京大学大学院やインド工科大学出身者など世界トップクラスのAI研究者が結集。今後も、AIがより高度なコード理解と動的テスト設計を行えるアルゴリズムの開発を進めてまいります。
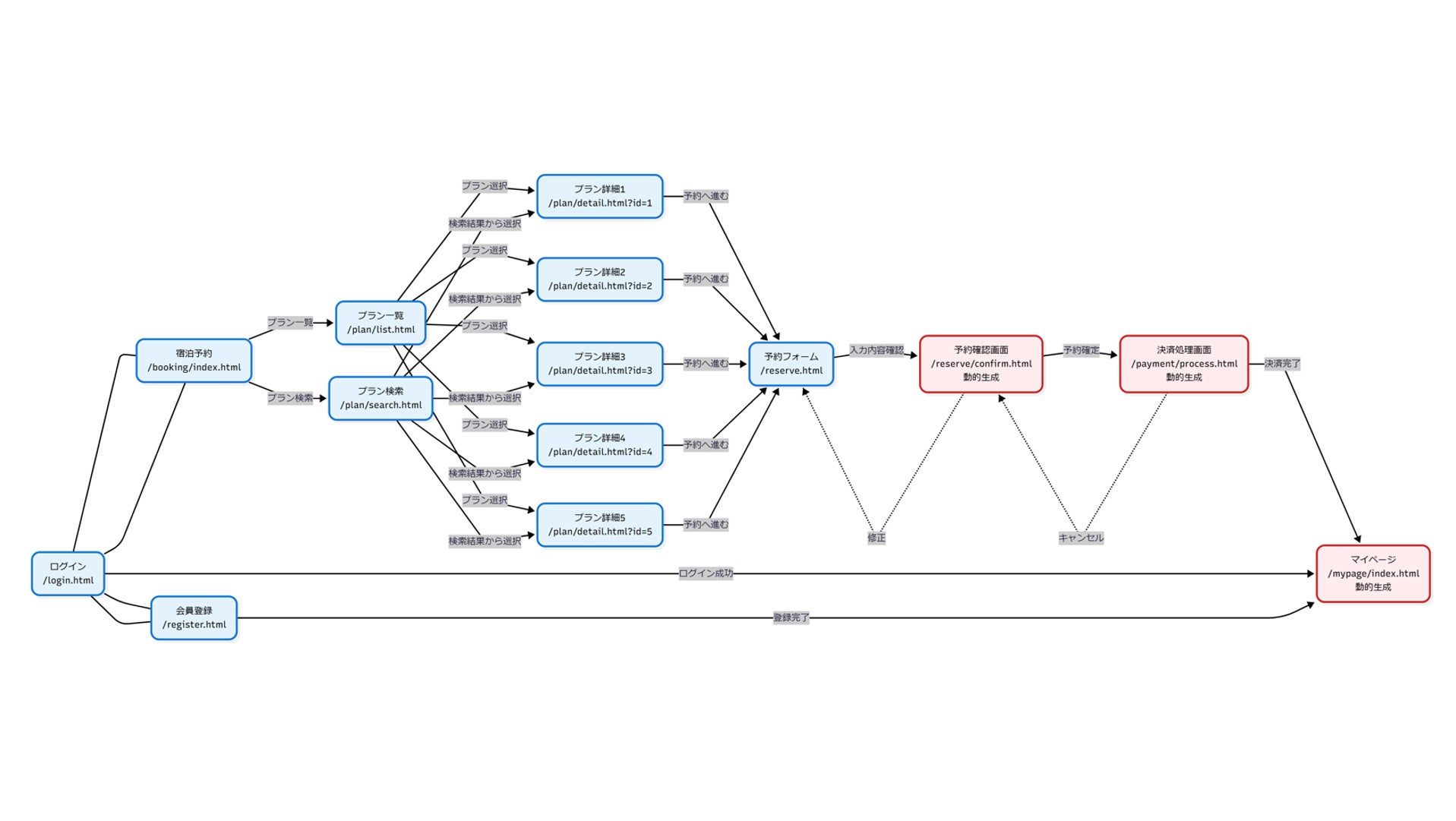
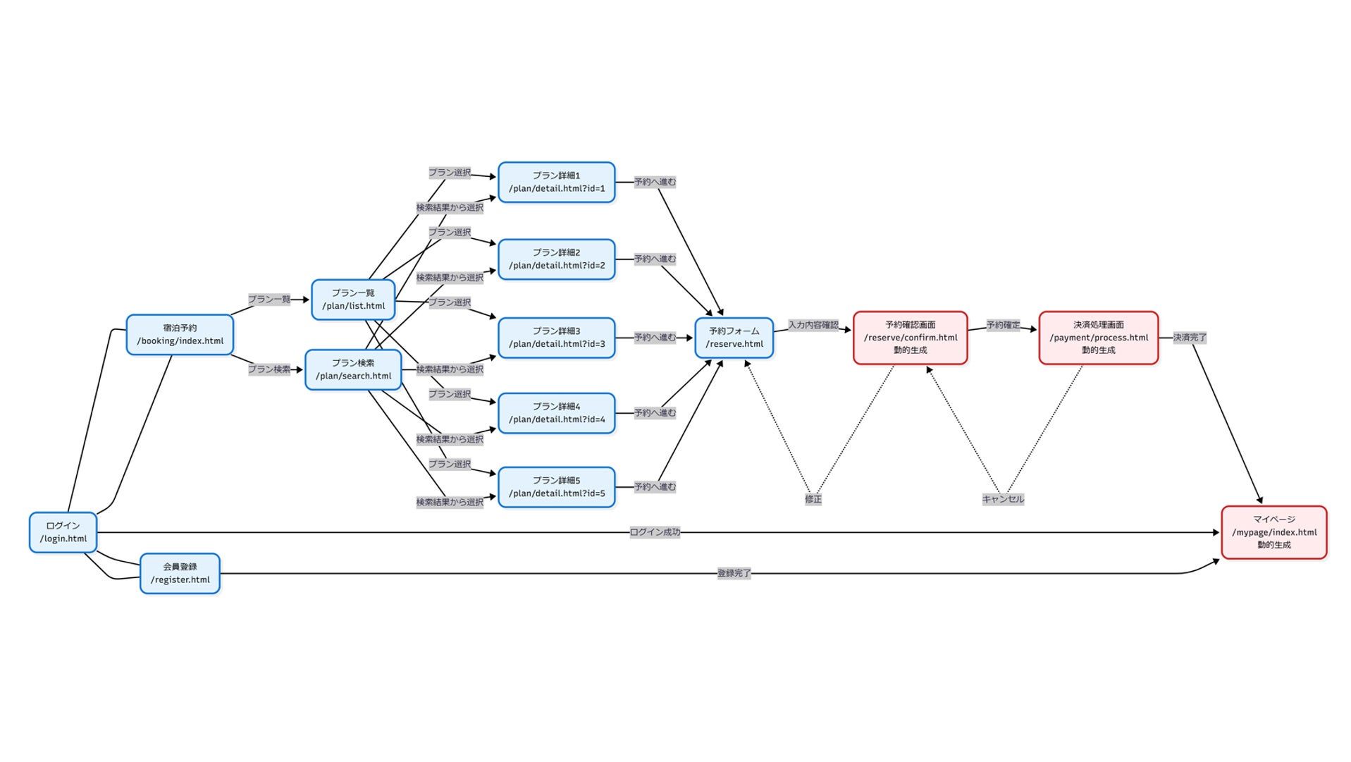
<※>E2Eテスト(End-to-Endテスト)とは、システム全体の流れをユーザー視点で検証するテストのことです。単体テストや結合テストのように個々の機能を対象とするのではなく、実際の業務フローや利用シナリオに沿ってシステム全体が正しく動作するかを確認する工程を指します。

■生成AIによる自動テスト設計システムについて
<特徴>
① AIによるコード解析で動的にテスト設計を自動生成
対象システムのコードを解析し、E2Eテストケースを自動的に生成します。シナリオ分岐や例外処理も含め、テストカバレッジを自動で最適化します。

② 探索的テスト設計への対応
従来のスクリプト型テストだけでなく、探索的なテストパターン設計にも対応。未知の動作や潜在的リスクの検出をAIが支援します。
③ 手動・自動テスト双方に対応する柔軟性
手動テスト向けの設計書生成と、自動テスト用スクリプト生成の両方に対応し、既存のQAフローにシームレスに統合可能です。

■技術的位置づけ
このAIシステムは、既存のE2Eテスト自動設計ツールの多くが限定的なシナリオ生成にとどまる中で、システムコードの解析から探索的テスト設計までを完全自動化する点で独自性を持っています。また、一般的な自動テスト設計ツールの多くは各社独自プラットフォーム内での利用を前提としており、汎用的な自動テスト設計ツールとして実用化したという点において、他の多くのシステムとの差別化を図っています。
さらに、汎用的な生成AIモデル群における同一条件下でのテストケース自動生成数の比較では、他の生成AIモデルが数十件前後の出力にとどまるのに対し、本システムでは251件を自動生成。汎用モデルを大きく上回る成果を示しました。
この結果からも、本ツールがテスト設計に特化した独自のAIモデルとして、より精緻かつ実用的なテスト設計を可能にする新しいアプローチを実現していることが明らかとなりました。

■各社代表コメント

ポールトゥウィン株式会社VPoAIS(Vice President of AI Strategy)兼 先端技術研究室 室長 久保雅之
本システムは、ポールトゥウィンが長年にわたり蓄積してきたテスト設計の知見と、最新の生成AI技術を融合させた成果です。私たちは、テスト工程における“思考の自動化”に挑戦し、人の経験や直感をAIが補完できる新しいテスト設計のあり方を目指しました。実際の業務利用においては、テスト設計から実行までのリードタイムが大幅に短縮され、テストケースの網羅性も向上しています。これにより、クライアントに提供する検証サービスの品質とスピードの両立が実現できつつあります。今後もAIを活用した効率化にとどまらず、テストエンジニアがより創造的な検証活動に集中できる環境づくりを進め、クライアントの開発現場に新たな価値を提供していきたいと考えています。

株式会社2WINS 代表取締役CEO 小川 椋徹
本協働は、AIがソフトウェア開発の中核工程に実装される新たな段階を示す取り組みです。ポールトゥウィン様の現場力と豊富な品質保証の知見、そして2WINSの最先端の生成AIやLLMを実用化する研究開発力・問題解決力を融合することで、テスト設計プロセスの革新的な自動化を実現しました。2WINSは、AIを“効率化の手段”にとどめず、“価値創造の基盤”として社会実装を進めてまいります。今後も、開発現場の生産性と創造性を飛躍させることを目指してまいります。

株式会社2WINS 取締役 CTO 王 凱
2WINSは、LLMをはじめとする生成AIにとどまらず、探索・最適化アルゴリズムを活用した提案にも強みを持っています。今回、当社のLLMおよび探索アルゴリズムに関する知見と、ポールトゥウィン様が有するテスト領域での豊富なドメイン知識を組み合わせることで、網羅性と汎用性に優れたテスト設計エージェントを開発しました。従来の手法が「広く浅い探索」を行うのに対し、私たちのエージェントは「深い探索」を得意としており、より複雑で多層的なテストシナリオにも柔軟に対応します。今後はテスト設計にとどまらず、テストコードの自動生成や補正までを視野に入れ、テストプロセス全体の効率化と高度化を目指してまいります。
■今後の展望
2WINSとポールトゥウィンは、今冬に本システムのテストコード生成および補正機能への対応を予定しています。これにより、AIがテスト設計だけでなく、テストコードの自動生成・自動補正までを一貫して実行できるようになり、テストプロセス全体の効率化がさらに進む見込みです。本協働を通じて、ポールトゥウィンではテスト設計から実行までのリードタイム短縮や品質保証工程の最適化を実現し、クライアントに対してより高品質かつ迅速な検証サービスを提供してまいります。2WINSとポールトゥウィンは、AI活用による生産性向上と品質強化の両立を図りながら、クライアントの開発現場に新たな価値を創出していきます。
■ポールトゥウィン株式会社https://www.ptw.inc/
ポールトゥウィン株式会社は、ゲームデバッグ・ソフトウェアテスト・ネットサポート事業など、ITサービスを主な事業とする会社です。1994年にゲームデバッグ事業を立ち上げ、創業5年で800%の成長率を達成。以来、ゲームデバッグ事業においてパイオニア的存在として歩み続けています。
また、2022年2月にはグループ会社を吸収合併。Eコマース不正対策やカスタマーサポートを通じて多様なWebサービスを支えてきた「ピットクルー」、ソフトウェアテストや品質コンサルティングによる不具合解消に貢献してきた「クアーズ」と共に、新たなスタートを切りました。ゲーム業界、EC業界を中心として様々なお客様の課題解決に取り組んでまいりました。 それらで培った知識とノウハウ、多様な人材を活かして世の中のサービスやプロダクトの品質および価値向上に取り組んでまいります。
本社所在地:愛知県名古屋市千種区今池1-5-9
代表取締役CEO:橘 鉄平
代表取締役COO:志村 和昭
事業内容:デバッグ・ネットサポート・ソフトウェアテスト
設立: 1994年1月20日
■株式会社2WINSついてhttps://www.2wins.ai/
2WINSは、東京大学が位置する本郷を拠点とする東大発AIスタートアップです。東京大学大学院やインド工科大学等の出身研究者を中心として、国内最先端の言語系AI・画像系AIを強みに、パートナー企業の経営課題に深く踏み込む本質的なソリューションを提供します。単なるAIベンダーではなく、課題設定から要件定義、PoC、研究開発・実装、運用まで一気通貫で伴走するパートナーとして、企業の成長を加速させます。最先端のAI技術と問題解決力を掛け合わせ、"勝たせるAI"を企業の競争力へ。2WINSは、アカデミアとビジネスの架け橋として、AIの社会実装をリードします。2025年3月、東京大学「松尾研発スタートアップ®」に認定。
設立: 2022年2月17日
所在地: 東京都文京区本郷2-36-2 TM畑中ビル3F・4F
代表者:代表取締役CEO 小川椋徹
事業内容:AIソリューション事業
このプレスリリースには、メディア関係者向けの情報があります
メディアユーザー登録を行うと、企業担当者の連絡先や、イベント・記者会見の情報など様々な特記情報を閲覧できます。※内容はプレスリリースにより異なります。
すべての画像
