株式会社ウィザスの株主総会におけるGlobal ESG Strategyの議決権行使方針の事前開示
Press Release
Global ESG Strategy
2024年6月12日

日本語プレスリリース全文
https://prtimes.jp/a/?f=d135781-20-36594228058e84766735d96329bf592f.pdf
Swiss-Asia Financial Services Pte Ltd(以下「SAFS」)の運営ファンドであるGlobal ESG Strategy(以下「GES」)は、2023年より、東証スタンダード上場の株式会社ウィザス(以下「ウィザス」)(証券コード:9696)に対する投資を開始し、同社へのエンゲージメントを継続してまいりました。GESは2024年6月27日に開催される予定であるウィザスの第48回定時株主総会において以下の通り議決権を行使する方針を決定しましたのでお知らせいたします。
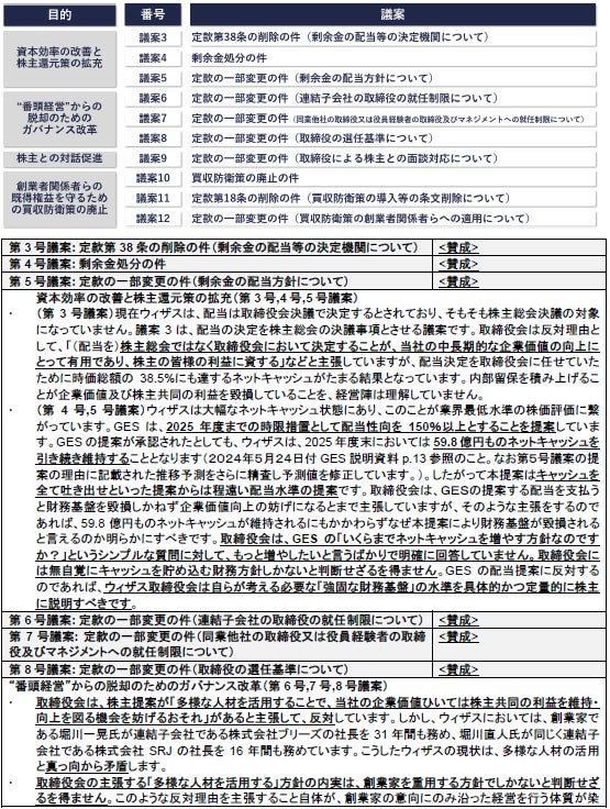
<会社提案議案>


<株主提案議案>
GESの株主提案議案3~12については全て賛成します。株主の皆様においても株主提案議案全てについて賛成頂くようお願いします。


GESはウィザスの大株主としての責任を果たすため、またGESの出資者に対する説明責任を果たすため、上記の通り議決権を行使する方針を決定致しました。GESは引き続きウィザス経営陣との建設的な対話及び株主としての責任である必要に応じた株主提案、議決権行使を通じて同社の企業価値及び株式価値の最大化を目指して参ります。
以上
本件に関するお問い合わせ先: globalesg@swissasia-group.com
Global ESG Strategyについて
GESは、ESG(Environment(環境)、Social(社会)及びGovernance(ガバナンス))の視点から中長期的な投資を行う投資ファンドであり、投資先との建設的な対話等を通じ、投資先の企業価値・株主価値の向上を実現することを後押ししていくことを方針としています。
Swiss-Asia Financial Services Pte Ltdについて
SAFSは、2004年設立、シンガポールを拠点とし、シンガポール証券先物法に基づく資本市場サービスライセンス(Capital Markets Services License)を保有する投資運用会社です。
免責事項
本資料は、SAFSの運営ファンドであるGESによるウィザスに対する株主提案に係る情報提供を目的としており、それ以外の用途に用いられてはなりません。
本資料に記載された情報は、SAFS による独自の調査及び分析並びに一般に入手可能な公開情報に基づいています。SAFS、GES又はSAFSのその他の関係者 (以下「SAFSら」といいます。)は、その正確性、完全性、適切性、網羅性等について何ら保証するものではありません。
本資料は、SAFSらの独自の見解、予想、意見を示すものであり、これらは今後変わることがあり得ます。いかなる目的においても本資料に依拠してはならず、また、本資料を投資、金融、法律、税務その他の助言であると理解してはなりません。
本資料に含まれる情報又は意見には将来に関する記述が含まれています。これらの将来に関する記述や予測、予想は、説明のみのために記載されているものであり、もとより不確実、かつ、重大な不測の事態により実際の結果がこれら将来に関する記述と大きく異なることがあります。SAFSらは、かかる将来に関する記述や予測、意見、本資料に含まれる記載に関連して発生する直接的又は間接的なものを含む何らの損害について、一切の責任を負いません。
本資料に含まれるいかなる情報ないし内容も、いかなる意味においても、募集、推奨、サービスや商品の販促、広告、勧誘若しくは表明と解釈してはならず、また、いかなる投資商品の売買若しくは証券へのいかなる投資に関する助言若しくは推奨であるとも解釈してはなりません。
本資料は、株主総会における議案に関し、SAFSらが、ウィザスの株主を代理して議決権を行使する権限をSAFSら又はその他の第三者に対して付与することを要請するものではなく、そのように解釈されてはなりません。また、ウィザスの株主に対して、SAFSら又はその他の第三者を自らの代理人と定め自らに代わってその議決権を行使する権利を付与することを提案し、奨励し、勧誘し又はこれを目指すものではなく、そのように理解されてはなりません。
このプレスリリースには、メディア関係者向けの情報があります
メディアユーザー登録を行うと、企業担当者の連絡先や、イベント・記者会見の情報など様々な特記情報を閲覧できます。※内容はプレスリリースにより異なります。
すべての画像