「令和6年度 スマート・ライフ・プロジェクト」「第13回 健康寿命をのばそう!アワード」<生活習慣病予防分野>」最終審査・表彰式を実施ゲストに阿部 詩さん、能瀬さやかさんが登壇
日時:令和6年11月29日(金) 14:30~17:00 (14:00開場)場所: 日経ホール(千代田区大手町1丁目3-7 日経ビル 3階)
厚生労働省及びスポーツ庁は、このたび「第13回健康寿命をのばそう!アワード」(生活習慣病予防分野)の最終審査・表彰式を令和6年11月29日(金)に日経ホール(千代田区)にて開催いたします。
「健康寿命をのばそう!アワード」(生活習慣病予防分野)は、健康増進・生活習慣病予防推進に資する優れた取組を行っている企業・団体・自治体を表彰し、他の模範となる取組を奨励・普及することにより、健やかで心豊かに生活できる社会の実現を図ることを目的としたイベントになります。
健康づくりについて優れた取組を行っている3つの受賞候補団体(企業、団体、自治体)から、最終審査により「厚生労働大臣最優秀賞・優秀賞」を選出し、厚生労働大臣政務官(予定)より表彰状の授与を行います。
また、特にスポーツ・運動を通じて優れた取組を行っている企業、団体、自治体を表彰する「スポーツ庁長官優秀賞」の授与をスポーツ庁審議官(予定)より行います。
さらに、生活習慣病予防分野の最終審査の間、2024年に開催されたパリ2024オリンピックに出場し、柔道混合団体で銀メダルを獲得された阿部 詩さん、産婦人科医でスポーツドクターの能瀬さやかさんにご登壇いただき、今年度評価項目に新たに追加された“女性の健康”についてのスペシャルトークショーを行います。


ご多用とは存じますが、ご出席・ご取材賜りたくお願い申し上げます。なお、11月28 日㈭16時までに、WEBフォームにてご回答いただけますと幸甚に存じます。
【「第13回健康寿命をのばそう!アワード」(生活習慣病予防分野)最終審査・表彰式の概要】
■日時:令和6年11月29日(金)14:30~17:00(開場14:00〜)
※当日の進行によりスケジュールが変更になる場合がございます。
■会場:日経ホール(千代田区大手町1丁目3-7 日経ビル 3階)
■主催:厚生労働省/スポーツ庁
■ゲスト:阿部詩 さん パーク24所属
(東京2020オリンピックでは女子52kg級で金メダル、混合団体で銀メダルを獲得。
2024パリオリンピックでは混合団体で銀メダルを獲得)
能瀬さやか さん
(ハイパフォーマンススポーツセンター/国立スポーツ科学センター
産婦人科医・日本スポーツ協会公認スポーツドクター)
■お知らせ
表彰式の様子は、YouTubeにて生配信を行います。
「健康寿命をのばそう!Smart life Project スマート・ライフ・プロジェクト」
YouTubeアカウントよりご視聴ください。
▼ご視聴はこちら
https://youtube.com/live/YsuhVIbda-E?feature=share
この最終審査・表彰式では、応募件数113件の中から優れた取組を行っている受賞候補団体が会場で最終プレゼンを行い、厚生労働大臣賞(最優秀賞1点、優秀賞3点)を選出し、厚生労働大臣政務官(予定)より表彰状の授与を行うものです。
「スマート・ライフ・プロジェクト」とは
「健康寿命をのばそう!」をスローガンに、国民全体が人生の最後まで元気に健康で楽しく毎日が送れることを目標とした国民運動。プロジェクトに参画する企業・団体・自治体と協力・連携しながら、運動、食生活、禁煙、健診・検診の受診について、具体的なアクションの呼びかけを行い、更なる健康寿命の延伸を推進しています。参画企業・団体・自治体数は令和6年10月31日現在で11,773団体です。
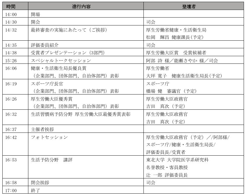
■「第13回健康寿命をのばそう!アワード」(生活習慣病予防分野)第二部プログラム

■「第13回 健康寿命をのばそう!アワード」(生活習慣病予防分野)受賞候補者

このプレスリリースには、メディア関係者向けの情報があります
メディアユーザー登録を行うと、企業担当者の連絡先や、イベント・記者会見の情報など様々な特記情報を閲覧できます。※内容はプレスリリースにより異なります。
すべての画像