2021年度、安全・安心な大学スポーツ環境整備を促進するため、加盟大学および競技団体が主催する大会・試合に、医療従事者等を配置する事業を4月 1 日より開始!
派遣する医療従事者の質の向上と高いサービスを提供するため、処遇の改善を実施‼
一般社団法人大学スポーツ協会(本社:東京都千代田区、会長:鎌田薫、以下 UNIVAS)は、2021年度も、安全・安心な大学スポーツ環境の整備を促進するため、加盟大学および加盟競技団体が主催する大会・試合に、医療従事者等を配置する事業を4月 1 日より開始いたします。

◇本事業の実施概要
UNIVASが会員である大学が主催または主管する試合及び競技団体が主催する試合に、医療従事者等を配置する事業
◇本事業の申請資格者
(1)UNIVASの大学会員
(2)UNIVASの競技団体会員
◇本事業の対象となる試合
(1)大学会員
①大学が主催または主管となる試合等
②大学の運動部が主催または主管となる試合等
(2)競技団体会員
①競技団体が主催する試合
②関連する地区競技団体が主催する試合
※学生が競技者として参加する試合とし、運営スタッフ等としてのみ携わる場合は対象となりません
◇対象の医療従事者等
本事業における医療従事者等とは、下記のいずれかの資格を有する者とします。
(1)医師
(2)医師以外の資格保有者
①看護師
②理学療法士
③柔道整復師
④あん摩マッサージ指圧師
⑤はり師・きゅう師
⑥救急救命士
(3)アスレティックトレーナー
①日本スポーツ協会公認アスレティックトレーナー(JSPO-AT)
②JATAC認定アスレティック・トレーナー(JATAC-ATC)
③一般社団法人全国体育スポーツ系大学協議会認定JPSUスポーツトレーナー
④米国NATA公認アスレティックトレーナー(NATA/ATC)
(4)その他、UNIVASが認めた資格の保有者
※日本スポーツ協会公認スポーツドクター、アスレティックトレーナーが望ましい
◇配置費
謝 金:
①医師 6,250円/時
50,000円/日(8時間以上の場合であっても左記金額を上限とする)
②医師以外 2,000円/時
16,000円/日(8時間以上の場合であっても左記金額を上限とする)
旅 費:
出発地から用務地まで(片道20km以上)の交通費及び宿泊費(上限10,000円/日)を支給
※旅費について、観光庁「Go Toトラベル事業」の割引を受けた宿泊費や旅行パック代金は対象となりませんので、ご注意ください。
◇本年度の事業につきましては、次の項目を新たに改訂しております。
・会員ごとの上限金額を下記の通り増額しました。
大学会員 500,000円 → 750,000円
競技団体会員 1,000,000円 → 1,500,000円
◇本事業の条件について
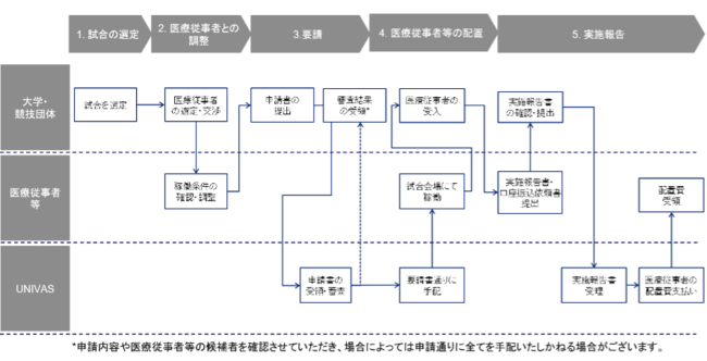
本事業の流れ
(1)申請者が医療従事者等を配置する試合を選定
(2)申請者が試合に対する医療従事者等の必要人数・種類、及び候補として適切なものがいる場合は候補者を選定
(3)申請者は、医療従事者等の配置を申請する試合や選定した医療従事者等の情報を申請書(別紙1)に記入し、派遣依頼書兼承諾書(別紙2)とともにUNIVASへ提出および電子ファイルの送付
(4)UNIVASが審査を行い、審査結果を申請者へ通達
(5)UNIVASが医療従事者等に対し試合への従事を要請

https://www.univas.jp/article/63277/
◇申請期間
2021年4月1日(木)~2022年3月17日(木)17時必着
※尚、申込先着順とし事業予算が無くなり次第受付終了となります。
(配置事業対象期間:2021年4月1日(木)~2022年3月31日(木)
◇問合せ先
一般社団法人大学スポーツ協会 医療従事者等の配置事業係
電子メールアドレス:anzen.anshin@univas.jp
※恐れ入りますが、一部在宅による勤務を実施しておりますのでメールによるお問合わせをお願い申し上げます
◆『UNIVAS』に関して
URL:https://univas.jp/
一般社団法人大学スポーツ協会は、文武両道の奨励の他、大学スポーツ界全体の統括と振興を目的に2019年3月に発足。学修環境の充実、安全・安心して競技に取り組める環境整備と共に、大学スポーツ全体の価値向上にむけて活動しています。
このプレスリリースには、メディア関係者向けの情報があります
メディアユーザーログイン既に登録済みの方はこちら
メディアユーザー登録を行うと、企業担当者の連絡先や、イベント・記者会見の情報など様々な特記情報を閲覧できます。※内容はプレスリリースにより異なります。
すべての画像
