東京都「総量削減義務と排出量取引制度」の登録検証機関評価において11年連続で最高ランクの「S」評価を取得
現在、東京都に登録されている検証機関21社の中で、「S」評価取得は5社となりますが、11年連続で「S」評価取得した検証機関は、SOMPOリスクのみとなります。
「2023年度評価結果」(東京都環境局)
(https://www.kankyo.metro.tokyo.lg.jp/climate/large_scale/authority_chief/hyouka/hyouka_kekka.html )
*1 年間のエネルギー使用量が3か年度連続して原油換算1,500kL以上となった大規模事業所へ温室効果ガス排出量の総量削減義務を課す制度(2010年4月から開始)。
*2 所定の要件を満たし、東京都に登録された検証機関に限定されます。SOMPOリスクでは、東京都の「総量削減義務と排出量取引制度」の検証機関として、複数の区分に登録され、業務を実施しています。登録区分の詳細は、本ニュースリリースに添付の<参考1>「SOMPOリスクの排出量取引検証業務の登録区分」をご参照ください。
東京都登録検証機関評価制度の概要
2010年4月から開始された東京都の「総量削減義務と排出量取引制度」では、各事業者が算定した温室効果ガス排出量の正確性・信頼性を確保するため、登録検証機関による第三者検証が義務付けられています。
東京都では、2013年度から検証機関自らの品質向上意欲を引き出し、総量削減義務と排出量取引制度に資するため、検証機関が実施した検証業務内容及び自ら実施した積極的な取組みに対し、評価を実施することになりました。
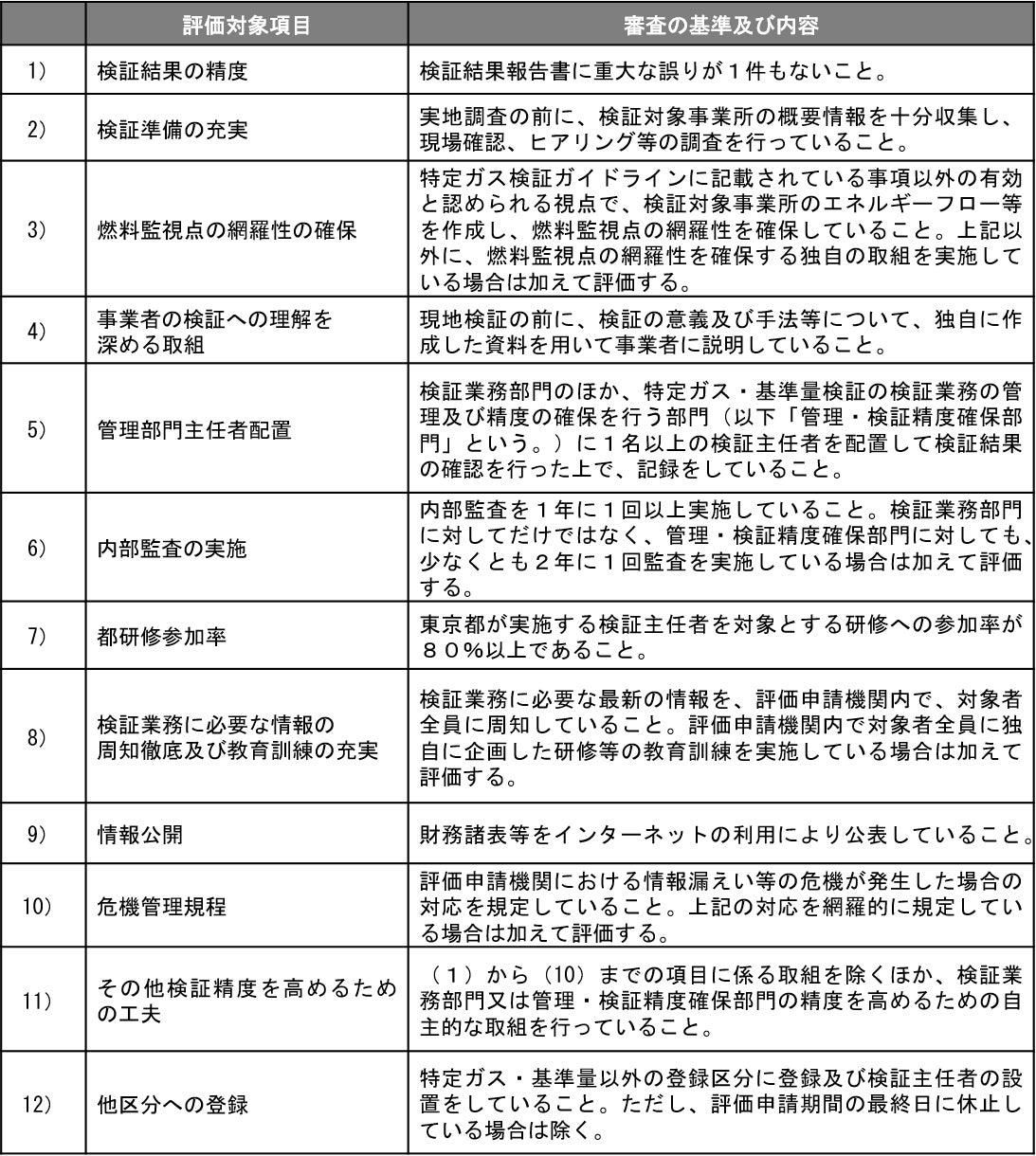
主な評価項目は、「検証結果の精度」「検証準備の充実」「事業者の検証への理解を深めるための取組」「管理部門主任者配置」他計12項目より100点満点での評価となります(*3)。
評価段階は、80点以上が「S」、70点以上が「A」、60点以上が「B」、60点未満が「C」となっており、評価段階が「S」または「A」に該当した検証機関のみ東京都環境局のホームページで公表されます。
2020年度の評価より、東京都が検証の質の向上を意識した見直しとして、「評価項目」及び「審査の基準及び内容」が一部変更となり、また、基礎項目60点、加点項目40点、計100点と配点方式が変更となっています。SOMPOリスクは、全ての評価項目に対し、網羅的に取り組んでいることが東京都より評価されています。特にコロナ禍において積極的にWeb検証(*4)に取り組んできた結果、電子上の業務を確立し、先進的な働き方改革に応じた業務環境の整備や検証業務の効率化に資する取組みが、検証機関のあるべき姿の一例としても評価されています。
*3 評価項目は、本ニュースリリースに添付の<参考2>「評価対象項目一覧表」をご参照ください。
*4 情報通信技術(ICT: Web会議、メール、電話等)を用いた検証。
今後の展開
SOMPOリスクでは、今後も品質の高い検証業務を通じて、企業の地球温暖化防止への取組みを支援するとともに、持続可能な社会づくりに貢献してまいります。
SOMPOリスクマネジメントについて
SOMPOリスクマネジメント株式会社は、SOMPOホールディングスのグループ会社です。「リスクマネジメント事業」「サイバーセキュリティ事業」「デジタル事業」を展開し、全社的リスクマネジメント(ERM)、事業継続(BCM・BCP)、サイバー攻撃対策などのソリューション・サービスを提供しています。
<参考1>「SOMPOリスクの排出量取引検証業務の登録区分」
SOMPOリスクでは、東京都の「総量削減義務と排出量取引制度」の検証機関として、以下区分に登録され、業務を実施しています。
「特定ガス・基準量(1号区分)」(登録日:2010年11月26日)
「都内外削減量(2号区分)」(登録日:2010年11月26日)
「優良事業所基準への適合(第一区分事業所)(5号区分)」(登録日:2010年8月5日)
また、SOMPOリスクは、東京都の「総量削減義務と排出量取引制度」と連携し運用を進めている埼玉県の「目標設定型排出量取引制度(*5)」の登録検証機関(*6)として、以下区分に登録され、業務を実施しています。
「目標設定ガス・基準量(1号区分)」(登録日:2011年5月31日)
「県内外削減量(2号区分)」(登録日:2011年5月31日)
「優良事業所基準への適合(第一区分事業所)(5号区分)」(登録日:2011年5月31日)
*5 年間のエネルギー使用量が3か年度連続して原油換算1,500kL以上となった大規模事業所へ温室効果ガス排出量の総量削減目標達成を課す制度(2011年4月から開始)。
*6 所定の要件を満たし、埼玉県に登録された検証機関に限定されます。
<参考2>「評価対象項目一覧表(*7)」

*7 東京都登録検証機関評価制度要綱(平成31年3月15日改正)より一部抜粋。
本件に関するお問い合わせ先
SOMPOリスクマネジメント株式会社 リスクマネジメント事業本部
サステナビリティ部 [担当:橋本・宮木]
〒160-0023 東京都新宿区西新宿1-24-1 エステック情報ビル
TEL:03-6627-3954(直通)
このプレスリリースには、メディア関係者向けの情報があります
メディアユーザー登録を行うと、企業担当者の連絡先や、イベント・記者会見の情報など様々な特記情報を閲覧できます。※内容はプレスリリースにより異なります。
すべての画像
- 種類
- 商品サービス
- ビジネスカテゴリ
- 経営・コンサルティング
- ダウンロード
