「青切符」4月導入直前!【自転車交通ルールに関する意識・実態調査】 83.0%が「青切符」制度を認知も、制度内容の周知は不十分? 自転車交通ルールを知る機会「ない」50.4%
4割超が「良くないと思いながらもつい違反」の実態も明らかに
マーケティング支援事業を手掛ける株式会社one(本社:東京都新宿区、代表取締役CEO:清水佑介)は、2026年3月11日(水)~3月13日(金)の3日間で、全国の16歳以上の男女で週3日以上自転車を利用する方1,000人を対象に「自転車交通ルールに関する意識・実態調査」を実施しましたので発表いたします。
2026年4月1日から自転車の道路交通法違反に対し「交通反則通告制度」(いわゆる「青切符」)が適用されます。導入直前のこの時期、実際に日常的に自転車を利用する人々の制度認知・交通安全意識の実態と、「青切符」制度への期待や不安を明らかにするために本調査を行いました。
調査の結果、「青切符」制度の認知は83.0%と高い一方、制度が適用される年齢(16歳以上)を正しく認知している人は23.1%にとどまりました。回答者からは「制度実施前に何が違反になるのかを教えてほしい」と声が挙がるなど、「青切符」制度や対象となる交通違反の周知に課題があることが明らかとなりました。
参考資料として「自転車交通ルールクイズ」と本調査での回答結果も掲載しています。報道の一資料としてぜひご活用ください。
「自転車交通ルールに関する意識・実態調査」 トピックス
●自転車交通ルールや安全な乗り方について知る機会が「ない」50.4%。高齢ほど「ない」の割合が高い。
10代・20代は「ある」68.0%が他の年代と比べて高い結果に。40代以降で「ない」が半数を超え、50代と60代以上は6割超が「ない」と回答。自転車歴が長いほど知っているルールのアップデートがされていない?
●4割超(41.9%)が「良くないと思いながらもつい違反」。40代以降で違反傾向が強い。
“つい違反”してしまうのは「急いでいる時」53.0%が最多。60代以上は「たまたま他の車・自転車・歩行者が通っていない時」58.2%が他の年代と比べて高いことが明らかに。
●「青切符」認知率83.0%。ただし適用年齢(16歳以上)を正確に知っていたのは23.1%のみ。
「青切符」対象となる違反の認知率は各項目6割~8割弱。最もよく知られているのは「ながら運転(スマホ/携帯電話を操作しながら・通話しながらなど)」78.4%。一方、7割超がより重大・危険な「赤切符」対象の「酒気帯び運転・酒酔い運転」を「青切符」対象と誤解していることが判明。正しい知識の普及、ルールの周知が急務か。
●「青切符」導入の最大の不安は「取締り基準が不透明」45.3%。
次いで「反則金の金額がわからない」34.8%、「何が違反なのかを知る機会がない」33.6%、「反則金対象となる違反がわからない」33.2%。「不安に思うことはない」は22.6%にとどまり、8割近くの方が何らかの不安を感じていることが明らかとなりました。
●「青切符」導入で交通安全意識が「高まる」と85.2%が回答。
ご自身の自転車の安全運転や交通ルールに対する意識が高まると思うかの問いに対し41.1%が「そう思う」、44.1%が「ややそう思う」と回答。「青切符」が交通違反抑止、交通安全意識の高まりの契機となるか。
調査結果
Q1. あなたが普段、自転車を利用するシーンをお答えください。(複数回答/n=1,000)

本調査の対象者である「週3日以上自転車を利用する方」が普段自転車を利用するシーンは「買い物」78.7%が最多で、以下「近くの目的地(例:駅、役所、友人宅)までの移動」59.8%、「通勤・通学」56.5%が上位となりました。
Q2. あなたは普段、自転車の交通ルールや安全な乗り方について知る機会がありますか。(単数回答/n=1,000)


普段自転車の交通ルールや安全な乗り方について知る機会があるか聞いたところ、「ある」49.6%、「ない」50.4%と、自転車の交通安全について知る機会がないと回答した方が過半数となりました。
年代別で比較すると10代・20代は「ある」68.0%の回答割合が他の年代と比べて高くなりました。学校の交通安全教室や自動車教習所などで知る機会があるのかもしれません。40代から上の年代では「ない」が半数を超え、50代と60代以上は6割超が「ない」と回答しました。自転車歴の長い年代ほど、自転車の交通安全についての情報を得る機会がないことが分かりました。
Q3. 自転車の交通違反についてあなたの考え・行動に最も近いものをお答えください。(単数回答/n=1,000)


自転車の交通違反についての考え・行動を聞くと、「いかなる時も交通ルールを順守するようにしている」48.4%が最多でしたが、「良くないと思いながらもつい違反してしまうことがある」41.9%と、4割超が“つい違反”をしている実態が明らかとなりました。
回答を年代別で見ると、「いかなる時も交通ルールを順守するようにしている」は30代が60.5%で最も多く、10代・20代も53.0%と半数以上が回答しています。「良くないと思いながらもつい違反してしまうことがある」の割合が高いのは40代47.5%、50代51.0%。60代以上は「いかなる時もルール順守」48.0%が最多ながらも、「良くないと思いながらもつい違反」も45.5%と半数近く、決して低い割合ではありません。中高年層ほど“つい違反”が多い傾向が見られます。
Q4. あなたが自転車交通ルールに「良くないと思いながらもつい違反してしまう」のはどのような時ですか。(複数回答/n=419)

前問で自転車交通ルールに「良くないと思いながらもつい違反してしまうことがある」と回答した方に、どのような時に“つい”違反するかを聞きました。全体で最も多いのは「急いでいる時」53.0%で、10代・20代の60.6%を筆頭にすべての年代で高い割合で回答されました。
年代別に見ると60代以上は「たまたま他の車・自転車・歩行者が通っていない時」58.2%が他の年代と比べて高くなっています。自分のほかに通行者がいなければ安全で、交通違反をしても大丈夫と考える傾向があるのかもしれません。
Q5. あなたは2026年4月1日から自転車の道路交通法違反に対し、交通反則通告制度(いわゆる「青切符」)が適用されることを知っていましたか。(単数回答/n=1,000)

2026年4月1日から自転車の道路交通法違反に対し、交通反則通告制度(いわゆる「青切符」)が適用されることについて、制度導入・実施を知っていたかを聞きました。その結果「知っていた」83.0%、「知らなかった」17.0%で認知率は高いことが分かりました。性別・年代別で回答割合に大きな差はなく、制度自体は幅広く認知されているようです。
Q6. 2026年4月1日から自転車の道路交通法違反に対し、「青切符」(反則金)が適用される年齢として正しいと思うものをお答えください。(単数回答/n=1,000)

2026年4月1日からの自転車の交通違反に対する「青切符」適用年齢について聞いたところ、「年齢による規定はない」33.8%が最多で、正しい適用年齢の「16歳以上」を選んだのはわずか23.1%でした。制度の存在は知っていても、内容までは詳細・正確な認知がされていない実態がうかがえます。
Q7. 2026年4月1日から「青切符」(反則金)の対象となり得る行為としてあてはまると思うものをお答えください。(複数回答/n=1,000)

2026 年4 月1 日から自転車の交通違反に対する「青切符」(反則金)の対象となり得ると思うものを聞きました。ここでは正解(実際の制度内容)と、調査での正解率(「青切符」対象と正しく認識している割合≒認知率)をあわせて示します。
正解率が高かった項目としては、「ながら運転(スマホ/携帯電話を操作しながら・通話しながらなど)」78.4%、「信号無視」77.8%、「イヤホン/ヘッドホン装着」74.4%が挙げられ、「青切符」対象の違反として比較的よく認知されていることが分かりました。
一方で正解率が最も低かったのは「酒気帯び運転・酒酔い運転」で、正解率は23.2%でした。実際には「酒気帯び運転・酒酔い運転」は「青切符」(反則金)では済まない重大・危険な行為として「赤切符」(刑事罰)の対象となる違反ですが、「青切符」対象であると誤って認識している方が多いことが分かりました。次いで、「歩道を徐行せずに走行」(正解率61.8%)、「右側走行」(正解率62.7%)、「二台以上の並走」(正解率65.1%)の順に正解率が低く、これらの違反は「青切符」対象であることの認知が十分に広がっていないことが明らかになりました。
今回の結果から、「青切符」対象となる各違反についての認知率はおおむね6割〜8割弱程度であることが明らかになりました。なお、「青切符」対象の違反であっても、警察官の指導や警告に従わないなど悪質性や危険性が高い場合には「赤切符」の対象となることがあります。罰則の重さにかかわらず、交通ルールを守り、安全に自転車を利用することが大切です。
Q8. 2026年4月1日から「青切符」(反則金)が導入されることについて、あなたが不安に思うことをお答えください。(複数回答/n=1,000)

「青切符」導入について不安に思うことは「取締り基準が不透明」45.3%が最多でした。次いで「反則金の金額がわからない」34.8%、「何が違反なのかを知る機会がない」33.6%、「反則金対象となる違反がわからない」33.2%が続き、知識・情報の不足が不安の要因となっているようです。
「不安に思うことはない」は22.6%にとどまり、8割近くの方が何らかの不安を感じていることが明らかになりました。
Q9. 2026年4月1日から「青切符」(反則金)が導入されることについて、あなたの率直なご意見を教えてください。(自由回答/n=1,000)
<交通ルールや交通反則通告制度(「青切符」)の周知、情報提供について>
●自転車の交通違反について今まで知る機会がなかったので戸惑いがある。(57歳女性/東京都)
●交通安全への意識が高まるが、違反対象となるものを学ぶ機会がないといけないと思う。(19歳女性/広島県)
●やってはいけないことについては引き続き守れるが、しないといけないことについては自信がない。(16歳男性/香川県)
●反則になる行為をメディア等で公表するなどはっきりさせてほしい。(55歳女性/東京都)
●自治体広報などで、詳しい違反の内容・反則金の周知をするべき。(36歳男性/山形県)
<道路の整備について>
●自転車専用レーンの整備や路上駐車の取締りを先にすべきである。(45歳男性/東京都)
●自転車を乗っていても車道は怖いし、車に乗っていても自転車がいると怖いので、交通整備をしてからだと思う。(58歳女性/東京都)
●歩道を走ってはいけないので、車道を走って自動車と接触する事故が増えると思う。(44歳男性/東京都)
<安全性・交通マナー向上への期待>
●ルールを守ってくれる人が増えると思うので小さい子どもがいる身としては嬉しい。(32歳女性/大阪府)
●自転車は大きな事故を招く危険性があるにも関わらず、なんでもありな感じがあって、自身も怖い思いをしたことが何度もある。きちんと取り締まられることは、危険運転の抑止力になり良いと思う。(45歳女性/東京都)
<その他>
●反則金が高すぎる。(45歳男性/福岡県)
●反則金6千円は安すぎる。もっと高くすべきだ。(78歳男性/福岡県)
●ルールを徹底させるための指導は必要だが反則金まで徴収することには疑問。(70歳女性/兵庫県)
●都市部と田舎道でも同じルールが適用されることが納得いかない。(29歳男性/愛知県)
●傘を固定するスタンドは認めてほしい。カッパは左右が確認しづらく危険。(47歳男性/広島県)
●車の利用を減らして二酸化炭素排出削減と言っているが、自転車の罰則が加わるようになったら自転車に乗る人が減ると思う。(19歳女性/福島県)
「青切符」導入についての率直な意見を聞くと、制度実施前に、自転車の交通ルールや「青切符」制度の周知をしてほしいという声が多く挙げられました。また自転車で車道を走行することに恐怖を感じる方がとても多く、早急に自転車専用レーンの整備や路上駐車の取締り強化を求める意見も多くありました。
自由回答を見ると「絶対に自転車で歩道を通行してはならない」と誤解をしている方が多いことも分かりました。ルールを守ってもらうために、「正しく知らせる」ことの重要性も浮き彫りとなりました。
反則金の導入・金額には賛否両論ありましたが、実施するなら取締りの基準を明確にしてほしいと求める声がありました。
Q10. 自転車の道路交通法違反に対し「青切符」(反則金)が導入されることで、あなたの自転車の安全運転や交通ルールに対する意識は高まると思いますか。(単数回答/n=1,000)

「青切符」導入で、ご自身の自転車の安全運転や交通ルールに対する意識が高まると回答した方は「そう思う」41.1%と「ややそう思う」44.1%を合わせて85.2%となりました。罰則強化は交通違反抑止効果が期待できそうです。
Q11. 自動車を日常的にまたは時々運転することがある方にお聞きします。あなたは自動車を運転する時と自転車を運転する時で、交通安全意識に違いがありますか。(単数回答/n=633)

予備調査で「自動車運転免許を持っており、自動車を日常的にまたは時々運転する」と回答した方に自動車と自転車の運転時の安全意識を比較してもらったところ、「自動車を運転する時の方が交通安全意識が高い」62.4%、「どちらも変わらない」31.3%、「自転車を運転する時の方が交通安全意識が高い」はわずか6.3%でした。免許制で以前から厳格な罰則がある自動車運転時と比べて、自転車運転時の交通安全や交通ルール順守への意識が低くなりがちな実態が明らかになりました。「青切符」の導入がこの意識の差を縮める契機となるか、注目されます。
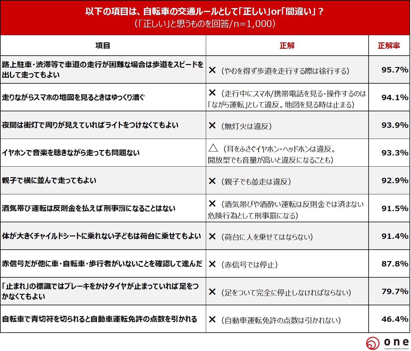
参考資料 【自転車交通ルールクイズ】
本調査の回答者に自転車交通ルールに関して「正しい」or「間違い」の質問をしました。
ここでは多くの人が誤解している項目への注意喚起と正しい認知を促すために、調査での“正解率”をあわせて示します。
最も正解率が低いのは「自転車で青切符を切られると自動車運転免許の点数を引かれる」46.4%で半数以上の方が間違った回答をしていました。実際は自転車での交通違反は自動車運転免許の点数には関係ありません。反対に自動車運転免許を持っている人だけの罰則制度ではなく、自動車免許を持っていない人も同等のペナルティを受けるとも言えます。
次いで正解率が低いのは「『止まれ』の標識ではブレーキをかけタイヤが止まっていれば足をつかなくてもよい」79.7%、「赤信号だが他に車・自転車・歩行者がいないことを確認して進んだ」87.8%でした。
「青切符」対象は16歳以上ですが、罰則の有無にかかわらず、交通安全・事故防止のために、お子様も含めて自転車に乗るすべての人に知って・守ってほしい自転車交通ルール。正しく理解するために、クイズをぜひお役立てください。

【調査概要】
1.調査方法:WEBアンケート
2.調査対象:全国の16歳以上の男女で、週3日以上自転車を利用する方
3.有効回答数:1,000サンプル(各性年代100名の均等割付。※10代~20代は合わせて各100名)
4.調査実施日:2026年3月11日(水)~3月13日(金)
※本調査では、小数点第2位を四捨五入しています。そのため、数字の合計が100%とならない場合があります。
■引用・転載時のクレジット表記のお願い
※本リリースの引用・転載は、必ずクレジットを明記していただきますようお願い申し上げます。
<例>「マーケティング支援事業を展開する株式会社oneが実施した調査結果によると…」
<企業情報>
会社名:株式会社one
代表者:代表取締役CEO 清水佑介
所在地:東京都新宿区神楽坂6-42 神楽坂喜多川ビル3F
資本金:9,990,000円
設立:2010年9月
事業内容:“調べる・定める・伝える” を一気通貫で行い、リサーチやPRでマーケティング支援事業を展開
このプレスリリースには、メディア関係者向けの情報があります
メディアユーザー登録を行うと、企業担当者の連絡先や、イベント・記者会見の情報など様々な特記情報を閲覧できます。※内容はプレスリリースにより異なります。
すべての画像
