スタスタAppsの無料会員が1万人を突破(10,249人)|英検シーズンの自己採点・添削需要で登録増、学習履歴機能も拡充
無料会員はライティングAI添削や自己採点履歴保存などが利用可能。直近30日で英作文添削5.4万回、合否判定(CSE計算)1.3万回利用
英検®対策Webアプリ「スタスタApps」(運営:スタディスタジオ株式会社)は、無料会員(メールアドレス登録済みアカウント)の累計が、2026年1月21日時点で10,249人となり、1万人を突破したことをお知らせします。

スタスタAppsでは、英検の「試験前(対策)」「試験後(自己採点・振り返り)」「結果後(次の学習設計)」の行動に合わせて、無料会員向けの会員機能を拡充してきました。特に年3回の会場試験シーズンでは、試験前はライティング対策、試験後は自己採点の保存需要が高まり、会員登録が増加する傾向があります。
▼スタスタApps
【1】無料会員1万人突破の概要
-
無料会員数:10,249人(メールアドレス登録済みアカウントの累計)
-
集計日時:2026年1月21日時点
-
背景:会場試験シーズンにおける「ライティング添削」「自己採点・結果保存」ニーズの増加
【2】無料会員で利用できる主な機能
スタスタAppsは、登録なしでも利用できる機能を多数提供していますが、無料会員登録を行うことで、学習データの「履歴保存・再確認」が可能になり、試験前後の学習を継続しやすくなります。
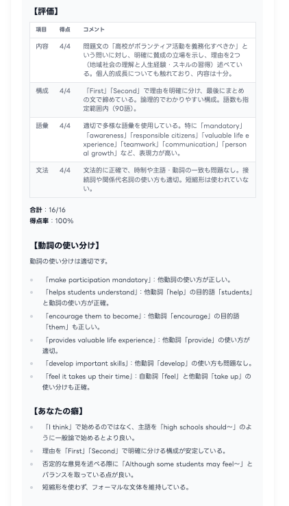
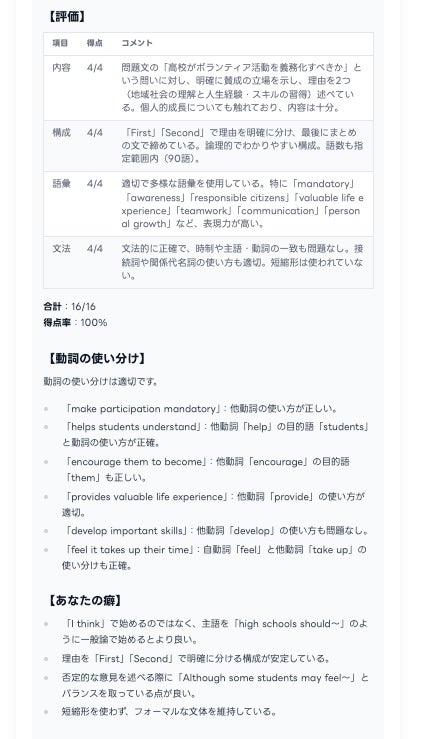
(1)ライティングAI添削(無料会員特典:回数増)
意見論述/要約/Eメールなどの英作文をAIが添削し、改善点を提示します。
※無料会員は、登録なし利用に比べて1日の利用回数が増えます(1回→5回)。
(2)自己採点・結果の履歴保存
自己採点や各種ツールの結果を履歴として保持し、あとから見返せます。
(3)英検学習支援機能(使い放題)
-
リーディング大問1 訓練機能
-
意見論述の予想問題
-
合格時間ナビ(一次試験の結果画像をアップロード→AIが結果を分析し、合格に必要な勉強時間を算出。3つの学習プランを提示)
-
スピーキング対策
【3】直近30日の利用状況(参考)
英検シーズンにおける学習行動(添削・スコア確認)の需要を反映し、直近30日で以下の利用がありました。
-
ライティングAI添削:
意見論述 33,322回/要約 13,631回/Eメール 7,836回(合計 54,789回)
-
合否判定(CSE計算ツール)利用:13,027回
これらの数値は、英検の「試験前の対策」「試験後の自己採点・目安確認」という両フェーズで、学習支援ツールの需要が高いことを示しています。
【4】利用者の声(抜粋)
-
「準二級プラスを受けるために要約と意見論述の添削を利用しています。とても便利で助けられています。」
-
「自己採点の時にCSEスコア採点、英作文採点に使っています。ありがとうございます。」
-
「無料で使えるツールが少ない中で、頻度高く使っています。フィードバックも納得できるものが多いです。」
-
「英検準一級に合格できました。ありがとうございます。」
【5】有料会員について(今後の予定)
スタスタAppsでは、有料会員向けの追加機能(例:ライティングの高頻度利用など)を段階的に開発しています。
一方で、現時点ではサブスクリプション課金機能および料金体系は未提供であり、一般公開に向けて準備を進めています。
現在は、一定条件下(合否結果の提出など)で有料会員相当の利用を付与する運用を行っています。
今後、提供形態と価格を整備したうえで、正式な有料会員プランとして公開する予定です。
【6】要点画像
最新成績サマリー

ライティングAI添削


合否判定(CSE計算)

会社概要
会社名:スタディスタジオ株式会社
代表者:代表取締役 鈴木孝一
所在地:東京都渋谷区道玄坂 1-16-6 二葉ビル 8B
事業内容:オンライン英検専門塾「スタスタ LIVE 英検」運営/学習支援アプリ開発
【本件に関するお問い合わせ先】
広報窓口:info@studystudio.jp
TEL:050-3579-7479
※英検®は公益財団法人 日本英語検定協会の登録商標です。
※本サービスは同協会の承認・推奨を受けたものではありません。
以上
すべての画像
