Creaform、Scan-to-CADモジュールのProバージョンを発表。 新しい機能がスキャンデータ後処理ソフトウェアのCreaform Metrology Suiteに追加。
10年以上にわたるScan-to-CADソフトウェアモジュール(旧VXmodel)で培ったノウハウをベースに開発された、リバースエンジニアリングの課題を克服するための新しいツール
2025年2月26日、ケベック州レヴィ — AMETEK, Inc.のビジネスユニットであり、ポータブル3D計測および自動検査ソリューションのグローバルリーダーであるCreaformは、本日、Creaform Metrology Suite™に組み込まれた強力な新アプリケーションモジュール、Scan-to-CAD Pro の発売を発表しました。このモジュールは、より簡素化したアプローチを採用することで、リバースエンジニアリング ワークフローを効率化および向上させるよう特別に設計されています。
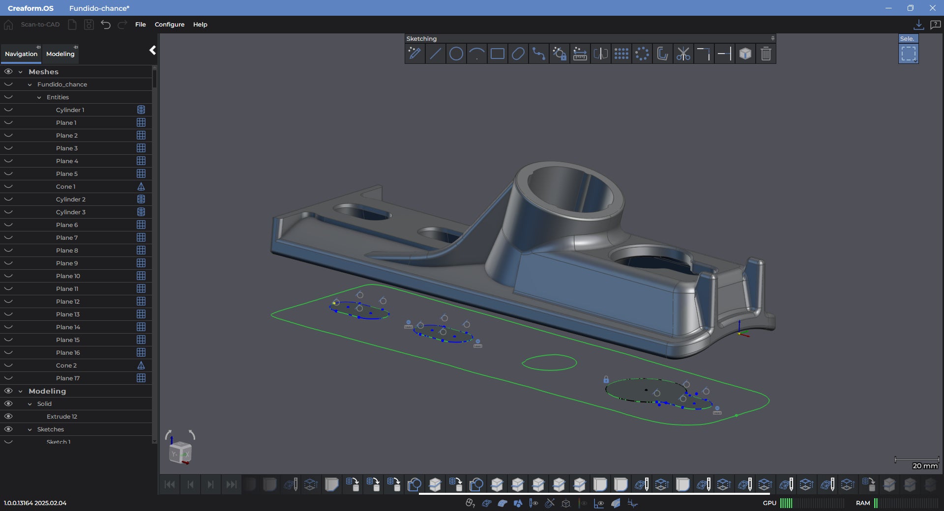
2014年に発売を開始したCreaformのScan-to-CADソフトウェアモジュール(旧VXmodel)は、3Dスキャンデータの取り込みからD CADやラピッドプロトタイピング(3Dプリント)ソフトウェアへ、シンプルかつ簡単につなぐ、高評価かつ実績のある3Dスキャンデータ後処理ソフトウェアです。今回の発表により標準版であるScan-to-CADモジュールと新たなScan-to-CAD Proの2つのバージョンが利用できるようになります。いずれのソフトウェアにも、スキャニングで取得したメッシュデータから情報を抽出するための高度なアルゴリズムや柔軟なデータアライメント機能、最適化されたメッシュ編集ツールや使い勝手のよい選択ツールが搭載されています。どちらのモジュールも有用性が高いことに変わりはないものの今回の新しいバージョンが加わったことで、日々リバースエンジニアリングの業務に従事されている方々に、より強力なツールを提供することが可能になりました。

優れた2Dスケッチ機能や3Dモデリングツールといった新機能が搭載された新しいScan-to-CAD Proは、3DスキャンデータとSOLIDWORKSなどの3D CADソフトウェアをシームレスにつなぐ、ゲートウェイの機能を有します。3Dスキャンデータからメッシュデータ、そこから3D CADモデルへと変換するプロセスをスピードアップするだけでなく、用途次第ではこのソフトウェア・モジュール1つでスキャンからCAD化を完了させることすら可能です。Scan-to-CAD Proは、3Dスキャンデータからのエンティティーの抽出や、そのエンティティーからのCADモデリングを簡素化します。3Dスキャンデータを見ながら3D CADデータを生成できるため、ユーザーは試作品を何度も繰り返し作成することなく、1度の製作でぴたりと合わせられるようになります。結果、パーツ製造時間の大幅な節約と設計プロセスの効率化を可能にします。特に複雑な形状の場合によくある、厄介な設計~試作反復にもう悩まされることはありません。Creaformの3Dスキャナーの性能と汎用性を併せ持つScan-to-CAD Proは、3DスキャンとCADソフトウェアとの間を何度も行き来する必要性を排除し、製品化までの時間も短縮してくれる頼もしいソリューションです。

Creaformの製品マネージャーであるデイヴィッド・ロビショウ(David Robichaud)は、次のように述べています。「これまでユーザーは、修正や加工のできないスキャンデータを利用可能なCADファイルにするのに四苦八苦していました。これからは、Scan-to-CAD Proが、メカニカルエンジニアや設計者に極めて直観的なリバースエンジニアリング用ツールキットを提供します。Scan-to-CAD Proは高度で高価なCADソフトウェアに時間やリソースを投じることなく、ユーザーにリバースエンジニアリングのプロセスを提供するものです。まさに市場のゲーム・チェンジャーです」。Creaformのスキャナーを最大限に活用するよう設計された新たなScan-to-CAD Proアプリケーションモジュールでは、Creaformだけが提供できるユーザー体験を味わうことができます。Creaformの社長であるファニー・トゥルーション(Fanny Truchon)は、次のように述べています。「20年以上に及ぶ経験を有する3Dスキャナーのパイオニアとして、優れた顧客サービスを提供し、たゆまぬ革新を今後も続けます。今回の発表でCreaformは、リバースエンジニアリング分野のスペシャリストとして認知されるようになり360度あらゆる方向で比類ない3Dソリューションを提供して参ります」。
プレスリリースの掲載ページはこちら
配信元:アメテック株式会社 クレアフォーム事業部
このプレスリリースには、メディア関係者向けの情報があります
メディアユーザー登録を行うと、企業担当者の連絡先や、イベント・記者会見の情報など様々な特記情報を閲覧できます。※内容はプレスリリースにより異なります。
すべての画像
- 種類
- 商品サービス
- ビジネスカテゴリ
- 電子部品・半導体・電気機器システム・Webサイト・アプリ開発
- ダウンロード
