組織改正及び役員異動に関するお知らせ
三菱地所ハウスネット株式会社は、以下の通り、2026 年 4 月 1 日付で組織改正及び役員異動を行うことを決定いたしましたのでお知らせいたします。
記
Ⅰ.組織改正(2026 年 4 月 1 日付)
1.流通事業グループ
・「城西流通営業部」を廃止し、新設する「城西流通営業一部」、「城西流通営業二部」の 2 部体制に改編。「城西流通営業一部」に「新宿営業所」、「西新宿営業所」、「経堂営業所」を、「城西流通営業二部」に「荻窪営業所」、「三鷹営業所」を設置する。
・「都心流通営業部」を廃止し、新設する「都心流通営業一部」、「都心流通営業二部」の 2 部体制に改編。「都心流通営業一部」に「番町営業所」、「文京春日営業所」を、「都心流通営業二部」に「有楽町営業所」、「麻布営業所」を設置する。
・「城南流通営業部」を廃止し、新設する「城南流通営業一部」、「城南流通営業二部」の 2 部体制に改編。「城南流通営業一部」に「渋谷営業所」、「恵比寿営業所」、「自由が丘営業所」を、「城南流通営業二部」に「五反田営業所」、「品川営業所」を設置する。
・「関西流通営業部」を廃止し、新設する「関西流通営業一部」、「関西流通営業二部」の 2 部体制に改編。「関西流通営業一部」に「梅田営業所」、「千里中央営業所」、「心斎橋営業所」、「京都営業所」を、「関西流通営業二部」に「西宮北口営業所」、「芦屋営業所」、「住吉営業所」、「神戸三宮営業所」を設置する。
・「流通管理部」を廃止し、「流通企画部」に統合。同部に「マーケティング企画室」を新設し、流通事業におけるマーケティング機能の強化を図る。
2.賃貸事業グループ
・オーナー窓口業務・コンサルティング業務を担う「首都圏企画営業部」を「賃貸コンサルティング営業部」に、区分物件の賃貸管理受託機能を担う「営業推進部」を「賃貸管理受託部」に、首都圏エリアの管理物件のリーシング業務全般を担う「首都圏リーシング部」を「リーシング部」に改称する。
・「関西賃貸営業部」の「営業管理室」を廃止し、一棟賃貸不動産の受託・管理機能を担う「企画営業グループ」を「コンサルティング営業グループ」に、賃貸管理物件の入居者対応業務を担う「賃貸サポートセンタ―」を「賃貸サポートグループ」に改称する。
・関西圏の賃貸事業におけるエリア戦略の強化を図る為、「関西賃貸営業部梅田営業所」、「関西賃貸営業部西宮北口営業所」、「関西賃貸営業部住吉営業所」を廃止し、区分物件の賃貸管理受託機能を担う「管理受託グループ」と、リーシング機能を主に担う「リーシンググループ」に改組する。
・関西賃貸営業部のグループの並び順を、「コンサルティング営業グループ」、「管理受託グループ」、「リーシンググループ」、「賃貸サポートグループ」、「業務推進グループ」の並びに改定する。
3.コーポレートグループ
・「経営企画部」の「DX 推進室」を廃止し、DX 推進機能を「経営企画部」に統合する。
・「総務部」の「CSR 推進室」を、リスク管理機能、コンプライアンス推進機能の強化を企図し、「リスクマネジメント室」に改称する。また、「CSR 推進室」のサステナビリティ推進機能は、「経営企画部」に移管する。
Ⅱ.取締役の異動
1.退任取締役 松本 太一
(2026 年 3 月 31 日をもって取締役を退任する。)
Ⅲ.監査役の異動
1.新任監査役 石塚 智宏
(2026 年 4 月 1 日付)
Ⅳ.執行役員の異動、委嘱及び担当業務の変更
1.退任執行役員
専務執行役員 松本 太一
執行役員 速水 克郎
(2026 年 3 月 31 日付)
2.新任執行役員(2026 年 4 月 1 日付)

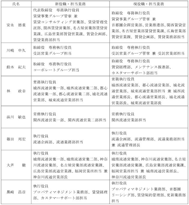
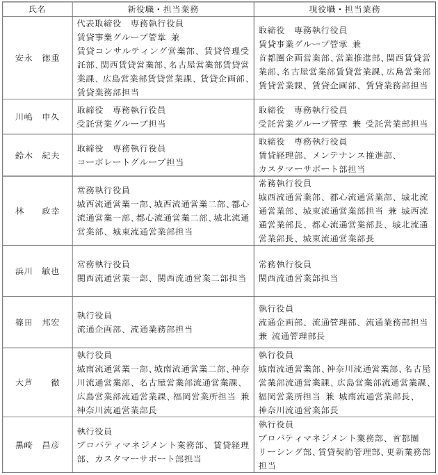
3.役員の委嘱及び担当業務の変更(2026 年 4 月 1 日付)

以 上
※(参考)2026年4月1日付体制 及び 組織図は以下PDFを参照
このプレスリリースには、メディア関係者向けの情報があります
メディアユーザー登録を行うと、企業担当者の連絡先や、イベント・記者会見の情報など様々な特記情報を閲覧できます。※内容はプレスリリースにより異なります。
すべての画像
