安全性向上に貢献 1セルリチウムイオン電池向け保護IC 新製品 世界初(※1) ウォッチドッグタイマ内蔵品「NB7141シリーズ」 強制リセット機能搭載品「NB7140シリーズ」
日清紡マイクロデバイス株式会社(代表取締役社長:田路 悟)は、1セルリチウムイオン電池向け保護 ICの新製品を発売します。世界初(※1)となるウォッチドッグタイマ内蔵品(NB7141)と強制リセット機能搭載品(NB7140)の2シリーズです。
概 要
1セルリチウムイオン電池を搭載するウエアラブル/ヒアラブル機器、補聴器や健康機器は、VR/AR(Virtual Reality/Augmented Reality)機器の普及や、健康意識の高まりなどにより市場が拡大しています。さらに、人が直接身に着けるという観点から、より安全性向上に関する要望が増えており、電池の保護機能においても安全対策がますます重要になってきています。
今回発売する2製品は、1セル向けで業界トップクラスの高精度の過充電、過放電、放電過電流検出機能に加え、強制スタンバイ機能を搭載しています。また0V電池(低電圧電池)への充電禁止設定電圧の自由度を向上させました。さらにNB7140シリーズは強制リセット機能、NB7141シリーズは1セル保護ICにおいて世界で初めてウォッチドッグタイマ機能を搭載しました。安全面のさらなる向上をはかり、高精度、低消費化、安全性向上、省スペースで、お客様のリチウムイオン電池アプリケーションの競争力向上に貢献します。
 
  
※2 2022年12月現在の消費税率に基づいて金額を表示しています
特 長
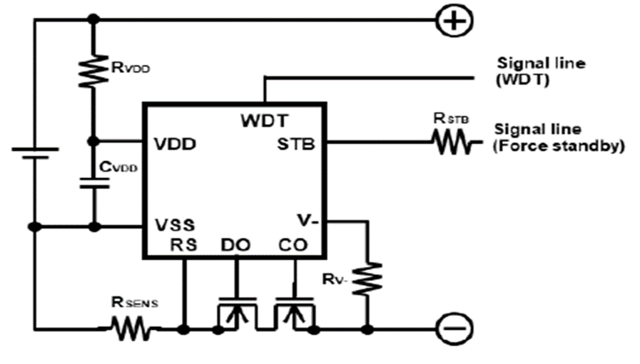
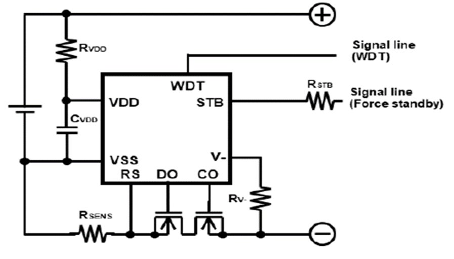
1.世界初のウォッチドッグタイマ内蔵 (NB7141)
ウォッチドッグタイマを搭載することによって、マイコンの暴走を外部から監視することが可能になります。別途、専用ICを追加する必要がなくなり実装面積が削減できます。また、マイコン内蔵のウォッチドッグタイマと比べると共通因子によるウォッチドッグタイマの機能不全のリスクがない分、より安全性を確保できます。
 
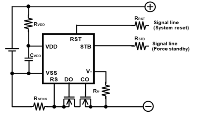
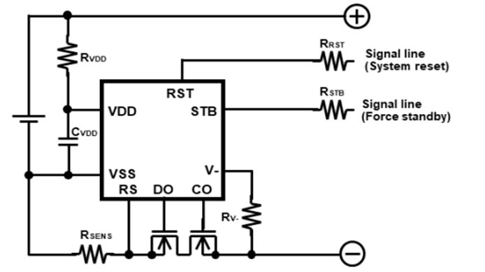
2.強制リセット機能 (NB7140)
RST(リセット)ピンを使うことで充放電FETをOFFさせて保護回路のリークテストが容易になります。また、RSTピンを設けることでマイコン暴走時にFETをOFFすることでシステムへの電源供給を遮断し、マイコンの電源リセットをかけることでシステムの安定性を向上できます。
3.業界トップクラスの高精度2段階放電過電流検出機能
放電過電流1 設定範囲 0.005V to 0.030V 精度 ±1.0mV
0.0305V to 0.050V 精度 ±1.5mV
放電過電流2 設定範囲 0.011V to 0.060V 精度 ±2.0mV
0.0605V to 0.100V 精度 ±4.0%
過電流検出の低電圧化、高精度化によりセンス抵抗(RSENS)の低抵抗化が可能となり、基板の発熱及び電池パックのインピーダンスを低減することで、大電流時の発熱を抑えてボードの熱設計を容易にします。
4.業界トップクラスの高精度過充電検出機能
検出電圧範囲: 4.2V to 4.7V, 検出電圧精度: ±15mV
充電電圧が上昇傾向の中、精度向上により安全性向上に貢献します。
5.業界トップクラスの高精度過放電検出機能
検出電圧範囲: 2.1V to 3.2V, 検出電圧精度: ±35mV
電池の残量をギリギリまで使用できるため、電池の使用時間延命に貢献します。
6.業界トップクラスの低消費電流
(通常動作時) NB7140: Typ. 1.5μA / Max 3.0µA (自社従来品比25%向上)
NB7141: Typ. 2.0μA / Max 4.0μA
(スタンバイ電流) Max 0.04µA (過放電検出ラッチタイプ)
Max 0.20µA (過放電検出自動復帰タイプ)
動作時低消費電流、低スタンバイ電流によって、アプリケーション駆動時間の長時間化を可能にしました。
7.高精度0V充電禁止電圧
設定範囲 1.0V to 2.5V 精度 ±4.0%
0V電池(低電圧電池)への充電は内部ショートの可能性があり、安全面から禁止電圧を細かく設定したいという要望に対応可能です。
8.強制スタンバイ機能
過放電状態にすることなく、STB(スタンバイ)端子を使って強制スタンバイにすることが可能で、充電器を接続するまでは大幅に消費電流を抑えることができます。そのため製品販売前の在庫期間などでの電池の目減りを最小限に抑えることが可能となります。
9.パッケージ
超薄型のWLCSP-8-P10(1.6×1.0×0.3 mm) のリードレス超小型パッケージを採用。
主 要 仕 様
NB7141 シリーズ
https://www.nisshinbo-microdevices.co.jp/ja/products/lithium-ion-battery-protection/spec/?product=nb7141
NB7140 シリーズ
https://www.nisshinbo-microdevices.co.jp/ja/products/lithium-ion-battery-protection/spec/?product=nb7140
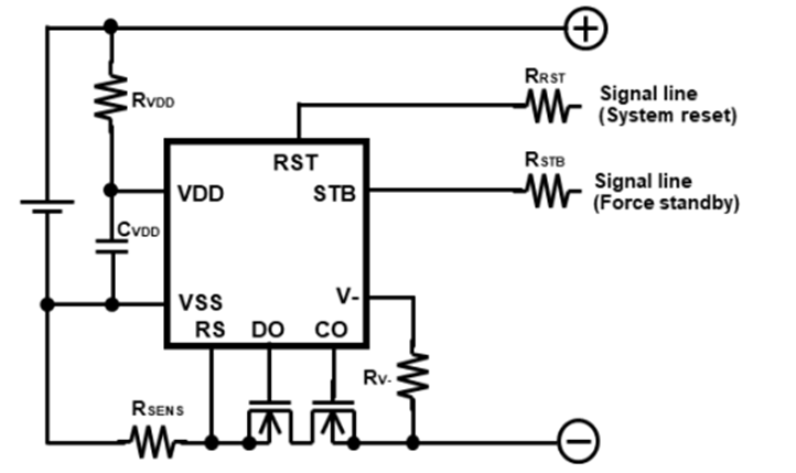
基 本 回 路 例
お問い合わせ先
日清紡マイクロデバイス株式会社
東京都中央区日本橋横山町3番10号
URL :https://www.nisshinbo-microdevices.co.jp/
メール:nisd_press_inquiry@nisshinbo.co.jp
(メディアのお問い合わせ)
コーポレート統括本部 管理本部 総務部 総務課
電話:03-5642-8222(直通)
(お客様のお問い合わせ)
電子デバイス事業統括本部 営業本部 営業統括部 営業企画課
電話:03-6892-1514(直通)
 
1セルリチウムイオン電池を搭載するウエアラブル/ヒアラブル機器、補聴器や健康機器は、VR/AR(Virtual Reality/Augmented Reality)機器の普及や、健康意識の高まりなどにより市場が拡大しています。さらに、人が直接身に着けるという観点から、より安全性向上に関する要望が増えており、電池の保護機能においても安全対策がますます重要になってきています。
今回発売する2製品は、1セル向けで業界トップクラスの高精度の過充電、過放電、放電過電流検出機能に加え、強制スタンバイ機能を搭載しています。また0V電池(低電圧電池)への充電禁止設定電圧の自由度を向上させました。さらにNB7140シリーズは強制リセット機能、NB7141シリーズは1セル保護ICにおいて世界で初めてウォッチドッグタイマ機能を搭載しました。安全面のさらなる向上をはかり、高精度、低消費化、安全性向上、省スペースで、お客様のリチウムイオン電池アプリケーションの競争力向上に貢献します。

| 製品名 | NB7140 / NB7141シリーズ | 
| サンプル価格 | 110円(税込み/1,000個購入時の参考価格)(※2) | 
| サンプル受注開始日 | 2022年12月1日 | 
| パッケージ | WLCSP-8-P10 (1.6×1.0×0.3 mm) | 
| 月産規模 | 1,000万個 | 
※1 2022年12月現在 当社調べによる
※2 2022年12月現在の消費税率に基づいて金額を表示しています
特 長
1.世界初のウォッチドッグタイマ内蔵 (NB7141)
ウォッチドッグタイマを搭載することによって、マイコンの暴走を外部から監視することが可能になります。別途、専用ICを追加する必要がなくなり実装面積が削減できます。また、マイコン内蔵のウォッチドッグタイマと比べると共通因子によるウォッチドッグタイマの機能不全のリスクがない分、より安全性を確保できます。


2.強制リセット機能 (NB7140)
RST(リセット)ピンを使うことで充放電FETをOFFさせて保護回路のリークテストが容易になります。また、RSTピンを設けることでマイコン暴走時にFETをOFFすることでシステムへの電源供給を遮断し、マイコンの電源リセットをかけることでシステムの安定性を向上できます。


3.業界トップクラスの高精度2段階放電過電流検出機能
放電過電流1 設定範囲 0.005V to 0.030V 精度 ±1.0mV
0.0305V to 0.050V 精度 ±1.5mV
放電過電流2 設定範囲 0.011V to 0.060V 精度 ±2.0mV
0.0605V to 0.100V 精度 ±4.0%
過電流検出の低電圧化、高精度化によりセンス抵抗(RSENS)の低抵抗化が可能となり、基板の発熱及び電池パックのインピーダンスを低減することで、大電流時の発熱を抑えてボードの熱設計を容易にします。
4.業界トップクラスの高精度過充電検出機能
検出電圧範囲: 4.2V to 4.7V, 検出電圧精度: ±15mV
充電電圧が上昇傾向の中、精度向上により安全性向上に貢献します。
5.業界トップクラスの高精度過放電検出機能
検出電圧範囲: 2.1V to 3.2V, 検出電圧精度: ±35mV
電池の残量をギリギリまで使用できるため、電池の使用時間延命に貢献します。
6.業界トップクラスの低消費電流
(通常動作時) NB7140: Typ. 1.5μA / Max 3.0µA (自社従来品比25%向上)
NB7141: Typ. 2.0μA / Max 4.0μA
(スタンバイ電流) Max 0.04µA (過放電検出ラッチタイプ)
Max 0.20µA (過放電検出自動復帰タイプ)
動作時低消費電流、低スタンバイ電流によって、アプリケーション駆動時間の長時間化を可能にしました。
7.高精度0V充電禁止電圧
設定範囲 1.0V to 2.5V 精度 ±4.0%
0V電池(低電圧電池)への充電は内部ショートの可能性があり、安全面から禁止電圧を細かく設定したいという要望に対応可能です。
8.強制スタンバイ機能
過放電状態にすることなく、STB(スタンバイ)端子を使って強制スタンバイにすることが可能で、充電器を接続するまでは大幅に消費電流を抑えることができます。そのため製品販売前の在庫期間などでの電池の目減りを最小限に抑えることが可能となります。



9.パッケージ
超薄型のWLCSP-8-P10(1.6×1.0×0.3 mm) のリードレス超小型パッケージを採用。

主 要 仕 様

NB7141 シリーズ
https://www.nisshinbo-microdevices.co.jp/ja/products/lithium-ion-battery-protection/spec/?product=nb7141
NB7140 シリーズ
https://www.nisshinbo-microdevices.co.jp/ja/products/lithium-ion-battery-protection/spec/?product=nb7140
基 本 回 路 例

NB7140シリーズ

NB7141シリーズ
お問い合わせ先
日清紡マイクロデバイス株式会社
東京都中央区日本橋横山町3番10号
URL :https://www.nisshinbo-microdevices.co.jp/
メール:nisd_press_inquiry@nisshinbo.co.jp
(メディアのお問い合わせ)
コーポレート統括本部 管理本部 総務部 総務課
電話:03-5642-8222(直通)
(お客様のお問い合わせ)
電子デバイス事業統括本部 営業本部 営業統括部 営業企画課
電話:03-6892-1514(直通)
すべての画像
