三和建設、全国危険物倉庫マップHAZ-MAPリリース~ニーズ過多、開発が追いつかない現状打破の一助に~


三和建設株式会社(本社:大阪市淀川区、代表取締役社長:森本 尚孝)は、特殊機能倉庫に特化した倉庫建設ブランド「RiSOKO®」(リソウコ)として、全国の危険物倉庫マップHAZ-MAP(ハズマップ)を1月21日(火)リリースします。
・全国の危険物倉庫マップ HAZ-MAP(ハズマップ):https://risoko.jp/hazardous_map/
HAZ-MAP は、物流企業各社のホームページなどで公開されている情報をもとに作成した全国危険物倉庫マップです。国内の危険物倉庫約360拠点を網羅し、地図上で視覚的に情報が把握できるだけでなく、取り扱い種別、サービス、地域など、多角的な条件で絞り込み検索が可能です。これにより、荷主企業にとっては自社のニーズに最適な危険物倉庫を迅速かつ効率的に見つけることができ、物流企業や物流施設デベロッパーにとっては新規倉庫開発の検討材料として活用することで、新たなビジネスチャンスの創出に繋げることができます。

■公開の背景
三和建設は2024年中に4都市17棟(倉庫面積約1.6万㎡)の危険物倉庫を完工しました。社会全体のコンプライアンス意識の高まり、そして国家戦略としてのリチウムイオン蓄電池や半導体の増産体制の整備、EC市場の拡大など、2025年以降も危険物倉庫のニーズは高まっています。
物流企業や物流デベロッパー各社はそのニーズに応えるために危険物倉庫開発プロジェクトを立ち上げますが、実行に移される計画は限定的な状況が続いています。
これは、特に営業倉庫であれば交通の利便性が高い事が求められる一方、法的要件から建設可能なエリアが限られていること、また適地が見つかったとしても階数や面積等の規模に関する法的制限を受けるため敷地活用の効率が低く、土地購入費を合わせると事業採算性が合わずプロジェクトを前に進めること困難という現実があります。
需要が旺盛にも関わらず、なかなか開発が追いつかない理由はこうした適地の確保にも大きな課題があると推測ができます。
そういった現状を目の当たりにしながら「いま、私たちにできることはなにか?」と考え、これまで開発検討されている方への情報提供の一助として、全国網羅の危険物倉庫拠点をリスト化しておりました。

一方、ニーズ過多という状況が継続しているということからも、倉庫開発側だけではなく荷主企業にとっても預け先を見つけることは同じように困難な状況にあり、この度そのリストをMAP 化しホームページ上で公開することで需要と供給を結びつけるきっかけづくりになるのではと考えました。
現在、一般ドライ倉庫などのマッチングサイトは複数存在していますが、危険物倉庫に関する拠点情報などは一部業界団体サイトに拠点リスト等が公開されているものの、情報の網羅性やユーザビリティという視点におけるデータベースは存在していませんでした。
HAZ-MAP に掲載している情報は営業倉庫のみで全国約360拠点となります。国交省の倉庫統計季報によると、国内の危険物倉庫の合計面積は77.3万㎡(2023年12月時点)。掲載拠点360件のうち、各社のホームページ等により約8割の拠点の倉庫面積が判明しておりその合計は57.3万㎡になります。現在、日本国内で把握できる情報を手作業で集め、算出した情報ではありますが、国内の危険物倉庫(営業倉庫)の9割以上を網羅したマップといえます。
このマップを物流企業や物流施設デベロッパーだけではなく、危険品を取り扱う荷主企業に至るまで広く活用されることで、より危険品物流が効率化され活性化していくことを願っております。
・全国の危険物倉庫マップ HAZ-MAP(ハズマップ):https://risoko.jp/hazardous_map/

※2011年以降10年間で21.8万㎡の面積増に対し、2021年以降の直近3年間で14.9万㎡と既に前10年の3分の2を超える面積増となっている。
■今後の展望
三和建設は、2025年も8拠点23棟(倉庫面積約1.9万㎡)の危険物倉庫を計画、設計、施工中です。RiSOKOとして2019年以降の5年間で合計40棟3.27万㎡の危険物倉庫を完工することができましたが、前述の倉庫統計季報によると2019年以降の危険物倉庫面積は58.3万㎡から77.3万㎡に増加しており当社での貢献は20%にも満たないといえます。今後、このHAZ-MAPの継続更新をおこなうと共に、利用者からの声にお応えし更にユーザビリティを高めていくことで、危険物倉庫”建設”という枠に縛られることなく少しでも危険品物流業界へ貢献していきます。
特殊な機能倉庫建設には、実績を積み上げることで得られる技術や法令知識・行政協議など、高度な専門性を背景とした"ノウハウ"が求められます。
三和建設は、この"ノウハウ"をもとに、お客様にとってジャストスペックの倉庫を提供し、事業発展に貢献するとともに、法令遵守を徹底することで社会にとっても安心と安全な環境づくりに貢献してまいります。
■会社概要
商号 : 三和建設株式会社
代表者 : 代表取締役社長 森本 尚孝
所在地 : 〒532-0013 大阪府大阪市淀川区木川西2 丁目2 番5 号
設立 : 1947年5月
事業内容 : 総合建設業
資本金 : 一億円
URL : https://www.sgc-web.co.jp/
※事業所の住所を参照しているため、実際の倉庫の位置とはずれている場合があります。
※掲載の情報は三和建設独自調査に基づくものです。荷主様のお問い合わせは直接運営会社までお願いします。サイトへの掲載情報に関するお問い合わせは、こちらまでお願いいたします。
【補足資料】
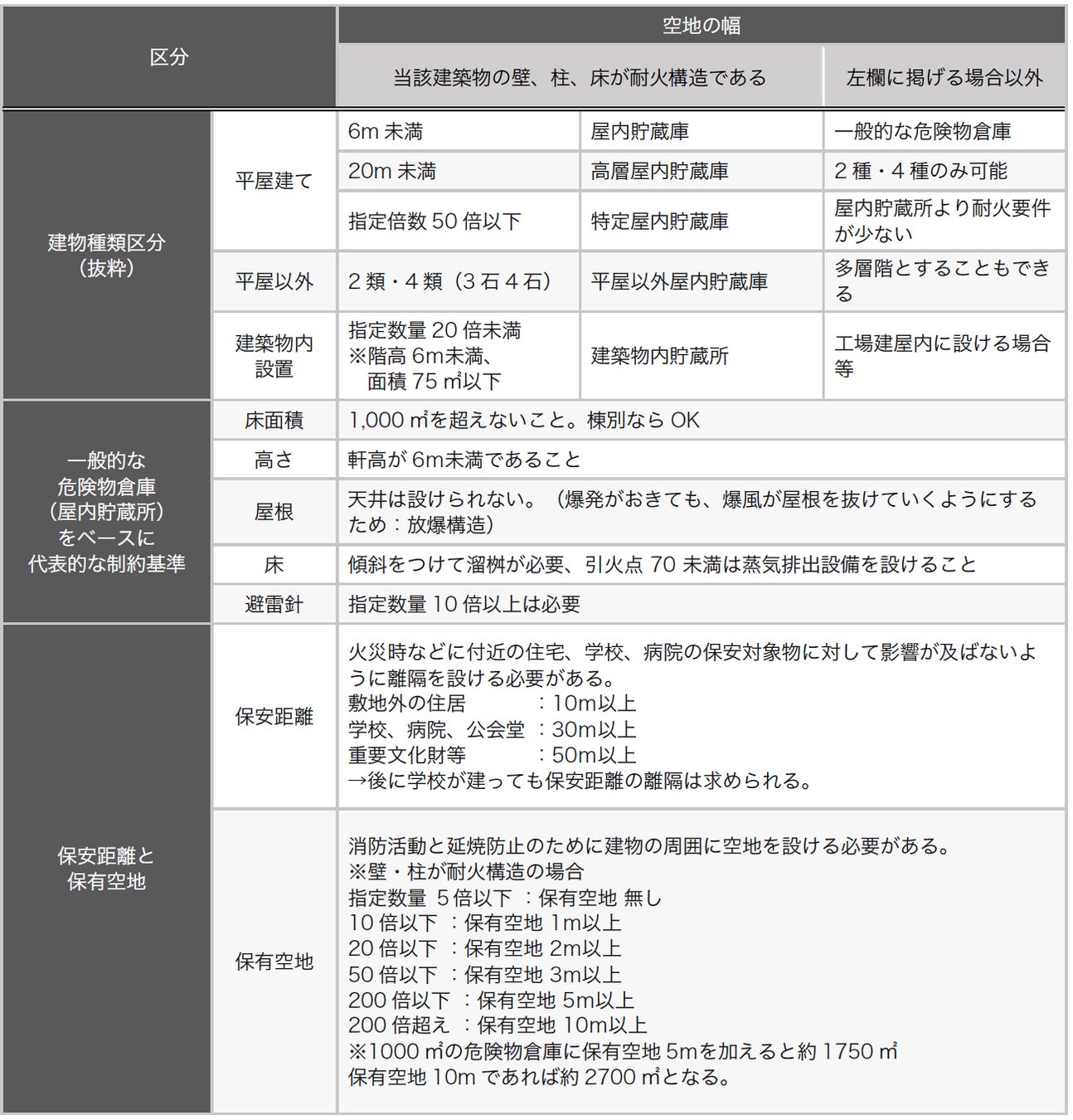
■危険物倉庫(屋内貯蔵所)の構造&設備の基準

■保有空地について
5m保有空地|空地面積約1000㎡必要
10m保有空地|空地面積約2000㎡必要

■危険物倉庫(屋内貯蔵所)が建設可能な土地

このプレスリリースには、メディア関係者向けの情報があります
メディアユーザー登録を行うと、企業担当者の連絡先や、イベント・記者会見の情報など様々な特記情報を閲覧できます。※内容はプレスリリースにより異なります。
すべての画像
