日本初となる12カ月予告分配タイプである「インベスコ リアル資産成長ファンド(毎月決算型)」での2025年4月からの1年間の予定分配金総額を発表
1万口当たり、今後12カ月(1年間)で720円、毎月60円の分配を予定(課税前)
インベスコ・アセット・マネジメント株式会社(代表取締役社長兼CEO:佐藤秀樹、所在地:東京都港区)は、日本初となる12カ月予告分配タイプである「インベスコ リアル資産成長ファンド(毎月決算型)」で、2025年4月からの12カ月(1年間)で払い出す予定分配金総額を決定したと発表しました。
2025 年3月21日
インベスコ・アセット・マネジメント株式会社(代表取締役社長兼CEO:佐藤秀樹、所在地:東京都港区)は、日本初となる12カ月予告分配タイプである「インベスコ リアル資産成長ファンド(毎月決算型)」で、2025年4月からの12カ月(1年間)で払い出す予定分配金総額を決定したと発表しました。
「インベスコ リアル資産成長ファンド(毎月決算型)」は、新しい資産クラスとして注目されるリアル資産(不動産、インフラ、自然資源、森林など)の関連株式に実質的に投資をするファンドで、退職世代をはじめとする幅広い世代の様々な資金活用ニーズに対応したファンドです。日本初となる12カ月予告分配タイプとして、ファンドでは、原則として、毎年、基準日の基準価額の10%程度を目安とし、あらかじめ翌4月の決算日以降1年間(12期分)の予定分配金総額を決定する仕組みを取り入れています。*
2025年4月以降1年間(第111期~第122期)の予定分配金総額(1万口当たり)は、年間720円(課税前)となり、月60円(課税前)の分配が予定されます。当ファンドの運用実績などは下記リンク先で御確認ください。
毎月の分配金は、上記の予定分配金総額を12期分で除した額とし、原則として12ヵ月間継続されます。ただし、予定分配金総額の決定後、基準価額水準や市況動向等によっては委託会社の判断で上記とは異なる分配金額となる場合や分配が行われない場合があります。
以上
●ファンドの特設ページ
https://www.invesco.com/jp/ja/individual-investor/funds/featured-funds/real-asset.html
●ファンドの詳細ページ
https://www.invesco.com/jp/ja/individual-investor/funds/detail/141602.html
※文中、インベスコ リアル資産成長ファンド(毎月決算型)をファンドと略する場合があります。
*下記ファンドの特色の4番目の項目の詳細を御確認ください。
※日本初:インベスコ調べ。2023年3月17日現在の日本の公募投信における毎月分配型ファンドにおいて同種の仕組みをもつファンドがないことを確認。
【ファンドのポイントについて】
・新しい資産クラスとして注目されるリアル資産(不動産、インフラ、自然資源、森林など)の関連株式に実質的に投資をするファンドです。
・リアル資産関連株式は、現物資産を運営・管理するなどのビジネスから収益を生み出す企業が主となることから、インフレ耐性の高い資産としての特徴も備えています。
・日本初となる12カ月予告分配タイプのファンドです。
当ファンドは、退職世代をはじめとする幅広い世代の様々な資金活用ニーズに対応したファンドであり、原則として、毎年、基準日の基準価額の10%程度を目安とし、あらかじめ翌4月の決算日以降1年間(12期分)の予定分配金総額を決定する仕組みを取り入れています。*

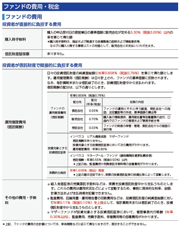
原則として、毎月18日(同日が休業日の場合は翌営業日)の決算日に分配を行います。
分配金額は、委託会社が、基準価額水準、市況動向、残存信託期間等を勘案して決定します。
分配対象額の範囲※3内で、毎年3月の決算日(基準日)の基準価額に応じて、以下のルールに基づき予定分配金額を決定します。
■原則として、毎年、基準日の基準価額の10%程度を目安とし、あらかじめ翌4月の決算日以降1年間(12期分)の予定分配金総額を決定します。
■毎月の分配金は、上記の予定分配金総額を12期分で除した額とし、原則として12ヵ月間継続されます。ただし、予定分配金総額の決定後、基準価額水準や市況動向等によっては委託会社の判断で上記とは異なる分配金額となる場合や分配が行われない場合があります。
■分配金は原則として投資収益にかかわらず基準日に決定された予定分配金総額に基づき払い出されるため、分配金額が各期に発生した収益を超えて支払われる場合、相対的に市場と比べて基準価額が上昇しないことから実質的に基準価額にマイナスの影響を与えます。また、分配金の水準は、必ずしも計算期間におけるファンドの収益率を示すものではありません。
■分配金が支払われると、その金額相当分、基準価額は下落します。
*下記ファンドの特色の4番目の項目の詳細を御確認ください。
※3下記ファンドの特色の4番目の※3を御確認ください。
【ファンドの目的・特色などについて】









リアル資産について
リアル資産とは、不動産、インフラストラクチャー、自然資源、森林といった実物資産を有する企業が発行する株式をいいます。これらのビジネスは、相対的に参入障壁が高いといった特徴があります。また、インフレ局面においては、保有する資産価値の上昇が期待され、インフレに対応できる資産としても注目されます。リアル資産に関する詳しい情報は、下記ウェブサイトで入手することができます。
https://www.invesco.com/jp/ja/individual-investor/funds/featured-funds/real-asset.html
インベスコについて
インベスコ・リミテッド(以下、「インベスコ」)は、「素晴らしい投資体験を通じて、人々の人生をより豊かなものにする」ことを会社の存在意義として掲げ、グローバルな運用力を提供する世界有数の独立系資産運用会社です。インベスコは、グローバル市場で培った特色ある運用力を強みとするブランドを傘下に収め、世界中の個人投資家、機関投資家などの顧客の資産運用ニーズに対し、グループの総合力を結集して包括的な解決策を提供しています。インベスコは、世界20ヵ国以上に拠点を置き、ニューヨーク証券取引所に上場しています(証券コード:IVZ)。インベスコに関する詳しい情報は、ウェブサイト(英語)で入手することができます。
https://www.invesco.com/corporate/en/home.html
インベスコ・アセット・マネジメント株式会社について
インベスコ・アセット・マネジメント株式会社は、「素晴らしい投資体験を通じて、人々の人生をより豊かなものにする」ことを会社の存在意義として掲げ、グローバルな運用力を提供する世界有数の独立系資産運用会社インベスコの日本拠点です。インベスコ・アセット・マネジメント株式会社は、内外の公的年金・企業年金、事業法人、銀行や保険会社など機関投資家を対象に、株式や債券などの伝統的な投資戦略からオルタナティブなど非伝統的な投資戦略まで幅広い商品およびサービスを提供しています。また、銀行・証券会社・保険会社などを通じて個人投資家向けの投資信託およびサービスを提供しています。インベスコ・アセット・マネジメント株式会社に関する詳しい情報は、ウェブサイトで入手することができます。
https://www.invesco.com/jp/ja/
その他の留意事項
当資料はインベスコ・アセット・マネジメント株式会社が設定・運用する投資信託についてお伝えすることのみを目的として作成したプレスリリースであり、金融商品取引法に基づく開示書類ではありません。当資料は信頼できる情報に基づいて作成されたものですが、その情報の確実性あるいは完結性を表明するものではありません。
投資信託は、主として国内外の株式や公社債などの値動きのある証券を投資対象とし、投資元本が保証されていないため、当該資産の市場における取引価格の変動や為替の変動などにより投資一単位当たりの価値が変動します。したがって、お客さまのご投資された金額を下回ることもあります。投資信託財産に生じた利益および損失は、すべて受益者に帰属します。投資信託は預貯金とは異なります。また、投資信託は、個別の投資信託ごとに投資対象資産の種類や投資制限、取引市場、投資対象国などが異なることから、リスクの内容や性質が異なりますので、ご投資に当たっては目論見書や契約締結前交付書面をよくご覧いただき内容・リスクを十分ご理解のうえ、ご自身でご判断ください。
このプレスリリースには、メディア関係者向けの情報があります
メディアユーザー登録を行うと、企業担当者の連絡先や、イベント・記者会見の情報など様々な特記情報を閲覧できます。※内容はプレスリリースにより異なります。
すべての画像