インベスコQQQ メガ・ファンドを6月30日に設定
2025 年6月30日
インベスコ・アセット・マネジメント株式会社(代表取締役社長兼CEO:佐藤秀樹、所在地:東京都港区、以下「インベスコ」)は、本日6月30日に「インベスコQQQ メガ・ファンド」を設定・運用を開始しましたので、お知らせいたします。
当ファンドはナスダック100メガ指数を構成する株式を主要投資対象とし、ナスダック100メガ指数(税引後配当込み、円換算ベース)の動きに連動する投資成果を目指して運用を行います。(当ファンドは、特化型運用を行います。*)


「インベスコQQQ メガ・ファンド」について
ファンドの詳細等について下記からご確認いただけます。
https://www.invesco.com/jp/ja/individual-investor/funds/featured-funds/qmega.html
■ファンドの目的と特色






■ファンドのリスク



■ファンドのお申し込みメモ

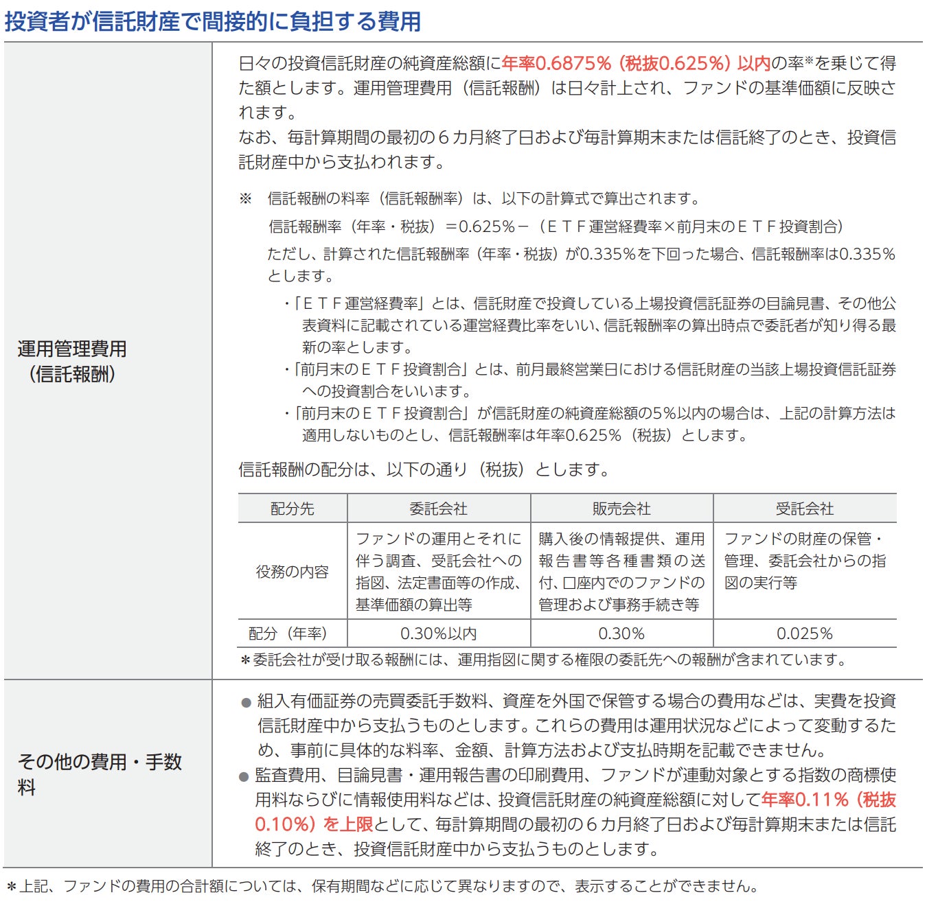
■ファンドの費用・税金




インベスコについて
インベスコ・リミテッド(以下、「インベスコ」)は、「素晴らしい投資体験を通じて、人々の人生をより豊かなものにする」ことを会社の存在意義として掲げ、グローバルな運用力を提供する世界有数の独立系資産運用会社です。インベスコは、グローバル市場で培った特色ある運用力を強みとするブランドを傘下に収め、世界中の個人投資家、機関投資家などの顧客の資産運用ニーズに対し、グループの総合力を結集して包括的な解決策を提供しています。インベスコは、世界20ヵ国以上に拠点を置き、ニューヨーク証券取引所に上場しています(証券コード:IVZ)。インベスコに関する詳しい情報は、ウェブサイト(英語)で入手することができます。
https://www.invesco.com/corporate/en/home.html
インベスコ・アセット・マネジメント株式会社について
インベスコ・アセット・マネジメント株式会社は、「素晴らしい投資体験を通じて、人々の人生をより豊かなものにする」ことを会社の存在意義として掲げ、グローバルな運用力を提供する世界有数の独立系資産運用会社インベスコの日本拠点です。インベスコ・アセット・マネジメント株式会社は、内外の公的年金・企業年金、事業法人、銀行や保険会社など機関投資家を対象に、株式や債券などの伝統的な投資戦略からオルタナティブなど非伝統的な投資戦略まで幅広い商品およびサービスを提供しています。また、銀行・証券会社・保険会社などを通じて個人投資家向けの投資信託およびサービスを提供しています。インベスコ・アセット・マネジメント株式会社に関する詳しい情報は、ウェブサイトで入手することができます。
https://www.invesco.com/jp/ja/
その他の留意事項
当資料はインベスコ・アセット・マネジメント株式会社が設定・運用する投資信託についてお伝えすることのみを目的として作成したプレスリリースであり、金融商品取引法に基づく開示書類ではありません。当資料は信頼できる情報に基づいて作成されたものですが、その情報の確実性あるいは完結性を表明するものではありません。また、過去の運⽤実績は、将来の運⽤成果を保証するものではありません。当資料で詳述した分析は、⼀定の仮定に基づくものであり、その結果の確実性を表明するものではありません。分析の際の仮定は変更されることもあり、それに伴い当初の分析の結果と差異が⽣じる場合があります。当資料の中で記載されている内容、数値、図表、意⾒などは特に記載がない限り当資料作成時点のものであり、今後予告なく変更されることがあります。ファンドの購⼊のお申し込みの場合には、投資信託説明書(交付⽬論⾒書)を販売会社よりあらかじめまたは同時にお渡ししますので、必ず内容をご確認の上、ご⾃⾝でご判断ください。投資信託は預⾦や保険契約と異なり、預⾦保険機構または保険契約者保護機構の保護の対象ではありません。また、登録⾦融機関は投資者保護基⾦には加⼊しておりません。ファンドのお取引に関しては、⾦融商品取引法第37条の6の規定(いわゆるクーリングオフ)の適⽤はありません。ファンドは、実質的に国内外の値動きのある有価証券など(外貨建資産には、為替変動リスクもあります。)に投資しますので、基準価額は変動します。したがって、元本が保証されているものではありません。これらの運⽤による損益はすべて受益者の皆様に帰属します。
インベスコ・アセット・マネジメント株式会社
金融商品取引業者 関東財務局長(金商)第306号
加入協会 一般社団法人投資信託協会
一般社団法人日本投資顧問業協会
インベスコ・アセット・マネジメント株式会社
〒106-6114
東京都港区六本木六丁目10番1号
六本木ヒルズ森タワー 14階
Telephone 03-6447-3000
このプレスリリースには、メディア関係者向けの情報があります
メディアユーザー登録を行うと、企業担当者の連絡先や、イベント・記者会見の情報など様々な特記情報を閲覧できます。※内容はプレスリリースにより異なります。
すべての画像