iFreeレバレッジ Zテック20・2倍ブル 新規設定のお知らせ
このたび、大和アセットマネジメント株式会社(以下、「当社」)は、2025年6月23日に「iFreeレバレッジ Zテック20・2倍ブル」(以下、「当ファンド」)を設定します。
当ファンドは、2024年12月に設定した「iFreePlus 世界トレンド・テクノロジー株(Zテック20)」と同様のプロセスによりポートフォリオを構築し、2倍レバレッジで投資します。また、当ファンドは為替のエクスポージャーを100%とすることで、資金調達コストを抑えたいという投資家の皆さまのニーズに対応したファンドとなっております。
※当ファンドのポートフォリオはiFreePlus 世界トレンド・テクノロジー株(Zテック20)と異なる場合があります。
iFreeレバレッジシリーズ4年ぶりの新ファンドは Zテック20(株式200%×為替100%)


|
ファンド名 |
iFreeレバレッジ Zテック20・2倍ブル |
|---|---|
|
当初設定日 |
2025年6月23日 |
|
運用管理費用 (信託報酬) |
実質的に負担する運用管理費用の概算値は年率0.765%(税込)程度 (連動債券の報酬等を含めたものです。実際の組入状況等により変動します。) |
ポートフォリオ構築にあたっては、世界(日本を除きます。)の企業が発行する株式のうち、テクノロジー関連企業を選定し、時価総額上位の20銘柄に投資します。

※「株式」…米国の金融商品取引所上場株式および店頭登録株式に限ります。(上場予定および店頭登録予定を含みます。また、DR(預託証券)を含みます。)
※3月末、9月末基準で銘柄入替を実施します。ただし、時価総額上位になることが予想されるテクノロジー関連企業が新規上場する場合、基準月に関わらず銘柄入替を実施する可能性があります。
※上記プロセスは2025年6月時点のものであり、今後変更される可能性があります。

※業種名は、原則としてS&PとMSCI Inc.が共同で作成した世界産業分類基準(GICS)によるものです。
※上記シミュレーションはあくまでも参考のために掲載したものであり、個別企業の推奨を目的とするものではありません。また、ファンドに組入れることを示唆・保証するものではありません。
※上記シミュレーションは、あくまでも参考のために掲載したものであり、当ファンドとは異なります。また、当ファンドの将来の成果を示唆・保証するものではありません。
当ファンドは連動債券を活用してレバレッジ2倍を実現しています。
※信託財産の純資産総額の概ね2倍相当額に対する株価変動の影響および概ね1倍相当額に対する為替変動の影響があります。

当ファンド(Zテック20・2倍ブル)のパフォーマンスシミュレーションは、レバナス(レバレッジNASDAQ100の通称)を大きく上回る結果となりました。投資対象が20銘柄であることや時価総額加重平均で投資することで成長著しいビックテック銘柄への投資比率が高かったことが主な要因です。
また、レバレッジファンドの場合は資金調達に必要なコストと為替ヘッジコストについても留意が必要です。資金調達コストと為替ヘッジコストはどちらも米国の短期金利に相当するものです。レバレッジ型ファンドにおいて為替ヘッジを行なわないということは、米ドル/円のポジションから短期金利が得られるため、資金調達コストを凡そ相殺することが出来ます。

※2015年4月末を100として指数化。
※各シミュレーションは配当再投資、円べース。
※上記のシミュレーションにおいて資金調達による金利コストは控除し、運用管理費用は控除しておりません。
※上記シミュレーションは、あくまでも参考のために掲載したものであり、当ファンドとは異なります。また、当ファンドの将来の成果を示唆・保証するものではありません。
※ Zテック20・2倍ブルとZテック20のシミュレーションにおいて、株式ポートフォリオは異なる場合があります。

|
取り扱い販売会社 |
|---|
|
楽天証券 |
|
マネックス証券 |
|
SBI証券 ※2025年6月24日より取り扱いを開始します。 |
Zテック20「1倍」はこちら

iFreeレバレッジ Zテック20・2倍ブル
※お申込みの際は、必ず「投資信託説明書(交付目論見書)」をご覧ください。
ファンドの目的・特色


投資リスク


ファンドの費用・税金

当資料のお取扱いにおけるご注意
-
当資料は、ファンドの状況や関連する情報等をお知らせするために大和アセットマネジメント株式会社が作成したものです。
-
当ファンドのお申込みにあたっては、販売会社よりお渡しする「投資信託説明書(交付目論見書)」の内容を必ずご確認のうえ、ご自身でご判断ください。
-
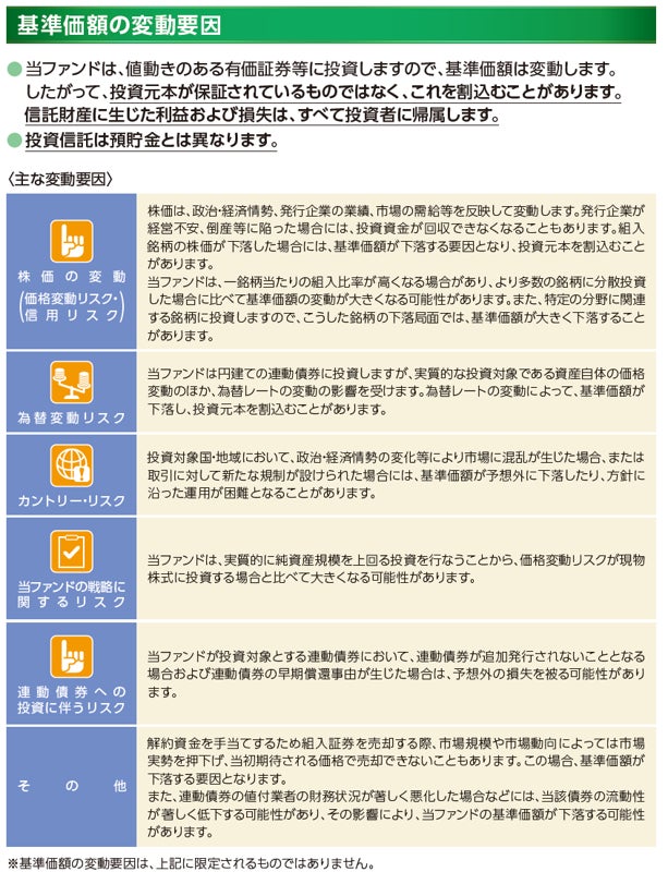
投資信託は値動きのある有価証券等に投資しますので、基準価額は大きく変動します。したがって、投資元本が保証されているものではありません。信託財産に生じた利益および損失はすべて投資者に帰属します。投資信託は預貯金とは異なります。
-
投資信託は預金や保険契約とは異なり、預金保険機構・保険契約者保護機構の保護の対象ではありません。証券会社以外でご購入いただいた投資信託は投資者保護基金の対象ではありません。
-
当資料は信頼できると考えられる情報源から作成しておりますが、その正確性・完全性を保証するものではありません。運用実績などの記載内容は過去の実績であり、将来の成果を示唆・保証するものではありません。記載する指数・統計資料等の知的所有権、その他一切の権利はその発行者および許諾者に帰属します。また、税金、手数料等を考慮しておりませんので、投資者の皆さまの実質的な投資成果を示すものではありません。記載内容は資料作成時点のものであり、予告なく変更されることがあります。記載する投資判断は現時点のものであり、将来の市況環境の変動等を保証するものではありません。
-
当資料中で個別企業名が記載されている場合、あくまでも参考のために掲載したものであり、各企業の推奨を目的とするものではありません。また、ファンドに今後組み入れることを、示唆・保証するものではありません。
-
分配金は収益分配方針に基づいて委託会社が決定します。あらかじめ一定の額の分配をお約束するものではありません。分配金が支払われない場合もあります。

このプレスリリースには、メディア関係者向けの情報があります
メディアユーザー登録を行うと、企業担当者の連絡先や、イベント・記者会見の情報など様々な特記情報を閲覧できます。※内容はプレスリリースにより異なります。
すべての画像
- 種類
- 商品サービス
- ビジネスカテゴリ
- 証券・FX・投資信託
- ダウンロード
