全国60銘柄の「ICHI-GO-CAN®」が集結!日本酒イベント「NIPPON SAKE TRIP!!」を新橋駅前で期間限定オープン
~2024年6月20日(木)から2024年6月22日(土)の3日間、JR新橋駅「カフェピアッザ」にて~
日本酒ブランド「ICHI-GO-CAN®」を展開する株式会社Agnavi(代表取締役:玄成秀、以下「Agnavi」)とPIAZZA株式会社(代表取締役 CEO:矢野 晃平、以下「PIAZZA」)はPIAZZAの運営する「人と街とつながる」がコンセプトの「カフェピアッザ」にて、全国各地の日本酒や食事を通して産地の魅力を発信する、期間限定ショップを2024年6月20日(木)から2024年6月22日(土)の3日間限定でオープンします。

●「NIPPON SAKE TRIP!!」では、Agnaviが展開する日本酒ブランド「ICHI-GO-CAN®」を中心に、全国各地の日本酒60銘柄を取り揃え、日本酒の魅力を存分に味わえる場をご提供いたします。また、日本酒に合うこだわりの食事も用意し、食と酒のマリアージュを楽しんでいただける機会を提供します。
●地域活性化を目指す両社は、JR東日本グループでスタートアップ企業への出資や協業を推進するJR東日本スタートアップ株式会社(代表取締役社長:柴田裕)の資本業務提携先です。全国各地の酒蔵や食の魅力を発信し、ファンになってもらい、観光流動を創出することを目的に今回の共創に繋がりました。
-
「NIPPON SAKE TRIP!!」の概要
【期間】
・2024年6月20日(木)18:00~22:15
・2024年6月21日(金)17:00~22:15
・2024年6月22日(土)15:00~22:15 (ラストオーダー22:00)

【場所】
「カフェピアッザ」
店舗住所:東京都港区新橋3-16-17 1F(JR新橋駅徒歩2分)
Google Map:https://maps.app.goo.gl/i9CN6RDx7gMQjdWQA
URL:https://www.cafe.piazza-life.com/
【販売価格(税込)】
・角打ち:600円/半合、1,000円/1合
700円/半合、1,200円/1合(プレミアム)
・飲み放題(60分制):3,480円
※全品テイクアウトあり
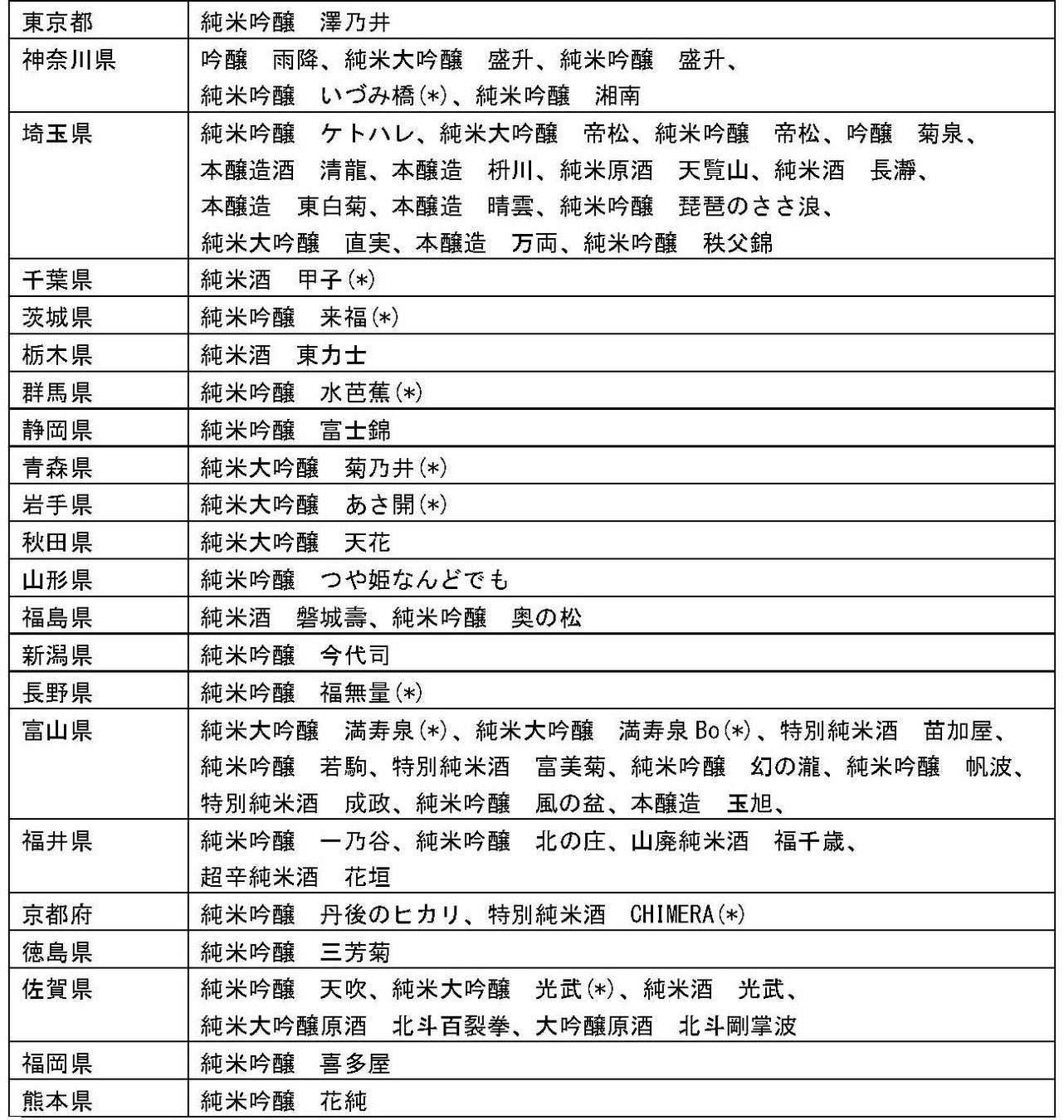
【日本酒銘柄】

【フードメニュー】(一部抜粋)



-
背景
昨今若者のお酒離れにより、日本酒の消費量は年々減少傾向にあり、地域の酒蔵にとって厳しい状況です。これは、地域の観光資源の減少にもつながるため、観光産業にとっても大きな課題でもあります。Agnaviの持つ缶の充填から販売までの一気通貫したサービスは、大小問わず地域の酒蔵と連携し、小ロットで清酒を缶に詰めることで、市場に出回ることが少ない銘柄も広く流通させることができ、様々な地域の酒蔵に出会う機会を創出することができます。
この「ICHI-GO-CAN®」の特性から、限られた期間や小さな飲食店において多種多様な日本酒を同時に提供できることに着目し、今回の取り組みに至りました。
一方、PIAZZAは地域コミュニティの活性化を目指し、さまざまなイベントを通じて人々が集い、交流する場を提供しています。新橋駅から徒歩2分、多くのビジネスパーソンや訪日外国人が往来する飲食街に立地する「カフェピアッザ」をポップアップストア・イベントの会場として活用することで、人と人・人と地域のつながりづくりに貢献していきます。
今後は、各地の酒蔵や食の魅力を発信する「NIPPON SAKE TRIP!!」の定期開催に向けた検討を進め、観光流動の創出やさらなる地域貢献を推進していきます。
-
ICHI-GO-CAN®について
株式会社Agnavi(本社:神奈川県茅ケ崎市)が展開する“適量・オシャレ・持ち運びベンリ・環境にも優しい”を実現させた1合180mLの日本酒ブランドです。全国170種類以上の地酒を取りまとめて販売しており、蔵の大小に依存しない地方の魅力を発信することで、日本酒の消費拡大を目指しています。地方の歴史ある酒蔵が存続安定できるようにするためのゲームチェンジャーとなり、ライフスタイルを革新する様々な日本酒をワンストップで入手できる充填から販売までの商流構築を通じた新たな市場の創出のための挑戦を続けています。 事業開始3年で全国100蔵元との協業にその輪は広がり、展開する銘柄は170種類以上に達しました。北米・南米・東南アジア・ヨーロッパなど海外への輸出を行っています。

-
PIAZZAについて
“人々が支え合える街をつくる”というミッションのもと、地域コミュニティアプリ「ピアッザ」の開発・運営やコミュニティ施設を企画・運営し、地域の住民同士やそこで働くひとたちをつなぎ、デジタルとリアルを掛け合わせたまちづくりに取り組んでいます。グローバルで進む都市化とともに、希薄化する地域内でのコミュニケーション、その受け皿となる地域コミュニティの減少を起因とした地域社会の課題解決を目指しています。
-
各社概要
Agnavi
会社名: 株式会社Agnavi
所在地: 神奈川県茅ヶ崎市本村2丁目2番地18号
代表者: 代表取締役 玄 成秀
設 立: 2020年2月27日
事業内容: 日本酒ブランド「ICHI-GO-CAN®」の展開
PIAZZA
会社名 : PIAZZA 株式会社
所在地 : 東京都中央区日本橋茅場町 1 丁目 10 番 8 号 グリンヒルビル 5 階
代表者 : 代表取締役 矢野 晃平
設 立 : 2015年5月
事業内容 :地域コミュニティアプリの開発・運営/コミュニティ型スペースの企画・運営/ローカルプロモーション支援/エリアマネジメント
URL: https://www.about.piazza-life.com/
JR東日本スタートアップ
会社名: JR東日本スタートアップ株式会社
所在地: 東京都港区高輪2-21-42
代表者: 代表取締役社長 柴田 裕
設 立: 2018年2月20日
事業内容: 事業シーズや先端技術の調査・発掘、ベンチャー企業への出資及びJR東日本グループとの協業推進
URL: https://jrestartup.co.jp/
※画像等はすべてイメージです。
※商品の取り扱い内容は予告なく変更になる場合があります。
※事前予約は承っておりません。
このプレスリリースには、メディア関係者向けの情報があります
メディアユーザー登録を行うと、企業担当者の連絡先や、イベント・記者会見の情報など様々な特記情報を閲覧できます。※内容はプレスリリースにより異なります。
すべての画像
