不妊治療に関連する「2022年度 診療報酬改定」について、妊活に取り組む方の要望を受け、一覧表を作成し無料公開いたしました
菅義偉前首相が打ち出した不妊治療への保険適用の詳細情報
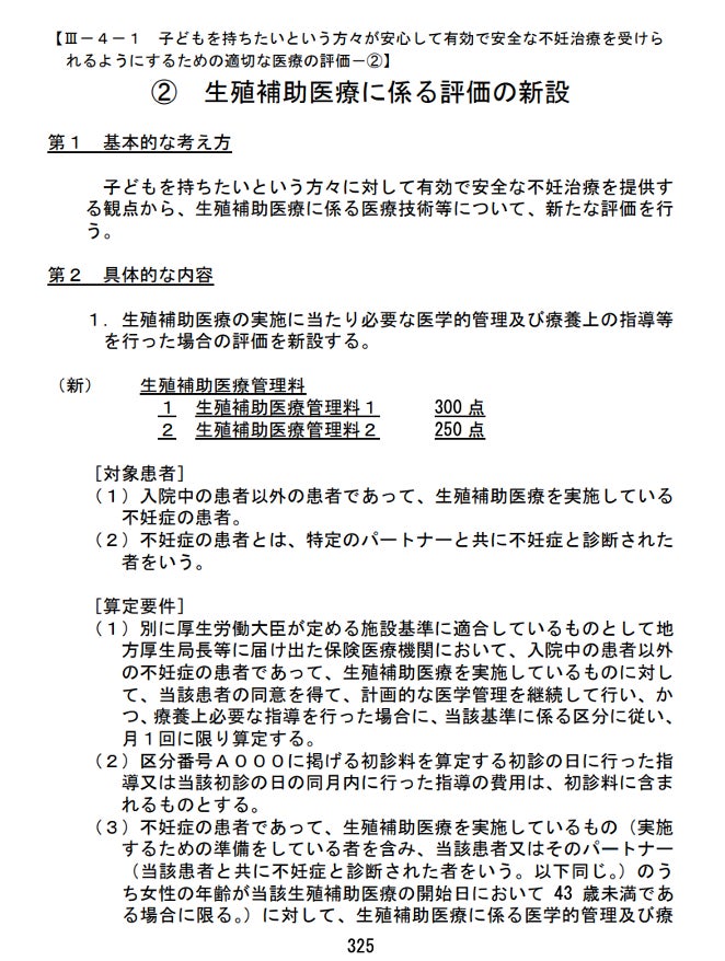
「子どもを願うすべての人によりそい 幸せな人生を歩める社会をつくる」をビジョンに掲げ、LINEを活用した妊活コンシェルジュサービス「famione(ファミワン)」 https://lp.famione.com/ を提供する株式会社ファミワン(本社:東京都渋谷区、代表取締役:石川勇介)は、2022年2月9日に開催された第516回 中央社会保険医療協議会(中央社会保険医療協議会総会)の資料( https://www.mhlw.go.jp/stf/shingi2/0000212500_00139.html )を元に、「生殖補助医療に係る評価の新設」に関する一覧表を作成し、無料公開を行いました。
▼リリース全文
https://prtimes.jp/a/?f=d14333-20220217-67b82bd8a4580c3a86c31574c8849bf3.pdf
▼一覧表のダウンロードページ
https://famione.co.jp/insurance-coverage/
▼リリース全文
https://prtimes.jp/a/?f=d14333-20220217-67b82bd8a4580c3a86c31574c8849bf3.pdf
▼一覧表のダウンロードページ
https://famione.co.jp/insurance-coverage/
今回の2022年度の診療報酬改定において、感染症対策やリフィル処方箋の導入、オンライン診療の初診解禁を含めた利用促進などの詳細項目が明らかになりました。
その中でも、菅義偉前首相が打ち出した不妊治療への保険適用は、妊活に取り組む方からの注目を大きく集めていました。中央社会保険医療協議会の資料によると、4月から人工授精や体外受精が対象となり、夫婦だけでなく事実婚のカップルも対象とするなど柔軟な設計になっている一方で、体外受精や顕微授精は43歳未満の女性が主な対象で、回数は最大6回までに設定されるなどの各種条件も記載されています。この改定をうけ、今後の助成金のあり方や、高度生殖医療をおこなう各医療機関での診療方針の検討などが進んでいきます。
診療報酬改定に関する総会資料は公開されておりますが、多くの妊活・不妊治療に取り組む方からは「実際の自己負担額はどうなるのか知りたい」「どの治療が対象となったのか教えてほしい」といった声が当社に数多く届いており、2022年4月からの不妊治療の保険適用 治療/料金について、2022年2月9日時点での診療報酬の点数と自己負担(3割)の費用の一覧表を作成し、無料で公開をすることを決定しました。( ダウンロードページ https://famione.co.jp/insurance-coverage/)。あくまでも現時点の情報であり、それぞれ条件があるものがありますが、今後の治療の参考になればと考えております。
また、本シートの活用を希望される医療機関へは無料で郵送も行いますので、ダウンロード時のアンケートフォームへの入力をお願いします。別途個別に連絡させていただいた上で必要に応じてデザイン修正し、資料をお送りします。
※詳細に関しては、下段の厚生労働省の議事次第や総会資料を確認ください。
URL https://www.mhlw.go.jp/stf/shingi2/0000212500_00139.html
https://www.mhlw.go.jp/content/12404000/000894888.pdf
妊活コンシェルジュ「ファミワン」 (https://lp.famione.com/)は、妊活に取り組む夫婦を支える、LINEを活用したパーソナルサポートサービスです。LINEのアカウント登録をすることで専門のチェックシートが届き、その入力内容を分析し、あなたの状況に合わせたアドバイスを行います。
不妊症看護認定看護師や臨床心理士、培養士、カウンセラーなど、多くの専門家によるアドバイスを受けることができ、妊活を意識し始めたばかりのタイミングから、病院選びや治療中までのあらゆる過程をサポートしています。
2018年6月のサービスリリースから約1年半で累計登録者数は1.5万人にのぼり、2019年10月以降は前年同月比800%を超えるペースで増加。登録者の93%が「famioneでまたアドバイスを受けたい」との高い満足度を示しています。また、2018年9月より、法人向け福利厚生プログラムを提供開始。小田急電鉄やミクシィグループでの福利厚生導入に加えて、ソニー、全日本空輸株式会社(ANA)、伊藤忠労働組合などへもセミナーを提供しています。
※本サービスは医療行為ではないため、診断や処方は行いません。
【本件に関するお問い合わせ先】
株式会社ファミワン 広報担当 Mail: info@famione.com TEL:080-2243-6995
その中でも、菅義偉前首相が打ち出した不妊治療への保険適用は、妊活に取り組む方からの注目を大きく集めていました。中央社会保険医療協議会の資料によると、4月から人工授精や体外受精が対象となり、夫婦だけでなく事実婚のカップルも対象とするなど柔軟な設計になっている一方で、体外受精や顕微授精は43歳未満の女性が主な対象で、回数は最大6回までに設定されるなどの各種条件も記載されています。この改定をうけ、今後の助成金のあり方や、高度生殖医療をおこなう各医療機関での診療方針の検討などが進んでいきます。
診療報酬改定に関する総会資料は公開されておりますが、多くの妊活・不妊治療に取り組む方からは「実際の自己負担額はどうなるのか知りたい」「どの治療が対象となったのか教えてほしい」といった声が当社に数多く届いており、2022年4月からの不妊治療の保険適用 治療/料金について、2022年2月9日時点での診療報酬の点数と自己負担(3割)の費用の一覧表を作成し、無料で公開をすることを決定しました。( ダウンロードページ https://famione.co.jp/insurance-coverage/)。あくまでも現時点の情報であり、それぞれ条件があるものがありますが、今後の治療の参考になればと考えております。
また、本シートの活用を希望される医療機関へは無料で郵送も行いますので、ダウンロード時のアンケートフォームへの入力をお願いします。別途個別に連絡させていただいた上で必要に応じてデザイン修正し、資料をお送りします。

※詳細に関しては、下段の厚生労働省の議事次第や総会資料を確認ください。
- 2022年2月9日開催 第516回 中央社会保険医療協議会
URL https://www.mhlw.go.jp/stf/shingi2/0000212500_00139.html

https://www.mhlw.go.jp/content/12404000/000894888.pdf

- 妊活コンシェルジュ「famione(ファミワン)」サービス内容
妊活コンシェルジュ「ファミワン」 (https://lp.famione.com/)は、妊活に取り組む夫婦を支える、LINEを活用したパーソナルサポートサービスです。LINEのアカウント登録をすることで専門のチェックシートが届き、その入力内容を分析し、あなたの状況に合わせたアドバイスを行います。
不妊症看護認定看護師や臨床心理士、培養士、カウンセラーなど、多くの専門家によるアドバイスを受けることができ、妊活を意識し始めたばかりのタイミングから、病院選びや治療中までのあらゆる過程をサポートしています。
2018年6月のサービスリリースから約1年半で累計登録者数は1.5万人にのぼり、2019年10月以降は前年同月比800%を超えるペースで増加。登録者の93%が「famioneでまたアドバイスを受けたい」との高い満足度を示しています。また、2018年9月より、法人向け福利厚生プログラムを提供開始。小田急電鉄やミクシィグループでの福利厚生導入に加えて、ソニー、全日本空輸株式会社(ANA)、伊藤忠労働組合などへもセミナーを提供しています。
※本サービスは医療行為ではないため、診断や処方は行いません。


<会社情報>
株式会社ファミワン
所在地〒150-0002 東京都渋谷区渋谷2-14-6 西田ビル5F
代表者代表取締役 石川 勇介
設立日2015年6月1日
サービス紹介サイト https://lp.famione.com/
自治体向けサポート案内サイト https://famione.com/local/
企業の福利厚生サポート案内サイト https://famione.com/benefit/
- 一覧表のダウンロードページ https://famione.co.jp/insurance-coverage/
【本件に関するお問い合わせ先】
株式会社ファミワン 広報担当 Mail: info@famione.com TEL:080-2243-6995
すべての画像
