【オンラインセミナー】2023年1月17日(火)開催 再建した長寿企業×組織の聴く力「負けない企業」をつくるリーダーシップとは

株式会社ボルテックス
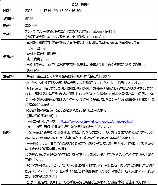
「区分所有オフィス®」を主軸に資産形成コンサルティングを行う株式会社ボルテックス(東京都千代田区 代表取締役社長 兼 CEO 宮沢 文彦、以下当社)は、一般社団法人100年企業戦略研究所(東京都千代田区 所長 堀内 勉)とオンラインセミナー「再建した長寿企業 × 組織の聴く力 『負けない企業』をつくるリーダーシップとは」を共催しますのでご案内いたします。

1年先の経営環境すら不透明な時代、企業はビジネスや人材開発の成功のモデルケースを持つことが難しくなっています。その中で未来戦略を描き、組織のパフォーマンスを向上させて「負けない企業」をつくるには何が必要なのでしょうか。1,900 億円の負債を抱えた家業の再建を経て、モビリティ業界を牽引する日本交通株式会社(創業94 年)会長の川鍋一朗氏。現在、タクシーアプリ『GO』の開発を手掛けるMobility Technologiesの会長も務めます。マッキンゼーや「ほぼ日」など名だたる企業でキャリアを積んだのちジョブレス期間を設け、現在はエール株式会社の取締役として「社外人材による1on1」を通じ組織・人材開発を手がける篠田真貴子氏。最先端を走るリーダーに、「負けない企業」や「持続可能な組織」についてお話しいただきます。
詳細・お申し込みページはこちら:https://www.vortex-net.com/seminar/form/1539

◆100年企業戦略研究所について◆
100年企業戦略研究所は、株式会社ボルテックスの社内シンクタンクとして2018年4月に設置。
2022年2月には、より中立的な立場で活動を拡大していくために、一般社団法人化し、外部研究機関や各界有識者と連携して、長寿企業や企業の持続可能性に関する研究活動も開始。「100年企業戦略オンライン」では、長寿企業に学ぶ経営哲学・リーダー論・財務戦略に加え、東京を中心とした都市力に関する調査・研究など、100年企業を実現するための企業経営のあり方について情報発信を行っています。また、各地域の経営者団体・金融機関・税理士法人とも連携して、著名な企業経営者や有識者が登壇する「100年企業戦略研究所セミナー」などのコンファレンスを定期的に開催しています。こうした交流の場で長寿企業のモデルケースを発掘・提示し、関係者間の交流を促すことで、地域に根差し、地域に貢献する100年企業創出のサポートを行っています。
・公式サイト:https://100years-company.jp/
・公式Facebook:https://www.facebook.com/100yearscompany/
・公式Twitter:https://twitter.com/100yearscompany
◆株式会社ボルテックスについて◆
1999年、宮沢 文彦(代表取締役社長 兼CEO)により企業財務の新しいソリューションを提供する会社として設立。
日本に「1社でも多くの100年企業を創出するために」を理念に掲げ、東京都心部を中心に大阪や福岡など日本経済を牽引する主要都市の商業地にある中規模ビルをフロアごとに分譲する「区分所有オフィス」を展開。この「区分所有オフィス」を活用し、顧客の問題解決として新たな不動産戦略を打ち立て、本業に連動しない収益と流動性の高い売却可能資産を確保し、企業価値・事業継続性の向上に貢献。従業員数513名(2022年3月31日時点)、東京本社、札幌、仙台、新潟、金沢、名古屋、大阪、広島、福岡、鹿児島に支店を置く。2022年3月期、売上高511億78百万円、経常利益51億22百万円、保有物件(賃貸用不動産)金額584億55百万円。
・公式サイト:https://www.vortex-net.com/
・公式Facebook:https://www.facebook.com/VortexnetJP
・Vortex YouTube JPチャンネル:https://www.youtube.com/channel/UCQ9rAN6zHO69kqQTRioGF6A
※「区分所有オフィス」は、株式会社ボルテックスの登録商標です。
このプレスリリースには、メディア関係者向けの情報があります
メディアユーザー登録を行うと、企業担当者の連絡先や、イベント・記者会見の情報など様々な特記情報を閲覧できます。※内容はプレスリリースにより異なります。
すべての画像
- 種類
- イベント
- ビジネスカテゴリ
- 商業施設・オフィスビル経営・コンサルティング
- ダウンロード
