【7月14日迄延長!大阪府・京都府・兵庫県・滋賀県・和歌山・奈良県在住の方限定!】5,000円‼️さらに2,000円クーポン付 ハイヤーで行く大阪のグルメ日帰りパック
【大阪いらっしゃいキャンペーン2022】対象商品として大阪府内のおすすめ店を厳選! 職場の仲間・お友達同士・ファミリーの皆様にご利用いただけます。
株式会社フォーティーズ(本社:大阪市鶴見区、代表取締役 岡武史)は7月14日迄延長となった【大阪いらっしゃいキャンペーン2022】の対象商品として大阪府内のおすすめ店をお食事+ハイヤー片道がセットになったパックツアーのオンライン販売を6月27日より開始します。
商品詳細はこちら
大阪のグルメ日帰りパック
https://4trip.jp/irassyai/
上記商品以外のお得な情報をお届けする公式LINE追加はこちら
https://lin.ee/JAOTwl0
商品詳細はこちら
大阪のグルメ日帰りパック
https://4trip.jp/irassyai/
上記商品以外のお得な情報をお届けする公式LINE追加はこちら
https://lin.ee/JAOTwl0

7月14日迄開催!大阪府・京都府・兵庫県・滋賀県・和歌山・奈良県在住の方限定!
7月1日以降は6月27日より受付開始いたします



- フォートリップおすすめ店
- 店舗名 旧桜宮公会堂

(お食事+ハイヤー片道+諸費用含む)
大阪いらっしゃいキャンペーン2022
割引後の旅行代金料金5,000円

[前菜]軽く炙った鰤・燻製じゃがいものピュレと様々な大根
[スープ]南瓜のポタージュ
[魚料理]サーモンと茸の包み焼き・クラシックなバターソース
[肉料理]豚肩ロースのロティ・赤玉葱のサルサソース
[デザート]蜜柑のコンポートとヌガーグラッセ
[パン]
[飲み物]コーヒーまたは紅茶
※季節や仕入れ状況により コースの内容は変更させて頂きます。
店舗名 旧桜宮公会堂住所 大阪府大阪市北区天満橋1-1-1最寄駅 JR大阪環状線「桜ノ宮駅」西口より徒歩9分
JR東西線「大阪天満宮駅」9番出口より徒歩9分
地下鉄堺筋線・谷町線「南森町駅」3番出口より徒歩10分
営業時間 LUNCH 11:30-15:30(L.O.14:30)
定休日 祝日を除く毎週火・水曜定休
- 店舗名 日本料理うえまち

(お食事+ハイヤー片道+諸費用含む)
大阪いらっしゃいキャンペーン2022
割引後の旅行代金料金5,000円

[造り]三種盛り合わせ
[六ツ切松花堂]南蛮漬け・葛豆腐・根菜饅頭・豆苗・赤魚西京焼・もずく酢
[天ぷら]海老・いか・野菜三種
[吸物]真薯
[ご飯]押し寿司三種
[水菓子]豆乳ゼリー
※季節や仕入れ状況により コースの内容は変更させて頂きます。
店舗名 日本料理うえまち住所 大阪市天王寺区上本町6-1-55 シェラトン都ホテル大阪 3F最寄駅 大阪上本町駅直結
営業時間 昼食 11:30~14:30
定休日 無休
- 店舗名 牛田羊 (焼肉・ジンギスカン)

(お食事+ハイヤー片道+諸費用含む)
大阪いらっしゃいキャンペーン2022
割引後の旅行代金料金5,000円

店舗名 牛田羊 (焼肉・ジンギスカン) 住所 大阪府大阪市福島区福島7丁目4−24
最寄駅 JR福島駅より徒歩2分
JR新福島駅より徒歩4分
阪神福島駅より徒歩6分
営業時間 17:00-22:00
定休日 日曜日
- 店舗名 おの冨久(お寿司)

(お食事+ハイヤー片道+諸費用含む)
大阪いらっしゃいキャンペーン2022
割引後の旅行代金料金5,000円

お造り盛合せ
うなぎ(蒲焼き&肝串)
北海道鵡川産、特大子持ちししゃも
あら煮付け
上握り盛合せ
吸物
細巻き
店舗名 おの冨久(お寿司)住所 大阪府大阪市中央区道頓堀2-3-21最寄駅 近鉄、地下鉄、難波駅より徒歩5分。
南海難波駅より徒歩10分。
営業時間 17:00-22:00
定休日 月・火曜日
- 店舗名 旬菜楽酒 昌家

(お食事+ハイヤー片道+諸費用含む)
大阪いらっしゃいキャンペーン2022
割引後の旅行代金料金5,500円

ハモ皮酢の物
ハモ落とし入りの造り3種
ハモ天ぷら
ハモすき鍋
〆のソーメンで
店舗名 旬菜楽酒 昌家住所 大阪府大阪市港区波除2-9-25最寄駅 JR大阪環状線弁天町駅より徒歩5分
営業時間 17:00-23:00
定休日 日曜日・月曜日
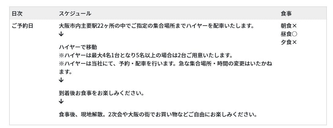
- パックスケジュール

- 乗車集合場所
ホテルグランディア大阪・西エントランス前
2【梅田】
ヨドバシカメラ向かい新阪急ホテル西側
3【淀屋橋駅】
地下鉄4番出口付近(土佐堀通沿い)
4【肥後橋】
aloft(旧堂島ホテル前)
5【南森町】
地下鉄南森町2番出口 セブンイレブン前(国道1号線沿い)
6【天満橋】
八軒家浜ホテル大阪キャッスル正面玄関前
7【北浜】
4番出口 KITAHAMA PLAZA前(堺筋沿い)
8【弁天町】
JR弁天町駅南口 高架下コインパーキング付近(国道43号線沿い)
9【西九条】
JR西九条駅西側 阪神電車3番出口付近10【京橋】JR京橋駅南口付近
11【森ノ宮】
JR森ノ宮駅西側 地下鉄6番出口付近(中央大通沿い)
12【鶴橋】
JR鶴橋駅 マツモトキヨシ鶴橋駅前店付近(千日前通沿い)
13【谷町四丁目】
8番出口 APA VILLA HOTEL前(中央大通沿い)
14【堺筋本町】
地下鉄堺筋本町11番出口 EXCELSIOR CAFFE前(中央大通沿い)
15【本町駅】
地下鉄本町駅17番出口付近(中央大通沿い)
16【長堀橋】
地下鉄長堀橋駅2-B ファミリーマート前(堺筋沿い)
17【四ツ橋】
地下鉄四ツ橋駅2番出口なか卯前(四ツ橋筋沿い)
18【四ツ橋本町】
地下鉄四ツ橋線本町駅28番出口中国南方航空前(四ツ橋筋沿い)
19【難波】
地下鉄なんば駅10番出口 洋服の青山前(御堂筋沿い)
20【上本町】
ハイハイタウン北側(千日前通沿い)
21【新今宮】
JR新今宮駅東口 ドン・キホーテ向かい付近
22【天王寺】
JR天王寺駅東口付近
- キャンペーンの注意事項
・新型コロナウイルス感染状況等によっては本事業を中断・終了・実施条件を変更する場合があります。
・旅行中は「新しい旅のエチケット」や「利用規約」をご確認の上、安心で楽しい旅行をお楽しみください。
・旅行当日は検温をしていただき、発熱している場合や風邪などの症状がある場合は、宿泊施設、保健所の指示に従ってください。
・スマートフォンをお持ちの場合、接触確認アプリCOCOAまたは大阪コロナ追跡システムの利用をお願いします。
・高齢者や若者の団体旅行や大人数の宴会を伴う旅行などは、一般にリスクが高いと考えられています。国・県等からの制限や要請を守っていただき、確実な感染防止対策が講じられていることを前提に適切なご旅行をお願いします。
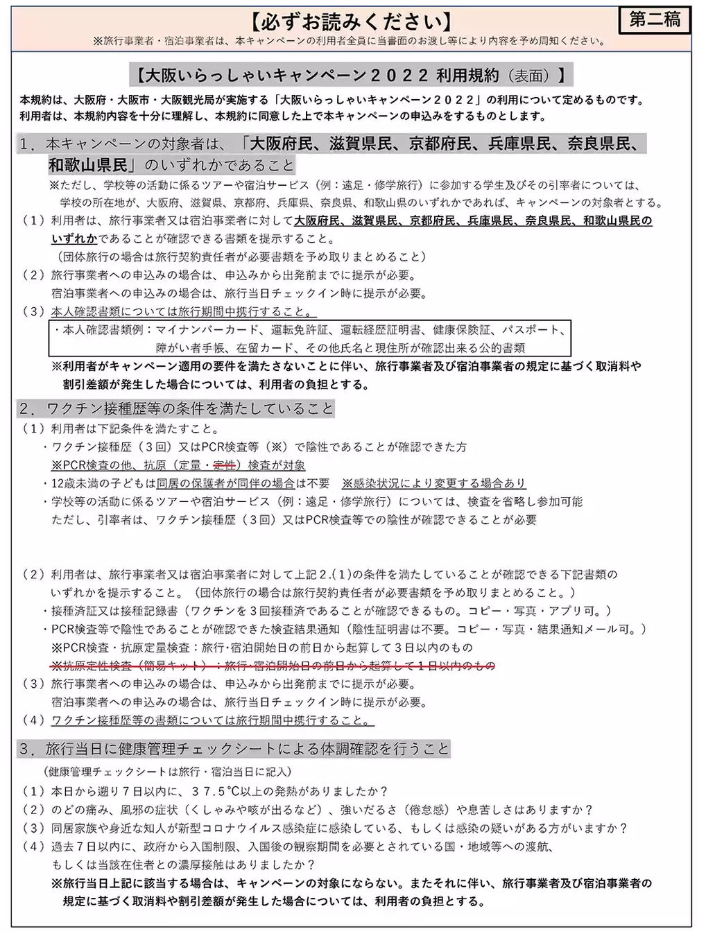
・居住地確認は同行者も含めて旅行者全員について実施します。運転免許証、健康保険証、マイナンバーカードなど住所のわかるものをご持参いただき、旅行商品の購入時、宿泊施設のチェックイン時にご提示のうえ、所定の様式に住所を記載してください。居住地の不正申告が発覚した場合は、割引支援金の返還を請求することがあります。
・予約成立後、ワクチン接種済証・接種記録書・PCR検査等結果通知書のいずれかを提示いただきます。 ※コピーのFAXまたはメールによる写真添付にてお送りいただきます。
キャンペーンにおけるワクチン接種歴等の確認について
ワクチン接種条件
キャンペーンにおけるワクチン接種歴等の確認について
キャンペーンをご利用の際は、感染防止対策の徹底をお願いします。
ワクチン接種歴(3回)又はPCR検査等で陰性であることが確認できることが条件となります。
キャンペーン対象者
ワクチン接種歴(3回)又はPCR検査等※で陰性であることが確認できた方
※ PCR検査の他、抗原(定量・定性)検査が対象
PCR検査・抗原定量検査:旅行・宿泊開始日の前日から起算して3日以内に陰性であること
抗原定性検査(簡易キット):旅行・宿泊開始日の前日から起算して1日以内に陰性であること
確認のタイミング
旅行出発時
必要書類
接種済証又は接種記録書(コピー、写真・アプリ可)
PCR検査等結果通知(メール等の結果通知、コピー・写真可)
シールを貼ったこの部分を掲示ください。
詳細
参加時にワクチン接種歴(3回)、又はPCR検査等で陰性が確認できた方
12歳未満の子どもは同居の保護者が同伴の場合は不要 ※感染状況により変更する場合あり
学校等の活動に係るツアーや宿泊サービス(例:遠足・修学旅行)については、検査を省略し参加可能
ただし、引率者は、ワクチン接種歴(3回)又はPCR検査等での陰性が確認できることが必要
(留意点)
マイナンバーカード、運転免許証、パスポート、健康保険証等により本人確認を実施します。



株式会社フォーティーズ
ツアーブランド
FOUR TRIP
所在地
〒538-0044
大阪市鶴見区放出東3-23-20-2F
電話番号
06-6167-7600
旅行業登録番号
大阪府知事登録旅行業 第2-3030号
営業日時
月~金曜10:00~18:00
土曜・日曜・祝日休業
商品詳細はこちら
大阪のグルメ日帰りパック
https://4trip.jp/irassyai/
上記商品以外のお得な情報をお届けする公式LINE追加はこちら
https://lin.ee/JAOTwl0
このプレスリリースには、メディア関係者向けの情報があります
メディアユーザーログイン既に登録済みの方はこちら
メディアユーザー登録を行うと、企業担当者の連絡先や、イベント・記者会見の情報など様々な特記情報を閲覧できます。※内容はプレスリリースにより異なります。
すべての画像
