【7月14日迄延長!大阪府・京都府・兵庫県・滋賀県・和歌山・奈良県在住の方限定!】5,000円‼️さらに2,000円クーポン付 ハイヤーで行く中華料理日帰りパック特集
【大阪いらっしゃいキャンペーン2022】対象商品として大阪府内のおすすめ店を厳選! 職場の仲間・お友達同士・ファミリーの皆様にご利用いただけます。
株式会社フォーティーズ(本社:大阪市鶴見区、代表取締役 岡武史)は7月14日迄延長となった【大阪いらっしゃいキャンペーン2022】の対象商品として人気の中華料理+ハイヤー片道がセットになったパックツアーを6月27日より販売開始ます
商品詳細はこちら
大阪エリア中華特集日帰りパック
https://4trip.jp/irassyai_chinese/
上記商品以外のお得な情報をお届けする公式LINE追加はこちら
https://lin.ee/JAOTwl0
商品詳細はこちら
大阪エリア中華特集日帰りパック
https://4trip.jp/irassyai_chinese/
上記商品以外のお得な情報をお届けする公式LINE追加はこちら
https://lin.ee/JAOTwl0



※旬の素材により器・料理の内容が変わります。
- 【大成閣】
美味なるものを求め、人が集い、人が語らう、こころ和むそのひととき。 洗練された本物の味こそが、くつろぎの時間を稔りあるものにいたします。
- 中華コース料理

メニュー例 ※写真はイメージです。
ロブスター付きオードブル
鯛のカルパッチョ
具沢山フカヒレスープ
春巻きと唐掲げ
二種盛り合わせ
大海老の北京風炒め
酢豚
海の幸と季節野菜の炒め
とうもろこしの具沢山炒飯
ポテトの飴だき
デザート

レストラン情報
昭和28年創業の中国料理店「大成閣」は、多くのお客様にご利用いただきましたおかげで、平成30年で創業65年を迎えることができました。これからもお1人様から約600名様まで、ランチにディナー、各種ご宴会、パーティー、結婚式など、 目的に合わせて選べる6つのフロアをご用意し、皆様のお越しを心よりお待ちしております。 季節に合わせた本格北京料理を、是非ご賞味下さいませ。
店舗名:【大成閣】
住所:〒542-0083 大阪府大阪市中央区東心斎橋1-18-12
営業時間:ランチ 11:00-15:00
- ANAクラウンプラザ大阪【中国料理 花梨】

花梨のシグネチャー料理である麻婆豆腐を7種類にアレンジし、食べ比べいただける特別メニューをご用意いたしました。
本格的な飲茶も含め、全種類試したくなるようなランチを、テーブルオーダー形式のブッフェでお届けいたします。
七彩麻婆(テーブルオーダー形式ブッフェ)

◆七種の麻婆豆腐◆
・花梨伝統麻婆豆腐・四川麻婆豆腐・冷製麻婆豆腐サラダ・揚げ豆腐の酸味と辛味の麻婆豆腐・黒麻婆豆腐・白麻婆豆腐・赤麻婆豆腐
◆点心◆
・小籠包・蒸し餃子・焼売・春巻
◆海鮮◆
・ホタテと季節野菜のあっさり炒め・ホタテの辛味炒め・ホタテの黒豆炒め・イカと季節野菜のあっさり炒め・イカの辛味炒め・イカの黒豆炒め・海老のチリソース・海老のマヨネーズソース・鰯のつみれ黒酢ソース
◆肉料理◆
・鶏の唐揚げ・黒酢酢豚
◆デザート◆
・ゴマ団子・マンゴープリン・杏仁豆腐・タピオカ入りココナッツミルク・クルミの飴炊き・桃型蒸饅頭

【お子様料金は現地でお支払い下さい。注:お子様料金の方、は大阪いらしっしゃいキャンペーン対象外です。】
レストラン情報
モダンなデザインが特徴の店内。広東料理にインスパイアされた、奥深い味の変化。広々とした空間で、緩やかな時間が流れる落ち着いたダイニングエクスペリエンスをお楽しみいただけます。少人数から大人数までご利用いただける個室を複数ご用意しております。特別なお集まりの際に、ぜひご利用ください。
店舗名:ANAクラウンプラザ大阪【中国料理 花梨】
住所:〒530-0004 大阪市北区堂島浜 1-3-1
営業時間:ランチ 11:30a.m.~2:30p.m.
定休日:火曜日
- スイスホテル【中国料理 エンプレスルーム】

飲茶 ランチオーダーバイキング

【オーダーは全77種類からお好きなものをお好きなだけお楽しみいただけます】
◆前菜類◆
くらげ醤油漬け・ピータン・鴨スモーク・胡瓜など 全6種類
◆揚げ点心◆
揚げもち団子・春巻き・から揚げ・大根もち・焼きクレープ・海鮮クリスピー揚げなど 全18種類
◆蒸し点心◆
海老蒸し餃子・小龍包・水餃子・海老のクレープ包み・海老入り焼きニラ餃子・和牛焼売 など 全27種類
◆ご飯/麺類◆
おこわ・五目炒飯・ワンタン麺・ちまき・各種お粥・ビーフン炒め など 全14種類
◆ご飯/麺類◆
おこわ・五目炒飯・ワンタン麺・ちまき・各種お粥・ビーフン炒め など 全14種類
◆デザート(冷・温)◆
杏仁豆腐・マンゴープリン・パンダまんじゅう・揚げ胡麻団子・マーラーカオ など 全12種類

レストラン情報
ランチでは定評ある飲茶バイキングをぜひお試しください。ディナーでは体が温まるシェフ特製薬膳スープをはじめ、新鮮な旬の食材や高級食材を使用したメニューをご用意いたしております。4つの個室があり、お祝い事やビジネスでの会席にご利用いただけます。
店舗名:スイスホテル【中国料理 エンプレスルーム】
住所:〒542-0076 大阪市中央区難波5-1-60
営業時間:ランチ 11:30 – 15:00(L.O. 14:30)
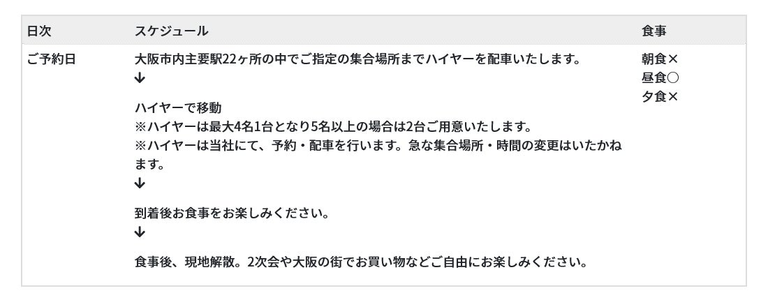
パックスケジュール
1【JR大阪駅桜橋口】
ホテルグランディア大阪・西エントランス前
2【梅田】
ヨドバシカメラ向かい新阪急ホテル西側
3【淀屋橋駅】
地下鉄4番出口付近(土佐堀通沿い)
4【肥後橋】
aloft(旧堂島ホテル前)
5【南森町】
地下鉄南森町2番出口 セブンイレブン前(国道1号線沿い)
6【天満橋】
八軒家浜ホテル大阪キャッスル正面玄関前
7【北浜】
4番出口 KITAHAMA PLAZA前(堺筋沿い)
8【弁天町】
JR弁天町駅南口 高架下コインパーキング付近(国道43号線沿い)
9【西九条】
JR西九条駅西側 阪神電車3番出口付近10【京橋】JR京橋駅南口付近
11【森ノ宮】
JR森ノ宮駅西側 地下鉄6番出口付近(中央大通沿い)
12【鶴橋】
JR鶴橋駅 マツモトキヨシ鶴橋駅前店付近(千日前通沿い)
13【谷町四丁目】
8番出口 APA VILLA HOTEL前(中央大通沿い)
14【堺筋本町】
地下鉄堺筋本町11番出口 EXCELSIOR CAFFE前(中央大通沿い)
15【本町駅】
地下鉄本町駅17番出口付近(中央大通沿い)
16【長堀橋】
地下鉄長堀橋駅2-B ファミリーマート前(堺筋沿い)
17【四ツ橋】
地下鉄四ツ橋駅2番出口なか卯前(四ツ橋筋沿い)
18【四ツ橋本町】
地下鉄四ツ橋線本町駅28番出口中国南方航空前(四ツ橋筋沿い)
19【難波】
地下鉄なんば駅10番出口 洋服の青山前(御堂筋沿い)
20【上本町】
ハイハイタウン北側(千日前通沿い)
21【新今宮】
JR新今宮駅東口 ドン・キホーテ向かい付近
22【天王寺】
JR天王寺駅東口付近
キャンペーンの注意事項
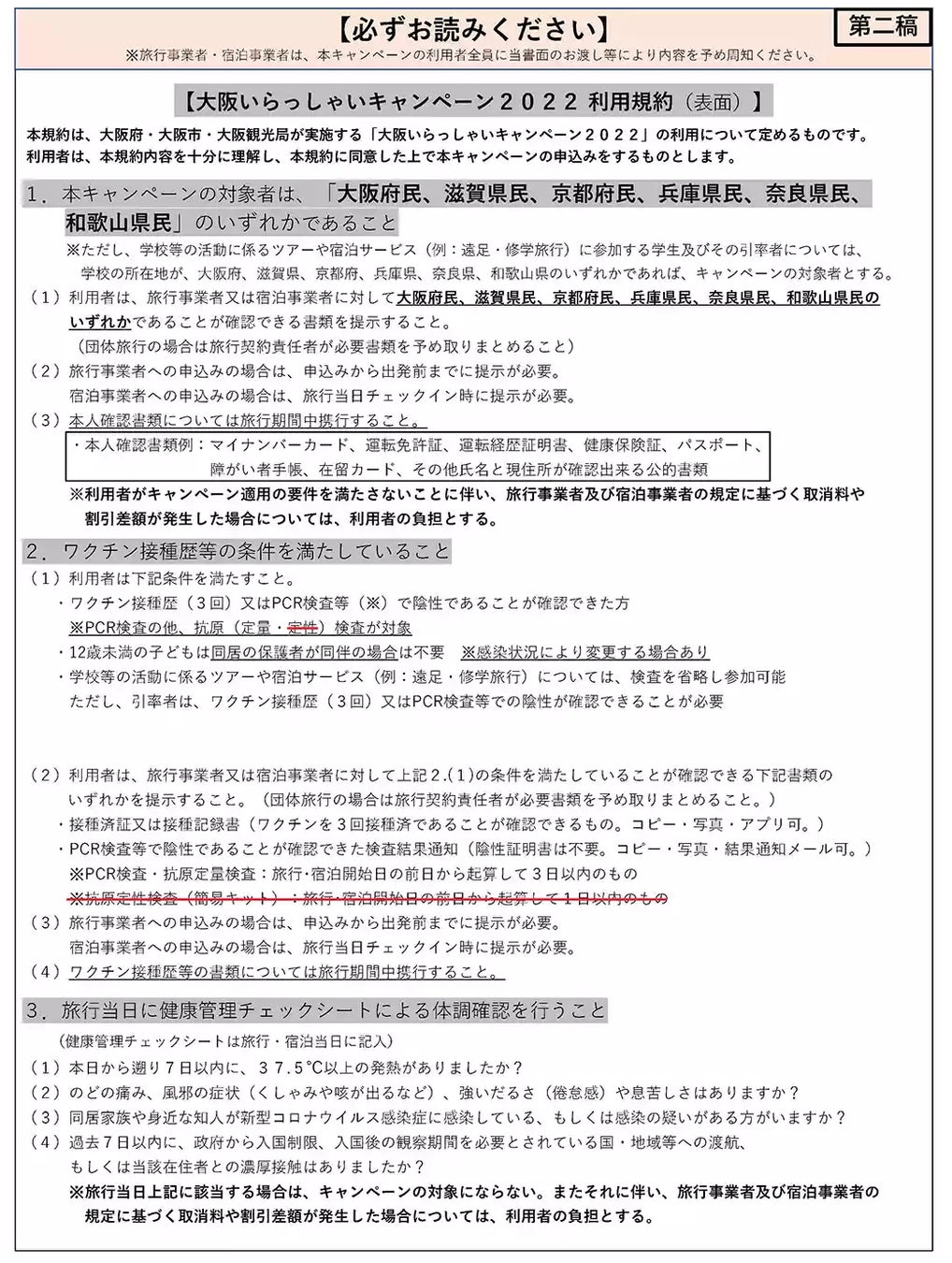
「大阪いらっしゃいキャンペーン」のご利用にあたっては、次の内容を必ず守っていただき、安全・安心なご旅行をお願いします。お約束、ご協力いただけない場合は、「大阪いらっしゃいキャンペーン」をご利用いただけません。 また、不正な手段などによりご利用された場合は、割引支援金の返還を請求することがあります。
・新型コロナウイルス感染状況等によっては本事業を中断・終了・実施条件を変更する場合があります。
・旅行中は「新しい旅のエチケット」や「利用規約」をご確認の上、安心で楽しい旅行をお楽しみください。
・旅行当日は検温をしていただき、発熱している場合や風邪などの症状がある場合は、宿泊施設、保健所の指示に従ってください。
・スマートフォンをお持ちの場合、接触確認アプリCOCOAまたは大阪コロナ追跡システムの利用をお願いします。
・高齢者や若者の団体旅行や大人数の宴会を伴う旅行などは、一般にリスクが高いと考えられています。国・県等からの制限や要請を守っていただき、確実な感染防止対策が講じられていることを前提に適切なご旅行をお願いします。
・居住地確認は同行者も含めて旅行者全員について実施します。運転免許証、健康保険証、マイナンバーカードなど住所のわかるものをご持参いただき、旅行商品の購入時、宿泊施設のチェックイン時にご提示のうえ、所定の様式に住所を記載してください。居住地の不正申告が発覚した場合は、割引支援金の返還を請求することがあります。
・予約成立後、ワクチン接種済証・接種記録書・PCR検査等結果通知書のいずれかを提示いただきます。 ※コピーのFAXまたはメールによる写真添付にてお送りいただきます。
キャンペーンにおけるワクチン接種歴等の確認について
ワクチン接種条件
キャンペーンにおけるワクチン接種歴等の確認について
キャンペーンをご利用の際は、感染防止対策の徹底をお願いします。
ワクチン接種歴(3回)又はPCR検査等で陰性であることが確認できることが条件となります。
キャンペーン対象者
ワクチン接種歴(3回)又はPCR検査等※で陰性であることが確認できた方
※ PCR検査の他、抗原(定量・定性)検査が対象
PCR検査・抗原定量検査:旅行・宿泊開始日の前日から起算して3日以内に陰性であること
抗原定性検査(簡易キット):旅行・宿泊開始日の前日から起算して1日以内に陰性であること
確認のタイミング
旅行出発時
必要書類
接種済証又は接種記録書(コピー、写真・アプリ可)
PCR検査等結果通知(メール等の結果通知、コピー・写真可)
シールを貼ったこの部分を掲示ください。
詳細
参加時にワクチン接種歴(3回)、又はPCR検査等で陰性が確認できた方
12歳未満の子どもは同居の保護者が同伴の場合は不要 ※感染状況により変更する場合あり
学校等の活動に係るツアーや宿泊サービス(例:遠足・修学旅行)については、検査を省略し参加可能
ただし、引率者は、ワクチン接種歴(3回)又はPCR検査等での陰性が確認できることが必要
(留意点)
マイナンバーカード、運転免許証、パスポート、健康保険証等により本人確認を実施します。
会社名
株式会社フォーティーズ
ツアーブランド
FOUR TRIP
所在地
〒538-0044
大阪市鶴見区放出東3-23-20-2F
電話番号
06-6167-7600
旅行業登録番号
大阪府知事登録旅行業 第2-3030号
営業日時
月~金曜10:00~18:00
土曜・日曜・祝日休業
商品詳細はこちら
大阪エリア中華特集日帰りパック
https://4trip.jp/irassyai_chinese/
上記商品以外のお得な情報をお届けする公式LINE追加はこちら
https://lin.ee/JAOTwl0
ランチでは定評ある飲茶バイキングをぜひお試しください。ディナーでは体が温まるシェフ特製薬膳スープをはじめ、新鮮な旬の食材や高級食材を使用したメニューをご用意いたしております。4つの個室があり、お祝い事やビジネスでの会席にご利用いただけます。
店舗名:スイスホテル【中国料理 エンプレスルーム】
住所:〒542-0076 大阪市中央区難波5-1-60
営業時間:ランチ 11:30 – 15:00(L.O. 14:30)
パックスケジュール

1【JR大阪駅桜橋口】
ホテルグランディア大阪・西エントランス前
2【梅田】
ヨドバシカメラ向かい新阪急ホテル西側
3【淀屋橋駅】
地下鉄4番出口付近(土佐堀通沿い)
4【肥後橋】
aloft(旧堂島ホテル前)
5【南森町】
地下鉄南森町2番出口 セブンイレブン前(国道1号線沿い)
6【天満橋】
八軒家浜ホテル大阪キャッスル正面玄関前
7【北浜】
4番出口 KITAHAMA PLAZA前(堺筋沿い)
8【弁天町】
JR弁天町駅南口 高架下コインパーキング付近(国道43号線沿い)
9【西九条】
JR西九条駅西側 阪神電車3番出口付近10【京橋】JR京橋駅南口付近
11【森ノ宮】
JR森ノ宮駅西側 地下鉄6番出口付近(中央大通沿い)
12【鶴橋】
JR鶴橋駅 マツモトキヨシ鶴橋駅前店付近(千日前通沿い)
13【谷町四丁目】
8番出口 APA VILLA HOTEL前(中央大通沿い)
14【堺筋本町】
地下鉄堺筋本町11番出口 EXCELSIOR CAFFE前(中央大通沿い)
15【本町駅】
地下鉄本町駅17番出口付近(中央大通沿い)
16【長堀橋】
地下鉄長堀橋駅2-B ファミリーマート前(堺筋沿い)
17【四ツ橋】
地下鉄四ツ橋駅2番出口なか卯前(四ツ橋筋沿い)
18【四ツ橋本町】
地下鉄四ツ橋線本町駅28番出口中国南方航空前(四ツ橋筋沿い)
19【難波】
地下鉄なんば駅10番出口 洋服の青山前(御堂筋沿い)
20【上本町】
ハイハイタウン北側(千日前通沿い)
21【新今宮】
JR新今宮駅東口 ドン・キホーテ向かい付近
22【天王寺】
JR天王寺駅東口付近
キャンペーンの注意事項
「大阪いらっしゃいキャンペーン」のご利用にあたっては、次の内容を必ず守っていただき、安全・安心なご旅行をお願いします。お約束、ご協力いただけない場合は、「大阪いらっしゃいキャンペーン」をご利用いただけません。 また、不正な手段などによりご利用された場合は、割引支援金の返還を請求することがあります。
・新型コロナウイルス感染状況等によっては本事業を中断・終了・実施条件を変更する場合があります。
・旅行中は「新しい旅のエチケット」や「利用規約」をご確認の上、安心で楽しい旅行をお楽しみください。
・旅行当日は検温をしていただき、発熱している場合や風邪などの症状がある場合は、宿泊施設、保健所の指示に従ってください。
・スマートフォンをお持ちの場合、接触確認アプリCOCOAまたは大阪コロナ追跡システムの利用をお願いします。
・高齢者や若者の団体旅行や大人数の宴会を伴う旅行などは、一般にリスクが高いと考えられています。国・県等からの制限や要請を守っていただき、確実な感染防止対策が講じられていることを前提に適切なご旅行をお願いします。
・居住地確認は同行者も含めて旅行者全員について実施します。運転免許証、健康保険証、マイナンバーカードなど住所のわかるものをご持参いただき、旅行商品の購入時、宿泊施設のチェックイン時にご提示のうえ、所定の様式に住所を記載してください。居住地の不正申告が発覚した場合は、割引支援金の返還を請求することがあります。
・予約成立後、ワクチン接種済証・接種記録書・PCR検査等結果通知書のいずれかを提示いただきます。 ※コピーのFAXまたはメールによる写真添付にてお送りいただきます。
キャンペーンにおけるワクチン接種歴等の確認について
ワクチン接種条件
キャンペーンにおけるワクチン接種歴等の確認について
キャンペーンをご利用の際は、感染防止対策の徹底をお願いします。
ワクチン接種歴(3回)又はPCR検査等で陰性であることが確認できることが条件となります。
キャンペーン対象者
ワクチン接種歴(3回)又はPCR検査等※で陰性であることが確認できた方
※ PCR検査の他、抗原(定量・定性)検査が対象
PCR検査・抗原定量検査:旅行・宿泊開始日の前日から起算して3日以内に陰性であること
抗原定性検査(簡易キット):旅行・宿泊開始日の前日から起算して1日以内に陰性であること
確認のタイミング
旅行出発時
必要書類
接種済証又は接種記録書(コピー、写真・アプリ可)
PCR検査等結果通知(メール等の結果通知、コピー・写真可)
シールを貼ったこの部分を掲示ください。
詳細
参加時にワクチン接種歴(3回)、又はPCR検査等で陰性が確認できた方
12歳未満の子どもは同居の保護者が同伴の場合は不要 ※感染状況により変更する場合あり
学校等の活動に係るツアーや宿泊サービス(例:遠足・修学旅行)については、検査を省略し参加可能
ただし、引率者は、ワクチン接種歴(3回)又はPCR検査等での陰性が確認できることが必要
(留意点)
マイナンバーカード、運転免許証、パスポート、健康保険証等により本人確認を実施します。



会社名
株式会社フォーティーズ
ツアーブランド
FOUR TRIP
所在地
〒538-0044
大阪市鶴見区放出東3-23-20-2F
電話番号
06-6167-7600
旅行業登録番号
大阪府知事登録旅行業 第2-3030号
営業日時
月~金曜10:00~18:00
土曜・日曜・祝日休業
商品詳細はこちら
大阪エリア中華特集日帰りパック
https://4trip.jp/irassyai_chinese/
上記商品以外のお得な情報をお届けする公式LINE追加はこちら
https://lin.ee/JAOTwl0
このプレスリリースには、メディア関係者向けの情報があります
メディアユーザーログイン既に登録済みの方はこちら
メディアユーザー登録を行うと、企業担当者の連絡先や、イベント・記者会見の情報など様々な特記情報を閲覧できます。※内容はプレスリリースにより異なります。
すべての画像
