「iFreeETF ブルームバーグ日本株(除く金融)高配当50指数」設定のお知らせ
ダブルギアリング規制に対応した高配当日本株ETF
大和アセットマネジメント株式会社(代表取締役社長:佐野径、以下「当社」)は、「iFreeETF ブルームバーグ日本株(除く金融)高配当50指数」(証券コード:566A、以下「当ETF」)を新たに設定し、東京証券取引所に上場いたします。設定と運用開始は2026年5月1日、東京証券取引所への上場は2026年5月7日の予定です。
当ETFは、2025年4月に上場した「iFreeETF ブルームバーグ日本株高配当50指数」をベースに、銘柄選定対象から金融業を除いた、日本株式で構成される指数への連動をめざすETFです。
連動対象である「ブルームバーグ日本株(除く金融)高配当50指数(配当込み)」は、財務健全性を保ちつつ予想配当利回りの高い銘柄で構成された指数であり、銘柄選定に複数のアナリストによる最新の予想配当データを活用し、年4回均等ウェイトでのリバランスを実施します。
機関投資家の皆さまにおいては、ダブルギアリング規制への対応の一助として、また個人投資家の皆さまにも、配当利回りに着目した株式投資の選択肢の一つとなり得る銘柄です。
なお、先行する「iFreeETF ブルームバーグ日本株高配当50指数」は純資産総額が500億円に到達しており(2026年3月末時点)、多くの投資家の皆さまにご利用いただいております。
今後も投資家の皆さまの資産形成ニーズに資する様々な商品を提供してまいりますので、「iFreeETF」をご愛顧賜りますようお願い申し上げます。
iFreeETFブルームバーグ日本株(除く金融)高配当50指数
追加型投信/国内/株式/ETF/インデックス型
※お申込みの際は、必ず「投資信託説明書(交付目論見書)」をご覧ください。
ファンドの目的・特色



追加的記載事項

投資リスク



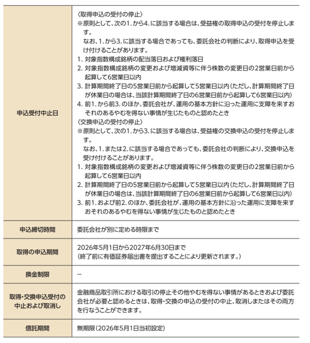
手続・手数料等






その他
詳しくは、「有価証券届出書」をご覧ください。
また、「投資信託説明書(交付目論見書)」公表後は当該交付目論見書も併せてご覧ください。

当資料のお取扱いにおけるご注意
-
当資料は、ETFに関する情報提供を目的としたもので、勧誘を目的としたものではありません。
-
ETFのお申込みにあたっては「投資信託説明書(交付目論見書)」の内容を必ずご確認のうえ、ご自身でご判断ください。
-
ETFを金融商品取引所で売買される場合には、委託会社作成の投資信託説明書(交付目論見書)は交付されません。売買をお申込みになる証券会社に、当該取引の内容についてご確認ください。
-
株式または金銭の拠出により当ファンドの取得(応募、追加設定)をご希望の場合には投資信託説明書(交付目論見書)を販売会社(指定参加者)よりお渡しいたしますので、必ず内容をご確認ください。
-
投資信託は値動きのある有価証券等に投資しますので、基準価額は大きく変動します。したがって、投資元本が保証されているものではありません。信託財産に生じた利益および損失はすべて投資者に帰属します。投資信託は預貯金とは異なります。
-
投資信託は預金や保険契約とは異なり、預金保険機構・保険契約者保護機構の保護の対象ではありません。証券会社以外でご購入いただいた投資信託は投資者保護基金の対象ではありません。
-
分配金額は収益分配方針に基づいて委託会社が決定します。あらかじめ一定の額の分配をお約束するものではありません。分配金が支払われない場合もあります。
-
当資料は信頼できると考えられる情報源から作成しておりますが、その正確性・完全性を保証するものではありません。運用実績などの記載内容は過去の実績であり、将来の成果を示唆・保証するものではありません。記載する指数・統計資料等の知的所有権、その他一切の権利はその発行者および許諾者に帰属します。また、税金、手数料等を考慮しておりませんので、投資者の皆さまの実質的な投資成果を示すものではありません。記載内容は資料作成時点のものであり、予告なく変更されることがあります。
-
当資料中で個別企業名が記載されている場合、あくまでも参考のために掲載したものであり、各企業の推奨を目的とするものではありません。

このプレスリリースには、メディア関係者向けの情報があります
メディアユーザー登録を行うと、企業担当者の連絡先や、イベント・記者会見の情報など様々な特記情報を閲覧できます。※内容はプレスリリースにより異なります。
すべての画像
- 種類
- 商品サービス
- ビジネスカテゴリ
- 証券・FX・投資信託
- ダウンロード
