国土交通省 「地域公共交通確保維持改善事業費補助金(自動運転社会実装推進事業)」における25地域参画のお知らせ~自動運転レベル4の実現と持続可能性な移動サービスに向けて~
アイサンテクノロジー株式会社(本社:愛知県名古屋市、代表取締役社長:加藤 淳)および、A-Drive株式会社(本社:神奈川県横浜市、代表取締役社長:岡部 定勝 )は、自動運転技術を用いて地域課題の解決を目指すことを目的とした、国土交通省 「地域公共交通確保維持改善事業費補助金(自動運転社会実装推進事業)」に各地域の地方公共団体が応募し採択された25地域で参画していくことになりましたのでお知らせします。
昨年度の実績や経験を活かして、調査業務から大型バスの自動運転実証まで幅広く取り込む事で、レベル4の「自動運転技術」の実現により一層貢献できるよう、行政、企業、研究者、地域住民の方々と協力し、交通と地域のくらしを一体として捉え、その維持・活性化に取り組み、持続可能な社会活動を創造することを目指します。
国土交通省 「地域公共交通確保維持改善事業費補助金(自動運転社会実装推進事業)」とは?
自動運転技術を活用した持続可能な移動サービスを構築することを目的として、地方公共団体等が行うバスサービス等の自動運転化に係る事業の経費を国土交通省が補助するものです。募集主体である地方公共団体に対し「将来的なレベル4自動運転技術を提供することが見込まれる事業者の参画」、「将来的な持続可能性を踏まえた収支計画の策定」、「地域住民や関係機関に対して、走行特性・安全性について理解促進が図られていること」等の要件を設けた上で、当該領域の有識者で構成する審査委員会により、経営面、技術面、社会的受容性面などの観点から審査が行われ、要件に適合している提案として採択されました。
【報道発表資料】
2024年4月5日 国土交通省
地域公共交通確保維持改善事業費補助金(自動運転社会実装推進事業)の公募開始について
https://www.mlit.go.jp/report/press/jidosha07_hh_000485.html
2024年7月5日 国土交通省
地域公共交通確保維持改善事業費補助金(自動運転社会実装推進事業)の公募結果について
https://www.mlit.go.jp/report/press/jidosha07_hh_000510.html
別紙
https://www.mlit.go.jp/report/press/content/001752439.pdf
自動運転社会実装推進事業の背景
自動車産業はグローバルな環境下においてCASE(Connected、Autonomous、Shared&Services、Electric)、カーボンニュートラルといった大きな波に直面しています。今後、自動車の作り方、売り方、使い方が大きく変わる可能性があり、日本の自動車産業も適応していくことが求められています。
国内においては少子高齢化、人口減少が進む中で、旅客や貨物の輸送ではドライバーの高齢化、人手不足が深刻化しサービスの維持が困難な地域も出てきています。そのため、公共交通が整備されていない地域では、高齢ドライバーの操作ミスによる悲惨な交通事故の発生や、自家用車で移動できない高齢者の増加などの課題が深刻化していく可能性があります。また、中山間地域などの条件不利地域では、人口減少や高齢化が都市に先がけて急速に進行しており、生活サービス、交通手段などの面でさまざまな課題を抱えています。
そのような中、2020年度にレベル3自動運転について社会実装を実現し、レベル4に向けても政府目標として地域限定型の無人自動運転移動サービスを2025年度目途に50カ所程度、2027年度までに100カ所以上で実現して全国に展開・実装するとともに、多様なサービスに展開できる事業モデルやインフラ・制度を構築するというマイルストーンが定められ、無人自動運転サービスの実現に向けたステップが着実に進展しています。
本事業は、地域づくりの一環として行うバスサービスなどの自動運転化に伴う経費に対して、地方公共団体・地方公共団体を代表とするコンソーシアムなどが、その費用負担を軽減するため、当該経費の一部を助成する事業等に要する経費を補助し、経営面、技術面、社会的受容性等の取り組みを推進することで、自動運転技術を活用した持続可能な移動サービスを構築することを目的とします。
(参考文献)
【報道発表資料】2024年4月5日 PwCコンサルティング合同会社
国土交通省 「地域公共交通確保維持改善事業費補助金(自動運転社会実装推進事業)」における補助事業者の公募開始について
https://www.pwc.com/jp/ja/news-room/autonomous-car-implementation2404.html
より2024年7月2日閲覧の内容を引用抜粋
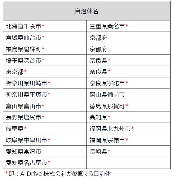
参画予定地域について

【報道発表資料】2024年7月5日 PwCコンサルティング合同会社
国土交通省 「地域公共交通確保維持改善事業費補助金(自動運転社会実装推進事業)」における公募結果の公表について
https://www.pwc.com/jp/ja/news-room/autonomous-car-investigation2407.html
を基に自治体名を記載
アイサンテクノロジー株式会社およびA-Drive株式会社は、今後も昨年度、今年度実証の知見を踏まえ、レベル4の実現と定時運行の取り組みを進めてまいります。
【本プレスリリースに関するお問い合わせ先】

| 
 アイサンテクノロジー株式会社 モビリティ・DXビジネスグループ TEL:052-950-7500 E-Mail :atam@at45.aisantec.jp  | 
 A-Drive株式会社 営業部 E-Mail : contact@a-drive.jp  | 
すべての画像
