障害者手帳完全攻略ガイドを無料配布中〜メリット・注意点・申請方法を徹底解説〜不安を解消!【完全保存版/無料】
障害者手帳に対する「不安」や「誤解」を解消しませんか?就労移行支援事業所を運営するキズキビジネスカレッジ(KBC)が、障害者手帳について徹底解説したガイドを公開しました。

就労移行支援事業所・キズキビジネスカレッジ(KBC)は、障害者手帳を取得するかどうかを悩んでいる方に向けて、「障害者手帳完全攻略ガイド」の無料配布を開始いたしました。
障害者手帳の基本からメリット、注意点、申請方法までを、わかりやすく丁寧に解説しています。
加えて、障害者手帳の取得について検討している方に多い悩みを集めた「よくある悩みQ&A」も紹介しています。
本資料は、以下のフォームからお申し込みいただけます。自動返信メールからダウンロードください。
▼無料のダウンロードはこちらから▼
自分の特性に合った仕事を見つけませんか?
-
「障害者手帳を取得すると、将来に影響が出るのでは…」
-
「周囲の目が気になる…」
このような、障害者手帳の取得に関する誤解や不安から、取得したいと思っていても諦める方は少なくありません。
また、障害者手帳についての情報は、インターネット上でも断片的で内容が複雑なため、「難しそう…」というイメージから取得できないでいる方もいらっしゃいます。
しかし、障害者手帳は、必要な支援を受けてより自分らしく生きるための公的な制度であり、さまざまなメリットがあります。
本資料では、障害者手帳の取得を検討する際の「よくある質問」をQ&A形式で紹介。また、申請方法についてもわかりやすく丁寧に解説しています。
そのため、ぜひ本資料で「正確な制度の知識」や「申請方法」を知り、障害者手帳取得に関する不安や悩みを解消しましょう。
▼このマニュアルで丸わかり!DLこちら▼
本資料の内容
-
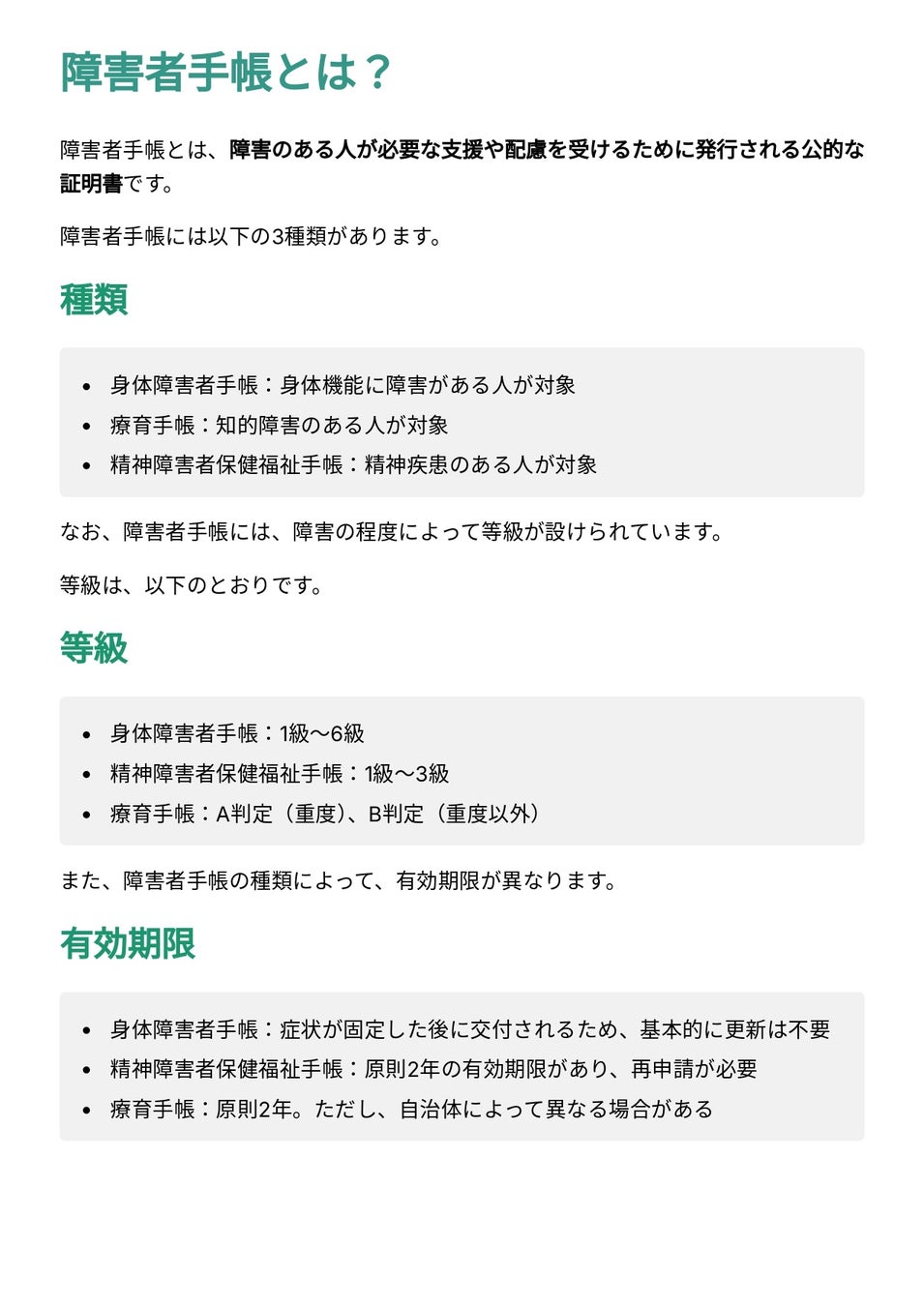
障害者手帳とは?(手帳の種類、等級、有効期限)
-
6つのメリット(医療費の負担軽減、公共料金の割引など)
-
3つの注意点(手続きや更新、交付までの期間など)
-
申請手続きの流れ
-
よくある悩みへのQ&A



こんな方におすすめ!
-
障害者手帳を取得するか判断するための情報を得たい方
-
障害者手帳の取得方法がわからず困っている方
-
精神・発達障害や身体障害などがある方
-
障害に関する制度の情報収集を始めたばかりの方
-
働き方や将来に不安を感じている方
-
ご家族や支援者として正しい知識を持ちたい方
資料の入手方法
本資料は、以下のリンクから無料でダウンロードいただけます。
▼フォーム入力1分!無料DLはこちら▼

また、キズキビジネスカレッジ(KBC)では、障害者手帳の取得するか悩んでいる方、申請方法に不安を感じている方に向けて、障害者手帳の概要や申請する流れ・手続き、取得するメリットや注意点について解説したコラムを公開しています。
ぜひ、本資料と併せてご活用ください!
障害者手帳を取得する6つのメリット 種類や申請する流れを解説
https://kizuki-corp.com/kbc/column/disability-certificate-merit/
ダウンロードの流れ
-
リンクから申し込みフォームにアクセス
-
簡単なフォームに入力
-
送信後、自動返信メールでダウンロードURLを受け取り
-
URLから資料を取得!
補足
※本資料の無断転載・配布などはお控えください。
※自動返信メールが届かない場合は、迷惑メールフォルダをご確認ください。
※迷惑メールにも届かない場合は、お申し込み完了画面に記載の連絡先までお問い合わせください。
※本件についてのお問い合わせは、メール(service@kizuki.or.jp)にてお願いします。
自分らしく生きる第一歩をサポートします
さまざまな誤解や周りの視線などが気になることで、障害者手帳の取得を断念する方は少なくありません。
しかし、障害者手帳は、必要な支援を受けてより自分らしく生きるための制度です。また、さまざまなメリットがあり、日々の不安や悩みを軽減することにつながります。
この「ガイドブック」が、障害者手帳を取得するかを悩んでいる方の 「自分らしく生きる第一歩」 になることを願っています。
株式会社キズキについて
◆各種事業について
「何度でもやり直せる社会をつくる」というビジョンを持つキズキでは、その実現のために、様々な「困難」を経験した方向けに、様々な事業を展開中です。
本社所在地:東京都渋谷区千駄ヶ谷5-29-7 ドルミ御苑202号
会社設立日:2015年7月13日
代表:安田祐輔(代表取締役社長)
従業員数:役員3名、正社員:123名、契約社員・アルバイト:1,256名(2025年2月)
株式会社キズキウェブサイト:https://kizuki-corp.com/
○キズキビジネスカレッジ(KBC)(就労支援事業)
東京都、神奈川県、大阪府、兵庫県にて、就労移行支援事業所「キズキビジネスカレッジ」を運営。
うつ病などの精神疾患や発達障害のために退職した方、また、それらの疾患や障がいのために就労できずにいる方などのために、「一人ひとりに適した就職」のための支援を実施。
ズキビジネスカレッジ(KBC)ウェブサイト:https://kizuki-corp.com/kbc/
○キズキ共育塾(学習支援事業)
一人ひとりの困りごとに寄り添い、自分に合った学び方を見つけていくことをコンセプトにした学習塾。不登校や中退をはじめ、人間関係の不安、体調の心配、学習への苦手意識など、お受けするご相談の種類は多岐に渡る。埼玉県、東京都、神奈川県、愛知県、京都府、大阪府、兵庫県に、全16校舎(2025年3月)。オンライン授業は全国対応。
キズキ共育塾ウェブサイト:https://kizuki.or.jp/
○キズキ家学(学習支援事業)
「家庭教師キズキ家学」を運営。不登校やひきこもりの方々のために、関東・関西で、勉強のみならずカウンセリングや外出同行も含めた支援を実施。
キズキ家学ウェブサイト:https://tokyo-yagaku.jp/
○公民連携事業
全国各地の自治体から委託を受けて、低所得世帯の子どもたちの学習支援などを実施(東京都足立区・渋谷区・八王子市、大阪府吹田市、大阪市大正区・住吉区、兵庫県西宮市、愛知県名古屋市など。(2025年1月現在、累計で42自治体等から48案件を受託)。
○不登校オンライン(メディア事業)
不登校のお子さんがいる保護者の方向けのwebメディア。不登校にまつわる保護者さんの体験談、お子さんの気持ち、著名人のインタビュー、不登校からの勉強法などの記事を掲載。「地に足のついた確かな情報」でお悩みに寄り添い、 「次の一歩」に進むための方法を紹介しています。
不登校オンラインウェブサイト:https://futoko-online.jp/
○親コミュ(メディア事業)
不登校のお子さんがいる保護者さまのためのオンラインコミュニティ。
「不登校が特別ではない環境」で、チャットを通じて、不登校の親同士で、悩みを解決し合ったり、雑談したりできます。また、有識者を招いたオンライン講演会も提供しています。
親コミュウェブサイト:https://kizuki.or.jp/oya-community-lp/
今後もキズキは、創業から11年間での1万2千人を超える方々への相談・支援経験を活かし、既存事業の発展及び新規事業の積極的展開を通じ、様々な理由でつまづいた方々が「何度でもやり直せる社会」の実現に向けて邁進いたします。
このプレスリリースには、メディア関係者向けの情報があります
メディアユーザー登録を行うと、企業担当者の連絡先や、イベント・記者会見の情報など様々な特記情報を閲覧できます。※内容はプレスリリースにより異なります。
すべての画像
