CTデータ可視化ソリューション「VGSTUDIO MAX, VGSTUDIO, VGMETROLOGY, VGinLINE, myVGL」の最新版が、2024年12月20日(金)にリリース!
マルチパーツスキャン分割や肉厚解析など、益々高機能に改良

株式会社システムクリエイト(本社:大阪府東大阪市荒本新町、代表:川上正義)は、HEXAGONグループのボリュームグラフィックス社製、CTデータ可視化ソリューション VGSTUDIO MAX, VGSTUDIO, VGMETROLOGY, VGinLINE, myVGL の最新版(2024.4)が12月20日にリリースされた事をご紹介します。
本バージョンでは、解析機能やレポート・トレーサビリティ、ROI関連の機能や操作性が大幅に改良されており、更に付加価値の高いデータ作成が可能です。
新機能のハイライト
(1)マルチパーツスキャンの分割
この直感的に使える機能は、複数のパーツが一緒にスキャンされるケース向けに特別設計されており、ユーザーはオリジナルボリュームデータを個別のボリュームオブジェクトに簡単に分割できます。このツールはワークフローを簡素化するだけでなく、強力なセグメンテーション、名前付け、データ削減方法のオプションを提供します。また、パーツの欠落を検出し、分離されたオブジェクトごとに固有のプロジェクトファイルを生成するビルトイン機能によって、自動化がかつてないほど簡単になりました。(この機能はVGSTUDIO MAX、VGinLINEで提供されます。)


(2)肉厚解析の相対偏差
この革新的な機能によって、パーセンテージ値を使い相対偏差を評価、解析範囲を広げることができます。絶対肉厚、絶対偏差、設計値からの相対偏差など、あらゆる範囲の値でコンポーネントの安定性への包括的なインサイトを得られます。カラーオーバーレイ、ヒストグラム、許容値、個別の注釈などの機能で簡単に相対偏差を解析できます。(この機能はVGSTUDIO MAX、VGMETROLOGYで提供されます。)
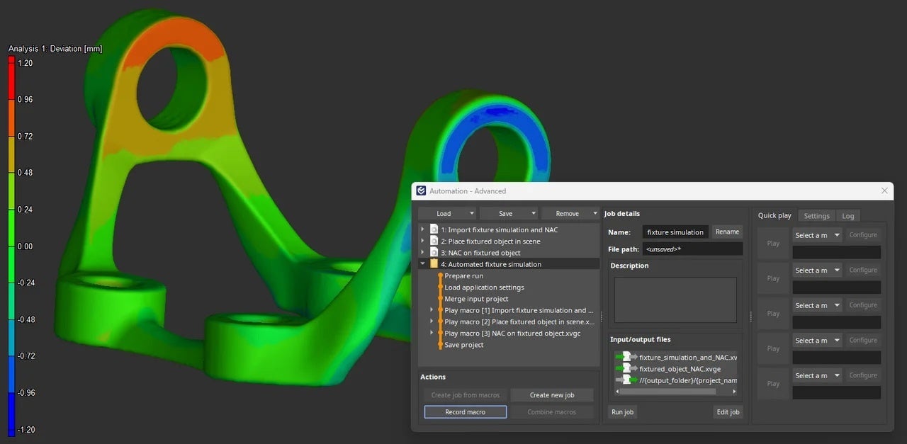
(3)自動化されたワークフローでフィクスチャーシミュレーションを使う
フィクスチャーシミュレーションに必要な解析を実施し、必要なマクロを記録して、そのマクロをジョブに組み合わせ、VGinLINEで実行できるような機能が提供されます。(この機能はVGSTUDIO MAX、VGinLINEで提供されます。)


(4)OCR解析
OCR解析は、VGSTUDIO MAXでテキスト認識を実施する為、下記2つのアプローチがあります。
・幾何要素ベースのROIを使ってOCR解析を実施
する
・手動定義したROIを使ってOCR解析を実施する
(この機能はVGSTUDIO MAXで提供されます。)
(5) 相対肉厚結果のQ-DAS書き出し
Q-DAS形式で公差相対肉厚結果をシームレスに書き出すことで、データ解析を向上させます。Q-DAS製品ファミリーとの優れた互換性と統合を実感してください。
(この機能はVGSTUDIO MAX、VGMETROLOGY、VGinLINEで提供されます。)
(6) 矩形3Dと楕円3DのROI作成
"矩形3D"と"楕円3D"のROI作成機能で、全く新しいインタラクティブな関心領域(ROI)の作成を体験できます。使いやすい機能により、3Dビューで単純プリミティブ(矩形や楕円)を使い、ボリュームROIを作成できます。ポリライン3Dと似ていますが、ポリラインの複雑さが排除され、クリックアンドドラッグだけでROIを完成できます。
(この機能はVGSTUDIO MAX、VGMETROLOGY、で提供されます。)
(7)明示的なROIのリサンプル
関心領域(ROI)を移動または回転させたり、別のオブジェクトからコピーする場合、マスクが親ボリュームのボクセルグリッドにアライメントされないことがあります。この役立つ機能により、シーンツリーまたはオブジェクトのプロパティでステータスを一目で確認できるようになります。ワンクリックでROIをアライメントさせることができ、アクションも自動化のシナリオ向けに記録できます。
(この機能はVGSTUDIO MAX、VGMETROLOGY、VGinLINEで提供されます。)

システムクリエイトについて
■会社名:株式会社システムクリエイト
■代表者:代表取締役 川上 正義
■設 立:1992年6月19日
■本社所在地:大阪府東大阪市荒本新町1-20
■TEL:06-6618-8555
■FAX:06-6618-8566
■事業内容:3Dデジタルツール導入支援・販売・サポート
・ソフトウェア(CAD/CAM・IoTツール・解析)
・3Dプリンター / 3Dスキャナー
・工作機械
(マシニングセンタ・NC旋盤・レーザ加工機・その他)
・3D技術代行サービス
すべての画像
- 種類
- 商品サービス
- ビジネスカテゴリ
- パソコンソフトウェアカメラ
- ダウンロード
