住宅ローン取扱額9兆円突破のお知らせ
また、銀行代理業者が運営する店舗は、「ローンプラザ」や「フラットプラザ」をはじめ全国に100拠点以上展開しており、お近くの店舗で対面でのご相談が可能となっております。
住信SBIネット銀行はこれからも、より多くのお客さまにご満足いただけるよう、サービスの拡充に努めてまいります。

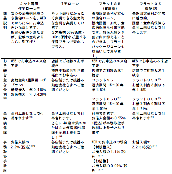
≪住信SBIネット銀行の住宅ローン商品ラインナップ≫

【各商品の詳細はこちら】
◆ネット専用住宅ローン
お申込みについては、WEBサイトの「ネット専用住宅ローン」のページをご覧ください。
https://www.netbk.co.jp/contents/lineup/home-loan/net/
◆住宅ローン
各ローンプラザまたは提携不動産会社経由でお申込みください。
https://www.netbk.co.jp/contents/lineup/home-loan/shop/
提携不動産会社は提携住宅ローン制度ページをご覧ください。
https://www.netbk.co.jp/contents/lineup/home-loan/teikei/
◆フラット35
お申込みについては、WEBサイトの「フラット35」のページをご覧ください。
https://www.netbk.co.jp/contents/lineup/home-loan/flat35/
※1 取扱額とは、住信SBIネット銀行が販売する住宅ローン、住信SBIネット銀行が三井住友信託銀行株式会社(以下「三井住友信託銀行」という)の銀行代理業者として販売する住宅ローン(「ネット専用住宅ローン」)、「フラット35(買取型)」、「フラット35(保証型)」各融資実行額の合計です。
※2 「スゴ団信」は、住信SBIネット銀行の住宅ローンを対象としたサービスです。(住信SBIネット銀行が三井住友信託銀行の銀行代理業者として販売する住宅ローン(「ネット専用住宅ローン」)、「フラット35(買取型)」、「フラット35(保証型)」「フラットパッケージローン」は対象外となります。)
https://www.netbk.co.jp/contents/lineup/home-loan/danshin/
※3 「土地先行プラン(2回に分けて融資)」の対象は、住信SBIネット銀行が販売する住宅ローンです。(住信SBIネット銀行が三井住友信託銀行の銀行代理業者として販売する住宅ローン(「ネット専用住宅ローン」)、「フラット35(買取型)」、「フラット35(保証型)」「フラットパッケージローン」は対象外となります。)
https://www.netbk.co.jp/contents/lineup/home-loan/tochisenko/
※4 MG保証付「住宅ローンプラス」は資金使途に他金融機関等のおまとめ資金(事業性資金は除く)を含むことができる商品です。(「ネット専用住宅ローン」、「フラット35(買取型)」、「フラット35(保証型)」、「フラットパッケージローン」は対象外となります。)
※5 「ネット専用住宅ローン」は三井住友信託銀行の商品であり、住信SBIネット銀行が三井住友信託銀行の銀行代理業者として販売する専用商品です(三井住友信託銀行の窓口およびホームページではお取扱いしておりません)。このため、「ネット専用住宅ローン」のご契約(金銭消費貸借契約)は三井住友信託銀行との契約となりますが、「ネット専用住宅ローン」に関するお申込み・お問合せ等の各種お手続きは住信SBIネット銀行が受付いたします。
※6 記載の金利は2023年3月のお借入金利(年率)であり、金利は毎月見直します。また、実際の適用金利はお申込時ではなく、お借入日の金利が適用されます。このため、お申込時の金利と異なる場合があります。
※7 フラット35Sは当初引下げ期間の金利です。お借換えにはご利用いただけません。
※8 保険料は三井住友信託銀行が負担いたします。引受保険会社は団体信用生命保険はカーディフ生命保険株式会社、就業不能保険はカーディフ損害保険株式会社となります。
※9 保険料は住信SBIネット銀行が負担いたします。引受保険会社はSBI生命保険株式会社となります。
※10 記載の事務取扱手数料率は消費税込の価格であり、実際にお借入される時点の消費税率が適用されます。
フラット35については、最低事務取扱手数料が110,000円(税込)となります。
住信SBIネット銀行は、お客さま中心主義のもと最先端のテクノロジーを活用することで
金融サービスを変革し、社会をより快適で便利なものに変えていくことを目指してまいります。
以上
このプレスリリースには、メディア関係者向けの情報があります
メディアユーザー登録を行うと、企業担当者の連絡先や、イベント・記者会見の情報など様々な特記情報を閲覧できます。※内容はプレスリリースにより異なります。
すべての画像
- 種類
- 商品サービス
- ビジネスカテゴリ
- 銀行・信用金庫・信用組合
- ダウンロード
