転職ドラフト、対話型AIでレジュメを作成する機能の正式版をリリース。ユーザーの意見を反映し、編集機能や視認性を強化。
株式会社リブセンス(本社:東京都港区、代表取締役社長:村上太一、証券コード:6054)が運営する『転職ドラフト』(URL:https://job-draft.jp/)は、2026年1月26日(月)に対話型AIでレジュメ作成を行う「プロジェクト経験作成サポート」機能の正式版をリリースしました。本機能は2025年11月のプレビュー版公開後のキャンペーンやイベントを通じて収集したユーザーフィードバックを「ユーザーの声がプロダクトを育てる」という思想のもと、より実用性を高めた形で実装したものです。

■「プロジェクト経験作成サポート」追加機能詳細
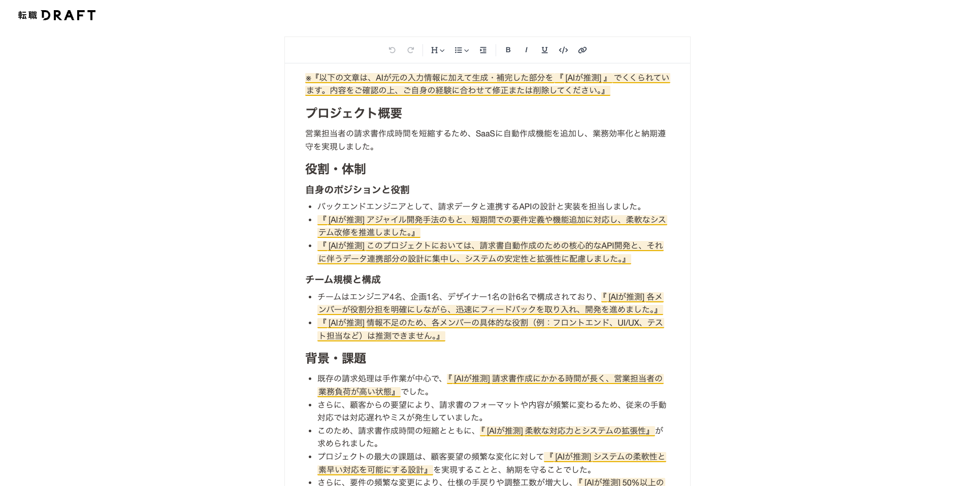
1.AI生成箇所のハイライト

「AIが補完した箇所のチェックや修正に手間がかかる」というユーザーからのフィードバックに基づき、AIが生成・補完した箇所を視覚的に目立たせる機能を強化しました。ユーザーは文章全体からチェック・修正すべき箇所を即座に把握することが可能になり、AIによる不完全な部分の編集および削除作業をスムーズに行えるよう調整しています。
2.反映前編集機能
プレビュー版では、AIが生成した文章への直接編集はレジュメへの反映を行った後のみとなっていましたが、「生成されたタイミングで文章を修正したい」との要望を受け、反映以前のプレビュー画面にて直接編集・削除ができるようにしました。
■ 転職ドラフトREPORTにて本機能の活用法を公開
本機能は転職ドラフトに会員登録をする際、AIがチャット形式で提示される6つの質問項目に回答するだけで、業務プロジェクト内での「自身の役割」や「具体的な取り組み内容」を企業に魅力が伝わる内容として整理し、レジュメ作成を省力化するものです。
転職ドラフトは、「どの程度の情報を入力すれば、最適なアウトプットが得られるのか」や「これくらいの入力粒度であれば、このようなレジュメが生成される」といった具体例を提示しながら、実際の活用イメージや本機能を「使いこなす」ためのヒントを転職ドラフトREPORT(https://job-draft.jp/articles)で順次公開してまいります。
■ 『転職ドラフト』について(URL:https://job-draft.jp/)

『転職ドラフト』は、「年収も実力も磨ける仕事」に出会える、ITエンジニア限定の転職サービスです。企業から直接指名がもらえる「転職ドラフトスカウト」、ITエンジニアキャリアのプロに相談できる「転職ドラフトエージェント」、ITエンジニアの人生の“選択”にフォーカスしたインタビューメディア『LIFE DRAFT』の運営などを通して、ITエンジニアのキャリア形成を包括的に支援しています。
■ 株式会社リブセンスについて(URL:https://www.livesense.co.jp/)

株式会社リブセンスは、「あたりまえを、発明しよう。」をコーポレートビジョンに掲げ、『マッハバイト』『転職会議』『転職ドラフト』『batonn(バトン)』『IESHIL(イエシル)』などのサービスを展開しています。新しい“あたりまえ”の発明を通じて、より多くのお客様に、そして広く社会に必要とされる企業を目指しています。
・所在地 東京都港区海岸1-7-1 東京ポートシティ竹芝10F
・設立 2006年2月8日
・資本金 237百万円
・代表者 代表取締役社長 村上太一
・事業内容 インターネットメディア運営事業
このプレスリリースには、メディア関係者向けの情報があります
メディアユーザー登録を行うと、企業担当者の連絡先や、イベント・記者会見の情報など様々な特記情報を閲覧できます。※内容はプレスリリースにより異なります。
すべての画像
