~ 障がいを持つ方のeスポーツを通した社会参加をサポートする ~「地域ゲームアクセシビリティ資源調査 報告書」掲載のお知らせ
一般社団法人日本eスポーツ協会(会長:早川英樹 以下、JESU)は、「地域ゲームアクセシビリティ 資源調査 報告書」を公開したことをお知らせします。
ビデオゲームを使った対戦をスポーツ競技として捉えるeスポーツは、ゲーム機やPC、スマートフォンを用いて行うため、年齢や性別、身体的なハンデキャップなどを超えて、誰もが一緒に競技を楽しめることが大きな特徴と言われています。
JESUは2024年度から、公益財団法人日本財団からの助成を受け、障がいを持つ方のeスポーツを通した社会参加について人材育成と啓発活動に取り組みを行っており、支援者入門セミナーやガイドブックの制作などを進めてきました。
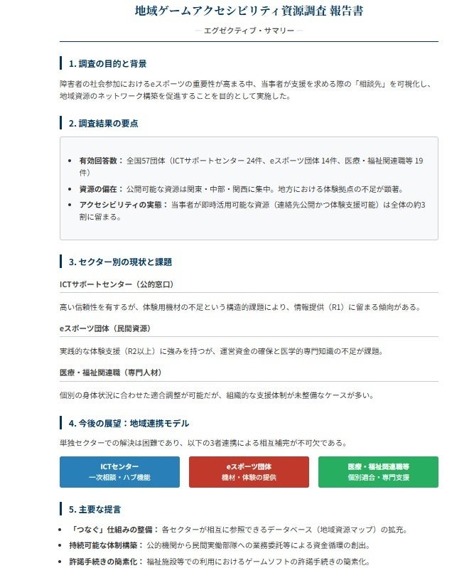
この度、障がい者の社会参加におけるeスポーツの重要性が高まる中、当事者が支援を求める際の「相談先」を可視化し、地域資源のネットワーク構築を促進することを目的として、全国のICTサポートセンターやeスポーツ団体、医療・福祉関連職等を対象に地域ゲームアクセシビリティ資源調査を実施しました。また、本調査をもとに制作した地域ゲームアクセシビリティ資源マップに併せて、同マップの活用方法を解説するガイダンス動画を公開しましたので、eスポーツに関心をお持ちの障がい当事者の方はもちろん、障がいを持つ方のサポートに携わっている方は、ぜひご覧ください。
JESU公式サイト > 普及活動 > 地域資源のネットワーク構築を促進
https://jesu.or.jp/contents/investigation-report/
<地域ゲームアクセシビリティ資源調査>
・調査期間:令和7年9月~12月
・調査対象:全国のICTサポートセンターやeスポーツ団体、医療・福祉関連職等
<地域ゲームアクセシビリティ資源調査報告書>


<地域ゲームアクセシビリティ資源マップ>

<eスポーツを始めたい あなたへ ― 地域資源マップ活用ガイド>


JESUは今後も、日本におけるeスポーツの振興を通して国民の競技力の向上及びスポーツ精神の普及を目指し、これをもって国民の健康とともに、社会・経済の発展に寄与することを目的として活動していきます。
◆関連情報
「はじめよう!eスポーツ支援」ウェブサイト (公益財団法人日本財団)
一般社団法人ユニバーサルeスポーツネットワーク 公式ウェブサイト
日本eスポーツ協会(JESU)について
一般社団法人日本eスポーツ協会は、日本国内のeスポーツの普及と発展、そしてeスポーツの振興を目的に国民、とりわけ青少年の競技力の向上及びスポーツ精神の普及を目指しています。eスポーツの認知向上とeスポーツ選手の活躍の場の更なる拡大を目指し、競技タイトルの公認や選手のプロライセンス発行、そしてアジア競技大会をはじめとした国際的なeスポーツ大会への選手の派遣など様々な取り組みを行っています。また、以下のスポンサー企業や団体の支援を受け、国内のeスポーツ産業の発展に努めています。(2025年8月より、「日本eスポーツ連合」から「日本eスポーツ協会」へ団体名称を変更しました)
JESUオフィシャルスポンサー: 株式会社マウスコンピューター、興和株式会社、TOPPAN株式会社、めぐりズム
JESUオフィシャルサプライヤー: メンズビオレ、 ミズノ
活動助成: 一般財団法人上月財団 公益財団法人ミズノスポーツ振興財団
協力: 一般社団法人コンピュータエンターテインメント協会(CESA)
一般社団法人日本オンラインゲーム協会(JOGA)
後援: 一般社団法人日本アミューズメント産業協会(JAIA)
一般社団法人デジタルメディア協会(AMD)
このプレスリリースには、メディア関係者向けの情報があります
メディアユーザー登録を行うと、企業担当者の連絡先や、イベント・記者会見の情報など様々な特記情報を閲覧できます。※内容はプレスリリースにより異なります。
すべての画像
- 種類
- 調査レポート
- ビジネスカテゴリ
- スポーツ福祉・介護・リハビリ
- ダウンロード
