3次元設計データ作成・編集ツール「GrandBase Version1.2.0」販売開始のお知らせ
アイサンテクノロジー株式会社(本社:愛知県名古屋市、代表取締役社長:加藤 淳)は、この度、3次元設計データ作成・編集ツール「GrandBase Version1.2.0」の販売を開始しましたので、下記の通りお知らせいたします。
1.販売開始 2025年11月4日
2.製品名 GrandBase Version1.2.0(グランドベース バージョンイチテンニテンゼロ)
3.標準価格 792,000円(税込価格)
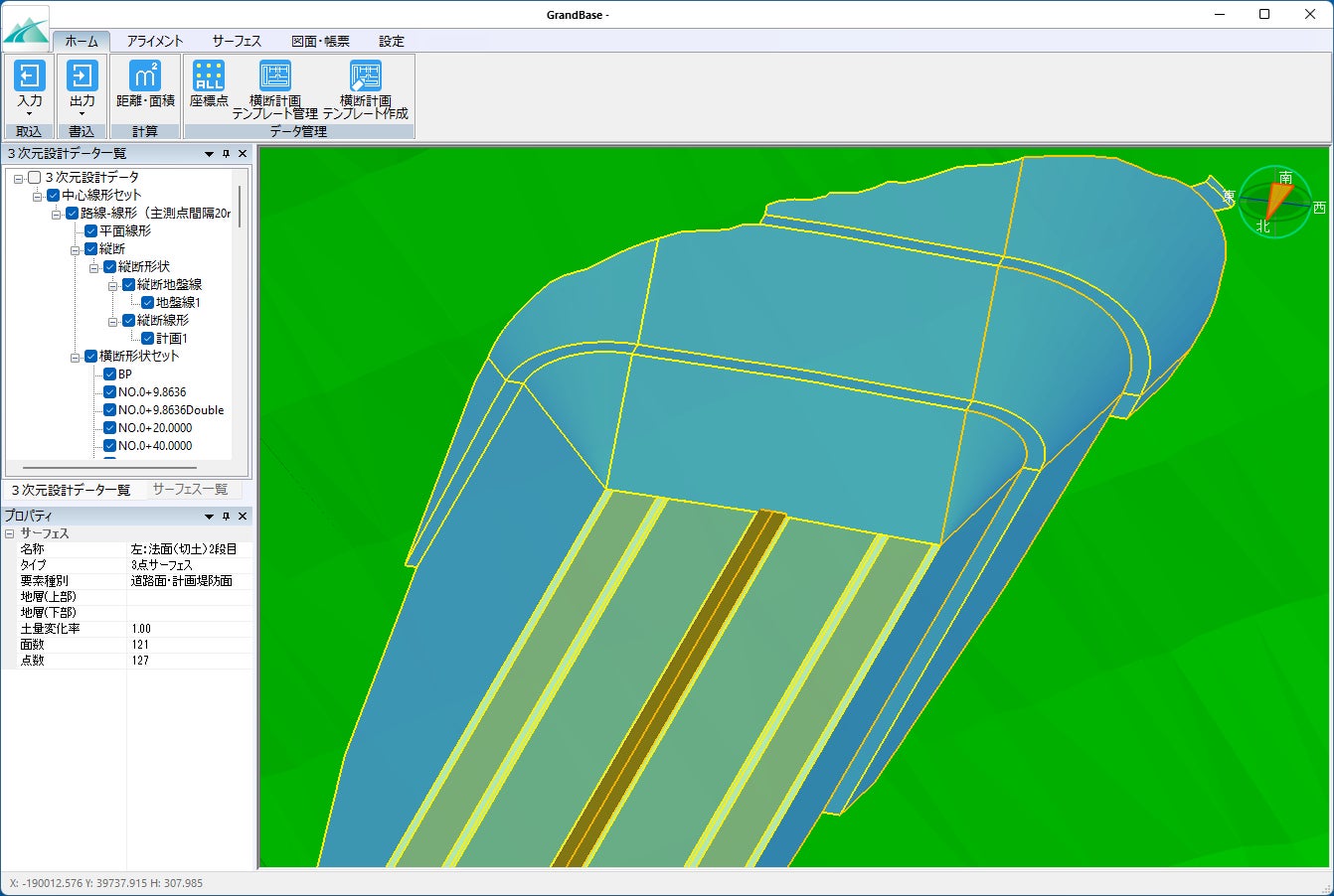
4.製品概要 「GrandBase Version1.2.0」の主な新機能及びアップデート内容は以下の通りです。
① 土工形状イメージをJ-LandXMLのサーフェスモデルで作成
② 法面の端部延長機能追加
③ 舗装工部両端の断面形状変更機能追加
④ 曲線部の矢高チェック機能追加
⑤ 3D現況地形作成オプション
⑥ その他、弊社製品をご利用のお客様より頂戴したご要望の一部を機能に反映搭載


※画面には現在開発中のコンテンツを含んでおり、実際の搭載画面とは異なる場合があります。
5.製品に関するお問い合わせ
〒460-0003 名古屋市中区錦三丁目7番14号ATビル
アイサンテクノロジー株式会社 測地ソリューション本部 CX推進部
TEL:052-950-3122 E-Mail:AisanDX@at45.aisantec.jp
すべての画像
