Forbes JAPAN「Xtrepreneur AWARD 2024」を受賞
ゼロ・ウェイストタウン徳島県上勝町の資源循環の取組みと連携したまちづくり
三菱地所株式会社(以下、三菱地所)は、丸の内エリアにおける2020年第代以降のまちづくりを「丸の内NEXTステージ」と位置付け、「有楽町」及びTOKYO TORCH(トウキョウトーチ)街区が位置する「常盤橋」を重点整備エリアとして再開発を推進しています。両エリアでは2024年4月から、「ゼロ・ウェイスト」政策を掲げる徳島県上勝町(以下、上勝町)で展開される資源循環の取り組みと連携し、生ごみのアップサイクル等、環境配慮と経済活動が両立したサステナブルなまちづくりを進めていますが、このほど、上勝町及び協業先である「株式会社スペック」との本取り組みが、Forbes JAPAN「Xtrepreneur AWARD 2024」(クロストレプレナー・アワード 2024)において、「ローカルインパクト」部門を受賞しました。



「Xtrepreneur AWARD」とは、2023年からForbes Japanが主催で、主に社会にインパクトをもたらす価値を日本から発信することを目的に、企業が積み重ねてきたレガシーを掛け合わせ、一社が生み出すより何倍も大きなインパクトを生み出し、未来を実装するプロジェクトを評価し表彰されるアワードです。
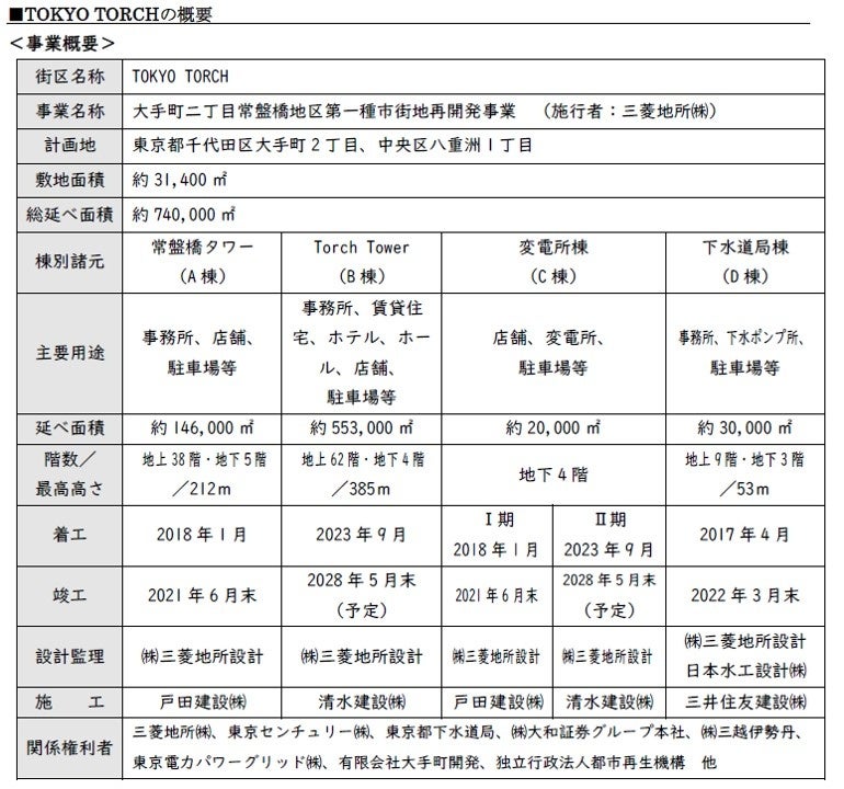
三菱地所は、TOKYO TORCH街区における、上勝町の資源循環の仕組みを導入した生ごみのアップサイクルや、施設内から出る生ごみを活用した液肥で育った米を使用したクラフトビール「TOWN CRAFT~まちの未来を考えるビール~」の展開、また上勝町の取り組みを発信しながらごみの排出量抑制を身近に感じてもらうことをテーマにした上勝町主催のイベント「Future Beer Garden 〜上勝町×TOKYO TORCH〜」の開催などに加え、2028年竣工で日本一の高さとなる「Torch Tower」への展開を見据えた未来志向な取り組みであることが評価を受け、受賞に至りました。
今後もサステナブルな社会に向け、テナント・就業者・来街者など多様なステークホルダーとともに、環境に優しいまちづくりを推進してまいります。
(参考プレスリリース)
▶廃棄物再利用率100%に向けた取り組み「サーキュラーシティ丸の内」第4弾
ゼロ・ウェイストタウン徳島県上勝町の資源循環の取組みと連携
https://www.mec.co.jp/news/detail/2024/04/15_mec240415_sc4
▶Forbes JAPAN「Xtrepreneur AWARD 2024」
https://forbesjapan.com/feat/xtrepreneur_award_2024/?module=toppage_feature

<ウェブサイト>
URL: https://tokyotorch.mec.co.jp/
以 上
すべての画像
