アクティブ運用型ETF「SMDAM Active ETF 日本グロース株式」
~持続的成長銘柄を早期発掘!日本の未来を掴むアクティブETF~
三井住友 DS アセットマネジメント株式会社(所在地:東京都港区、代表取締役社長 兼 CEO:猿田隆、以下、「当社」)は、2025年3月27日に「SMDAM Active ETF 日本グロース株式」(以下、「当ファンド」)を当社のアクティブ運用型ETF第二弾として新規に設定し、同年3月28日に東京証券取引所へ上場することをお知らせします。

当ファンドは、主として日本の取引所に上場している株式に投資し、信託財産の中長期的な成長を目指して運用を行います。中長期にわたり、持続的に利益成長が可能でかつその確度が高いと評価する企業に投資し、TOPIX(東証株価指数、配当込み)を上回る投資成果を目指します。当ファンドの運用チームは、1999年からグロース株投資のノウハウを蓄積し、主に機関投資家向けに提供している類似ファンドにおいて、設定来でTOPIX(配当込み)を大きく上回る投資成果を獲得しています。
2023年に東京証券取引所が資本コストや株価を意識した経営を企業に要請し、企業の資本効率改善が進むとの期待から主として海外投資家からの資金流入が進みました。その結果、国内株式市場は大きく上昇し、2024年7月に主要な株価指数(日経平均株価・東証株価指数)が史上最高値を更新するに至りました。一方で、2024年1月から始まった新NISAでは、海外株式で運用する投資信託への資金流入が目立ち、国内株式で運用する投資信託への注目は限定的でした。
こうした背景には、グローバルに高い競争力を持ち活躍する日本企業の株価は、良好な投資成果を示しているにもかかわらず、十分に投資家の皆さまに認知されていないことがあると考えています。当ファンドを通じて、そうした日本企業の魅力を皆さまにお伝えできるよう、持続的成長の潜在力を持つ銘柄を早期に発掘・投資し、中長期的に市場を上回る運用成果の獲得を目指します。
当社は今後も一層の商品開発力と運用力の向上を図り、ETFへの取り組みを強化する方針です。当社の強みであるアクティブ運用力を生かした商品を中心にラインナップの拡充を行い、個人投資家および機関投資家の皆さまの資産形成に貢献してまいります。

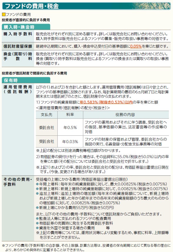
(注)上記のファンドの費用のうち、「投資者が直接的に負担する費用」は販売会社を通じて申込みをする場合の記載であり、東京証券取引所で売買をされる場合の取扱いは異なります。
取引所における売買時にお客さまに直接ご負担いただく費用(売買委託手数料)は、取扱証券会社が独自に定める手数料となります。詳しくは取扱証券会社にお問い合わせください。
投資リスク(詳しくは投資信託説明書(交付目論見書)をご覧ください。)
■当ファンドは、値動きのある有価証券等に投資しますので、基準価額は変動します。したがって、投資者の投資元本は保証されているものではなく、基準価額の下落により、損失を被り、投資元本を割り込むことがあります。
■運用の結果として信託財産に生じた利益および損失は、すべて投資者に帰属します。
■投資信託は預貯金と異なります。また、一定の投資成果を保証するものではありません。
■当ファンドの主要なリスクは以下の通りです。
価格変動リスク、信用リスク、流動性リスク等があります。
その他、ファンド固有の留意点(アクティブ運用型ETFに関する留意点、基準価額と取引価格の乖離に関する留意点)があります。
重要な注意事項
■ 当資料は三井住友DSアセットマネジメントが作成した資料であり、⾦融商品取引法に基づく開⽰書類ではありません。
■ 当資料の内容は作成基準⽇現在のものであり、将来予告なく変更されることがあります。また、当資料は三井住友DSアセットマネジメントが信頼性が⾼いと判断した情報等に基づき作成しておりますが、その正確性・完全性を保証するものではありません。
■ 投資信託は、値動きのある証券(外国証券には為替変動リスクもあります。)に投資しますので、リスクを含む商品であり、運⽤実績は市場環境等により変動します。したがって元本や利回りが保証されているものではありません。
■投資信託は、預貯⾦や保険契約と異なり、預⾦保険・貯⾦保険・保険契約者保護機構の保護の対象ではありません。また登録⾦融機関でご購⼊の場合、投資者保護基⾦の⽀払対象とはなりません。
■当ファンドの取得のお申込みにあたっては、販売会社よりお渡しする最新の投資信託説明書(交付⽬論⾒書)および⽬論⾒書補完書⾯等の内容をご確認の上、ご⾃⾝でご判断ください。また、当資料に投資信託説明書(交付⽬論⾒書)と異なる内容が存在した場合は、最新の投資信託説明書(交付⽬論⾒書)が優先します。投資信託説明書(交付⽬論⾒書)、⽬論⾒書補完書⾯等は販売会社にご請求ください。
■当資料に評価機関等の評価が掲載されている場合、当該評価は過去の一定期間の実績を分析したものであり、将来の運用成果等を示唆あるいは保証するものではありません。
三井住友DSアセットマネジメント株式会社
住所:〒105-6426 東京都港区虎ノ門1-17-1虎ノ門ヒルズビジネスタワー26階
HP:https://www.smd-am.co.jp/
金融商品取引業者 関東財務局長(金商)第399号
加入協会:一般社団法人投資信託協会、一般社団法人日本投資顧問業協会、
一般社団法人第二種金融商品取引業協会
このプレスリリースには、メディア関係者向けの情報があります
メディアユーザー登録を行うと、企業担当者の連絡先や、イベント・記者会見の情報など様々な特記情報を閲覧できます。※内容はプレスリリースにより異なります。
すべての画像
- 種類
- 商品サービス
- ビジネスカテゴリ
- 証券・FX・投資信託
- ダウンロード
