【新刊手帳】発刊から約30年間、全国のホームヘルパーに愛用されている『ホームヘルプ手帳2023』今年も発刊!
訪問介護業務に役立つ資料や、訪問介護関連の「法令・通知」も多数収録!スケジュール管理と業務サポートに役立つ1冊!
法律関連出版物、各種データベースを提供する第一法規株式会社(所在地:東京都港区、代表取締役社長:田中 英弥)が『ホームヘルプ手帳2023』を2022年10月6日に発刊いたしました。
訪問介護(ホームヘルプ)業務のスケジュール管理といえばこの手帳!
長らくご愛読いただいている『ホームヘルプ手帳』の2023年版を発売いたしました。ぜひ日々のお仕事にお役立てください。
★商品の詳細、購入はこちら!(専用特設サイト)★
https://www.daiichihoki.co.jp/fukushi/homehelpdiary/index.html?utm_source=prtimes
【本書の特長】
- 表紙はリバーシブル!

- シンプルで書き込みやすい!「1月始まり」「4月始まり」どちらにも対応!
・16か月タイプのため、1月始まり、4月はじまりのどちらにも対応しています。(2022年12 月~2024年3 月)


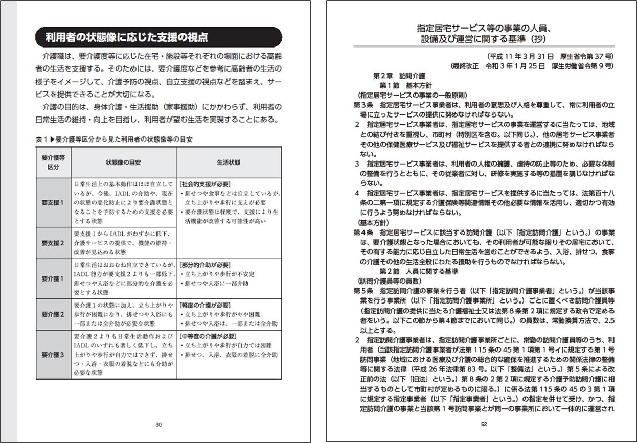
- 訪問介護業務に役立つ資料、訪問介護関連の法令・通知を多数収録!
「資料」(訪問介護関連の法令・通知)は、令和4(2022)年8月1日現在に更新しています。

★『ホームヘルプ手帳2023』の特設サイトもご用意しております★
本書の詳細・購入は、下記特設サイトから!活用方法も公開中!
https://www.daiichihoki.co.jp/fukushi/homehelpdiary/index.html?utm_source=prtimes
【商品概要】
『ホームヘルプ手帳2023』
監修:日本ホームヘルパー協会
編集:在宅福祉対策研究会
定価:1,540円(本体1,400円+税10%)
仕様:A5判・280頁
発売元:第一法規株式会社
このプレスリリースには、メディア関係者向けの情報があります
メディアユーザーログイン既に登録済みの方はこちら
メディアユーザー登録を行うと、企業担当者の連絡先や、イベント・記者会見の情報など様々な特記情報を閲覧できます。※内容はプレスリリースにより異なります。
すべての画像
