【新刊】『改訂版 図解と設例で理解する!外国税額控除の仕組みと実務上の留意点』発売!
令和4年度税制改正対応の改訂版!実務上のポイントと申告書作成の流れがつかめる、外国税額控除を扱う税理士のための一冊!

商品紹介ページはこちら
https://www.daiichihoki.co.jp/store/products/detail/104572.html
amazonでの購入はこちら
https://www.amazon.co.jp/dp/4474079205
楽天での購入はこちら
https://books.rakuten.co.jp/rb/17361050/
本書『改訂版 図解と設例で理解する!外国税額控除の仕組みと実務上の留意点』は、外国税額控除の仕組みや計算プロセスについて、概念図やフローチャート等の「図解」と計算例を示す「設例」を豊富に用いてわかりやすく解説。令和4年度税制改正に対応した改訂版で、外国税額控除にかかわる業務をサポートする一冊です。
【本書の特長】
〇「図解」や「設例」で、複雑な外国税額控除をわかりやすく解説!
〇具体的な設定に基づく申告書記載例と記載のポイントを実務の流れに沿って紹介!
〇グループ通算制度における外国税額控除についても詳しく解説!
【目次】(抜粋)
第1章 総則
第2章 内国法人における一般的な外国税額控除
1 外国税額控除の3形態及び損金算入との選択
2 地方法人税及び地方税を含めた外国税額控除制度の概要
3 外国法人税の意義
4 外国税額控除の適用及び控除の時期
5 控除対象外国法人税額の意義等
6 控除限度額の計算方法
7 具体的な外国法人税の控除額の計算
8 外国税額控除を選択した場合の外国税額の所得調整等
第3章 みなし納付外国税額控除制度(Tax Sparing Credit)
1 みなし納付外国税額控除の意義
2 みなし納付外国税額の計算
3 みなし納付外国税額控除が適用される場合の控除対象外国法人税額の計算
第4章 内国法人における外国税額控除の申告及び諸手続等
1 法人税法第69条第1項(原則控除)の適用手続等
2 法人税法第69条第2項又は第3項(繰越控除)の適用手続等
3 みなし納付外国税額控除の適用手続等
4 確定申告書等の添付書類
5 明細書,タックスレシート等以外の添付・保存書類
6 外国法人税額の控除の順序及び還付等
7 文書化
第5章 グループ通算制度を選択した場合の外国税額控除
1 グル-プ通算制度の概要等
2 グループ通算制度における外国税額控除限度額の算定(概要)
3 グループ通算制度におけるその他の特殊性(概要)
4 グループ通算制度における特有な取扱い(各論)
5 地方法人税の取扱い
6 地方税(法人住民税)の取扱い
第6章 外国子会社合算税制等における外国税額控除
第7章 内国法人における分配時調整外国税相当額の控除
第8章 個別事例に基づく内国法人に係る申告書別表の記載例
記載事例1 別表六(五)(利子等に係る控除対象外国法人税額に関する明細書)の記載例
記載事例2 別表十七(三の五)(外国関係会社の課税対象金額等に係る控除対象外国法人税額の計算に関する明細書)の記載例
記載事例3 別表六(四)(控除対象外国法人税額に関する明細書)の記載例
記載事例4 別表六(三)付表一(地方税の控除限度額の計算の特例に関する明細書)の記載例
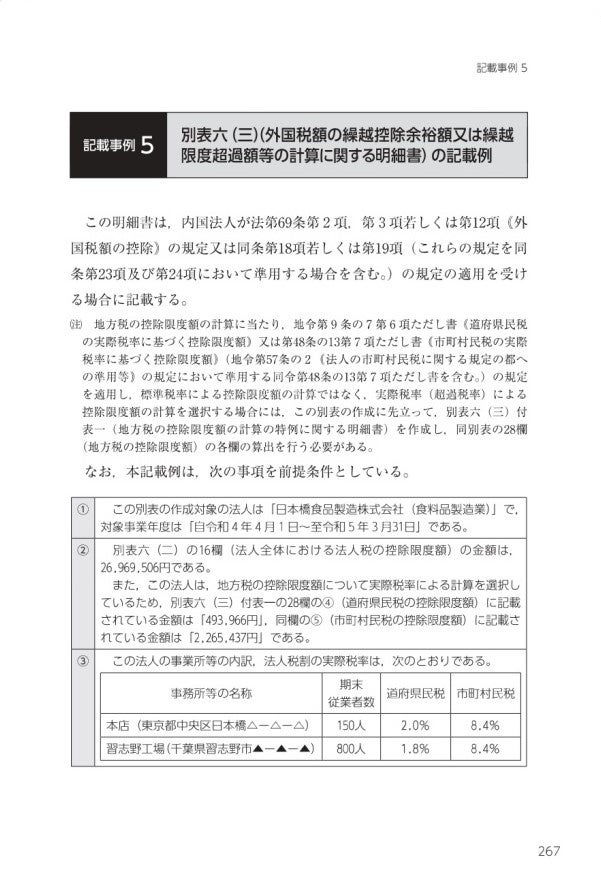
記載事例5 別表六(三)(外国税額の繰越控除余裕額又は繰越限度超過額等の計算に関する明細書)の記載例
記載事例6 別表六(二の二)(当期の控除対象外国法人税額に関する明細書)の記載例
記載事例7 別表六(二)付表三(国外事業所等帰属資本相当額の計算に関する明細書)の記載例
記載事例8 別表六(二)付表二(国外事業所等に帰せられるべき資本に対応する負債の利子の損金不算入額の計算及び銀行等の資本に係る負債の利子の損金算入額の計算に関する明細書)の記載例
記載事例9 別表六(二)付表一(国外事業所等帰属所得に係る所得の金額の計算に関する明細書)の記載例
記載事例10 別表六(二)(内国法人の外国税額の控除に関する明細書)の記載例
[参考:関連する申告書の記載事例]
第9章 外国法人における外国税額控除
【内容見本】



【商品概要】
『改訂版 図解と設例で理解する!外国税額控除の仕組みと実務上の留意点』
著者:山内克巳
定価:5,280円(本体:4,800円+10%)
ページ数:456頁
版型:A5判
商品紹介ページはこちら
https://www.daiichihoki.co.jp/store/products/detail/104572.html
amazonでの購入はこちら
https://www.amazon.co.jp/dp/4474079205
楽天での購入はこちら
https://books.rakuten.co.jp/rb/17361050/
発売元:第一法規株式会社
https://www.daiichihoki.co.jp
このプレスリリースには、メディア関係者向けの情報があります
メディアユーザー登録を行うと、企業担当者の連絡先や、イベント・記者会見の情報など様々な特記情報を閲覧できます。※内容はプレスリリースにより異なります。
すべての画像
