【新刊】『労働安全衛生法クイックガイド2023』発刊!
企業の『安全衛生管理担当者』に向けた、『労働安全衛生法』関連主要法令の規制内容が素早く確認できる!

商品紹介ページはこちら
https://www.daiichihoki.co.jp/store/products/detail/104618.html?utm_source=prtimes
amazonでの購入はこちら
https://amzn.asia/d/cD8rF6r
楽天での購入はこちら
https://books.rakuten.co.jp/rb/17415294/?l-id=search-c-item-text-01
【本書の概要】
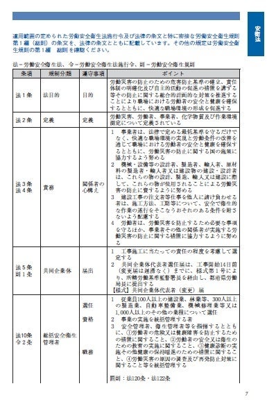
○化学物質の自律的な管理体制の整備等に関する2023年4月1日施行の法改正をフォロー!
○複雑な労働安全衛生分野の規制を一覧表形式でわかりやすく解説!
○法令や規制内容について、現場で起きる間違いやすいポイントもQ&A形式で登載!
【目次】
1 労働安全衛生法
2 労働安全衛生規則
3 有機溶剤中毒予防規則
4 粉じん障害防止規則
5 石綿障害予防規則
6 機械等検定規則
7 クレーン等安全規則
8 高気圧作業安全衛生規則
9 ゴンドラ安全規則
10 酸素欠乏症等防止規則
11 四アルキル鉛中毒予防規則
12 事務所衛生基準規則
13 電離放射線障害防止規則
14 東日本大震災により生じた放射性物質により汚染された土壌等を除染するための業務等に係る電離放射線障害防止規則
15 特定化学物質障害予防規則
16 鉛中毒予防規則
17 ボイラー及び圧力容器安全規則


【商品概要】
書籍名:『労働安全衛生法クイックガイド2023』
著者:後藤 博俊 著
価格:4,290円(本体:3,900円+税10%)
ページ数:368頁
判型:A5判
商品紹介ページはこちら
https://www.daiichihoki.co.jp/store/products/detail/104618.html?utm_source=prtimes
amazonでの購入はこちら
https://amzn.asia/d/cD8rF6r
楽天での購入はこちら
https://books.rakuten.co.jp/rb/17415294/?l-id=search-c-item-text-01
発売元:第一法規株式会社
このプレスリリースには、メディア関係者向けの情報があります
メディアユーザー登録を行うと、企業担当者の連絡先や、イベント・記者会見の情報など様々な特記情報を閲覧できます。※内容はプレスリリースにより異なります。
すべての画像
