国内景気は3カ月連続で改善、観光関連が大幅に上向き― 2022年10月の景気動向調査
株式会社帝国データバンクは、全国2万6,752社を対象に2022年10月の国内景気動向を調査・集計し、景気DIとして発表いたしました。
<調査のポイント>
< 2022年10月の動向 : 改善傾向 >
10月の国内景気は、新型コロナの新規感染者数が減少傾向で推移するなか、全国旅行支援の実施や入国時の水際対策の緩和などで人流が増加。宿泊業や旅行業など観光関連が押し上げ要因となった。またDX(デジタルトランスフォーメーション)などIT投資需要も堅調だった。他方、外国為替レートが1ドル=150円台と32年ぶりの円安水準を記録。原材料や電力価格の上昇、人手不足感の高まり、生活必需品の相次ぐ値上げなどが悪材料となった。
< 今後の見通し : 緩やかな改善傾向で推移 >
全国旅行支援がサービス消費の回復を後押しするほか、円安などでインバウンド需要も再拡大する。半導体供給の回復、DX需要の拡大、各種経済対策などもプラス材料となろう。一方で、人手不足感が企業の半数超まで高まるなか、世界経済の減速やロシア・ウクライナ情勢、輸入物価の高騰など、景気を下押しさせる国内外の要因も多い。生活必需品の価格上昇と実質賃金の低下は個人消費にとって懸念材料となる。
今後は、サービス消費やDX需要の拡大などが期待され、緩やかな改善傾向で推移すると見込まれる。
業界別:8業界が改善。全国旅行支援の開始で観光関連が大幅に改善
10業界中『サービス』『運輸・倉庫』など8業界が改善。10月11日から全国旅行支援が開始され、宿泊業や旅行業など観光関連が大きく回復した。一方、円安や原材料・燃料価格の高騰により、仕入単価DIは21業種、販売単価DIは19業種で過去最高となった。
『サービス』(47.1)…前月比0.8ポイント増。3カ月連続で改善。全国旅行支援が始まり、入国者数の上限も撤廃されたなか、「旅館・ホテル」(同15.9ポイント増)や「飲食店」(同7.2ポイント増)が大幅に改善。「例年の繁忙期であり、一番の書き入れ時のタイミングで全国旅行支援が開始したため、過去最高の予約の入り方となった」(旅館)といった声があがった。また、レンタカー業などの「リース・賃貸」(同1.9ポイント増)や、レジャー施設などの「娯楽サービス」(同2.8ポイント増)といった関連業種の景況感も上向いた。一方、「燃料高により製造原価が販売価格を上回り、収益が悪化」(発電所)といった声もあり、「電気・ガス・水道・熱供給」(同5.0ポイント減)は大幅な悪化となった。
『運輸・倉庫』(40.7)…同2.5ポイント増。2カ月連続で改善。「新型コロナウイルスの感染が収束に近づくなか、全国旅行支援もあり好調」(旅行代理店)、「全国旅行支援が始まり旅行の需要が上がってきた」(一般貸切旅客自動車運送)など、旅行業や観光バスの景況感が大きく上向いた。一方、「運転手の不足で売り上げが伸びない。新型コロナウイルスによる人流低下で売り上げが減少しているなか、燃料費の高騰で利益を圧迫している」(一般乗用旅客自動車運送)など、人手不足や燃料費の高騰による悪影響をあげる声も目立った。
『卸売』(40.6)…同1.0ポイント増。2カ月連続で改善。人流が回復するなか「繊維・繊維製品・服飾品卸売」(同2.5ポイント増)や「飲食料品卸売」(同1.6ポイント増)が改善。インボイス制度や電子帳簿保存法への対応もあり、事務用機械などの「機械・器具卸売」(同0.8ポイント増)も堅調に推移した。一方、「円安の影響で仕入れが値上がりし、市場も停滞している」(化学製品卸売)など、「化学品卸売」(同0.8ポイント減)は悪化。自動車の生産停滞で「鉄鋼・非鉄・鉱業製品卸売」(同0.1ポイント減)も微減となった。
『小売』(36.8)…同0.1ポイント増。3カ月連続で改善。「10月前半に気温が低下し、全国旅行支援や入国制限の撤廃で遊びや小旅行へ向けたアウターなどの需要が出た」(婦人・子供服小売)など「繊維・繊維製品・服飾品小売」(同3.8ポイント増)や、百貨店などが含まれる「各種商品小売」(同5.2ポイント増)が大幅に改善した。他方、自動車供給が停滞するなか、「自動車・同部品小売」(同1.2ポイント減)が3カ月ぶりに悪化。また、「医薬品・日用雑貨品小売」(同0.6ポイント減)も2カ月連続で悪化。「インバウンドも中国のゼロコロナ政策の影響で盛り上がりに欠ける」(化粧品小売)といった声があがった。
規模別:全規模が2カ月ぶりにそろって改善、人流の戻りが個人消費をけん引
「大企業」「中小企業」「小規模企業」が2カ月ぶりにそろって改善した。人流が戻り始めたなかで個人消費関連がけん引、さらに設備投資意欲および設備稼働率がともに上向いた。
「中小企業」(42.3)…同0.7ポイント増。3カ月連続で改善。業界別では6業界が改善、3業界が悪化、『建設』が横ばいとなった。半導体や電子部品の設備投資が継続しているほか、旅行客の増加などもあり飲食料品製造などが大きく上向いた。
「小規模企業」(41.1)…同0.4ポイント増。3カ月連続で改善。「幹線道路の物流状況が徐々に新型コロナ前に近づいている」(普通倉庫)など『運輸・倉庫』が改善した一方、供給制約や生活費高騰などで家電・情報機器や自動車・同部品など耐久財消費が悪化した。
地域別:1年ぶりに全10地域が改善、観光関連が地域経済を押し上げ
『北関東』『近畿』『九州』など1年ぶりに10地域すべてが改善した。都道府県別では38都道府県が改善、8県が悪化。全国旅行支援の実施などで観光関連が地域経済を押し上げたほか、公共工事の増加などもプラス材料となった。
『北関東』(43.7)…前月比1.2ポイント増。2カ月ぶりに改善。域内5県のうち「栃木」など4県が改善し、「茨城」が悪化。「全国旅行支援などの施策により、レンタカー需要が増加」(自動車賃貸)など『サービス』が大きく上向き、全体を0.4ポイント押し上げた。
『近畿』(42.3)…同0.8ポイント増。3カ月連続で改善。域内2府4県のうち「京都」「大阪」など5府県が改善、「和歌山」が悪化した。「トラベル部門が回復」(旅行代理店)など観光関連が改善した一方、建築資材の高騰などで『不動産』が落ち込んだ。
『九州』(44.0)…同1.0ポイント増。2カ月連続で改善。域内8県のうち「沖縄」「熊本」など7県が改善した。「沖縄」は「観光客と企業が戻ってきている」(乗用旅客自動車運送)など観光関連が上向き全国で第1位、「熊本」は半導体生産関連などが好材料だった。
【今月のポイント(1)】
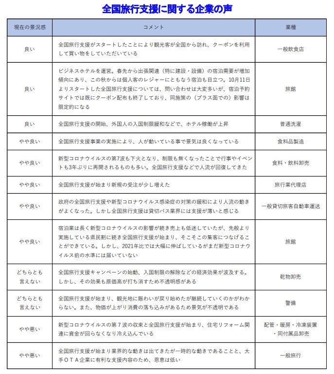
2022年10月時点で、旅館ホテル業界において2022年度の増収を見込む企業は45%まで増加している。
【今月のポイント(2)】
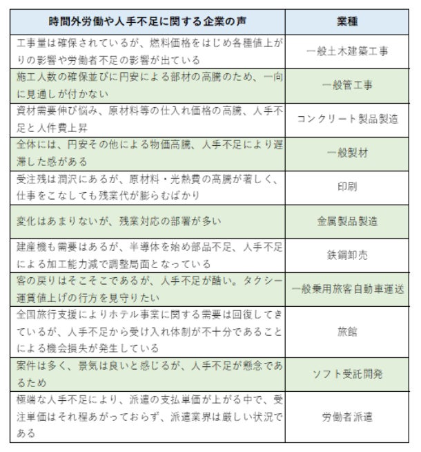
時間外労働時間DIは50.4となり10カ月ぶりに50を超えた。とりわけ観光関連業種で、時間外労働時間が大幅に増加している
特に「旅館・ホテル」(雇用過不足DI:67.9、時間外労働時間DI:66.4)では人手不足に加え、超過労働が急増している
- 2022年10月の景気DIは前月比0.7ポイント増の42.6となり、3カ月連続で改善。再び新型コロナウイルスの感染拡大前の水準を上回った。国内景気は、個人向けサービスが上向き、3カ月連続の改善傾向で推移した。今後は、サービス消費やDX需要の拡大などが期待され、緩やかな改善傾向で推移すると見込まれる
- 10業界中『サービス』『運輸・倉庫』など8業界が改善。10月11日から全国旅行支援が開始され、宿泊業や旅行業など観光関連が大きく回復した。一方、円安や原材料・燃料価格の高騰により、仕入単価DIは21業種、販売単価DIは19業種で過去最高となった。
- 1年ぶりに10地域すべてが改善した。都道府県別では38都道府県が改善、8県が悪化。全国旅行支援の実施などで観光関連が地域経済を押し上げたほか、公共工事の増加などもプラス材料となった。規模別では、「大企業」「中小企業」「小規模企業」が2カ月ぶりにそろって改善した。
< 2022年10月の動向 : 改善傾向 >
全国の景気DI
10月の国内景気は、新型コロナの新規感染者数が減少傾向で推移するなか、全国旅行支援の実施や入国時の水際対策の緩和などで人流が増加。宿泊業や旅行業など観光関連が押し上げ要因となった。またDX(デジタルトランスフォーメーション)などIT投資需要も堅調だった。他方、外国為替レートが1ドル=150円台と32年ぶりの円安水準を記録。原材料や電力価格の上昇、人手不足感の高まり、生活必需品の相次ぐ値上げなどが悪材料となった。
< 今後の見通し : 緩やかな改善傾向で推移 >
今後の景気DI予測
全国旅行支援がサービス消費の回復を後押しするほか、円安などでインバウンド需要も再拡大する。半導体供給の回復、DX需要の拡大、各種経済対策などもプラス材料となろう。一方で、人手不足感が企業の半数超まで高まるなか、世界経済の減速やロシア・ウクライナ情勢、輸入物価の高騰など、景気を下押しさせる国内外の要因も多い。生活必需品の価格上昇と実質賃金の低下は個人消費にとって懸念材料となる。
今後は、サービス消費やDX需要の拡大などが期待され、緩やかな改善傾向で推移すると見込まれる。
業界別:8業界が改善。全国旅行支援の開始で観光関連が大幅に改善
10業界中『サービス』『運輸・倉庫』など8業界が改善。10月11日から全国旅行支援が開始され、宿泊業や旅行業など観光関連が大きく回復した。一方、円安や原材料・燃料価格の高騰により、仕入単価DIは21業種、販売単価DIは19業種で過去最高となった。
『サービス』(47.1)…前月比0.8ポイント増。3カ月連続で改善。全国旅行支援が始まり、入国者数の上限も撤廃されたなか、「旅館・ホテル」(同15.9ポイント増)や「飲食店」(同7.2ポイント増)が大幅に改善。「例年の繁忙期であり、一番の書き入れ時のタイミングで全国旅行支援が開始したため、過去最高の予約の入り方となった」(旅館)といった声があがった。また、レンタカー業などの「リース・賃貸」(同1.9ポイント増)や、レジャー施設などの「娯楽サービス」(同2.8ポイント増)といった関連業種の景況感も上向いた。一方、「燃料高により製造原価が販売価格を上回り、収益が悪化」(発電所)といった声もあり、「電気・ガス・水道・熱供給」(同5.0ポイント減)は大幅な悪化となった。
『運輸・倉庫』(40.7)…同2.5ポイント増。2カ月連続で改善。「新型コロナウイルスの感染が収束に近づくなか、全国旅行支援もあり好調」(旅行代理店)、「全国旅行支援が始まり旅行の需要が上がってきた」(一般貸切旅客自動車運送)など、旅行業や観光バスの景況感が大きく上向いた。一方、「運転手の不足で売り上げが伸びない。新型コロナウイルスによる人流低下で売り上げが減少しているなか、燃料費の高騰で利益を圧迫している」(一般乗用旅客自動車運送)など、人手不足や燃料費の高騰による悪影響をあげる声も目立った。
『卸売』(40.6)…同1.0ポイント増。2カ月連続で改善。人流が回復するなか「繊維・繊維製品・服飾品卸売」(同2.5ポイント増)や「飲食料品卸売」(同1.6ポイント増)が改善。インボイス制度や電子帳簿保存法への対応もあり、事務用機械などの「機械・器具卸売」(同0.8ポイント増)も堅調に推移した。一方、「円安の影響で仕入れが値上がりし、市場も停滞している」(化学製品卸売)など、「化学品卸売」(同0.8ポイント減)は悪化。自動車の生産停滞で「鉄鋼・非鉄・鉱業製品卸売」(同0.1ポイント減)も微減となった。
『小売』(36.8)…同0.1ポイント増。3カ月連続で改善。「10月前半に気温が低下し、全国旅行支援や入国制限の撤廃で遊びや小旅行へ向けたアウターなどの需要が出た」(婦人・子供服小売)など「繊維・繊維製品・服飾品小売」(同3.8ポイント増)や、百貨店などが含まれる「各種商品小売」(同5.2ポイント増)が大幅に改善した。他方、自動車供給が停滞するなか、「自動車・同部品小売」(同1.2ポイント減)が3カ月ぶりに悪化。また、「医薬品・日用雑貨品小売」(同0.6ポイント減)も2カ月連続で悪化。「インバウンドも中国のゼロコロナ政策の影響で盛り上がりに欠ける」(化粧品小売)といった声があがった。
規模別:全規模が2カ月ぶりにそろって改善、人流の戻りが個人消費をけん引
「大企業」「中小企業」「小規模企業」が2カ月ぶりにそろって改善した。人流が戻り始めたなかで個人消費関連がけん引、さらに設備投資意欲および設備稼働率がともに上向いた。

「中小企業」(42.3)…同0.7ポイント増。3カ月連続で改善。業界別では6業界が改善、3業界が悪化、『建設』が横ばいとなった。半導体や電子部品の設備投資が継続しているほか、旅行客の増加などもあり飲食料品製造などが大きく上向いた。
「小規模企業」(41.1)…同0.4ポイント増。3カ月連続で改善。「幹線道路の物流状況が徐々に新型コロナ前に近づいている」(普通倉庫)など『運輸・倉庫』が改善した一方、供給制約や生活費高騰などで家電・情報機器や自動車・同部品など耐久財消費が悪化した。
地域別:1年ぶりに全10地域が改善、観光関連が地域経済を押し上げ

『北関東』『近畿』『九州』など1年ぶりに10地域すべてが改善した。都道府県別では38都道府県が改善、8県が悪化。全国旅行支援の実施などで観光関連が地域経済を押し上げたほか、公共工事の増加などもプラス材料となった。
『北関東』(43.7)…前月比1.2ポイント増。2カ月ぶりに改善。域内5県のうち「栃木」など4県が改善し、「茨城」が悪化。「全国旅行支援などの施策により、レンタカー需要が増加」(自動車賃貸)など『サービス』が大きく上向き、全体を0.4ポイント押し上げた。
『近畿』(42.3)…同0.8ポイント増。3カ月連続で改善。域内2府4県のうち「京都」「大阪」など5府県が改善、「和歌山」が悪化した。「トラベル部門が回復」(旅行代理店)など観光関連が改善した一方、建築資材の高騰などで『不動産』が落ち込んだ。
『九州』(44.0)…同1.0ポイント増。2カ月連続で改善。域内8県のうち「沖縄」「熊本」など7県が改善した。「沖縄」は「観光客と企業が戻ってきている」(乗用旅客自動車運送)など観光関連が上向き全国で第1位、「熊本」は半導体生産関連などが好材料だった。
【今月のポイント(1)】



2022年10月時点で、旅館ホテル業界において2022年度の増収を見込む企業は45%まで増加している。
【今月のポイント(2)】



時間外労働時間DIは50.4となり10カ月ぶりに50を超えた。とりわけ観光関連業種で、時間外労働時間が大幅に増加している
特に「旅館・ホテル」(雇用過不足DI:67.9、時間外労働時間DI:66.4)では人手不足に加え、超過労働が急増している
このプレスリリースには、メディア関係者向けの情報があります
メディアユーザーログイン既に登録済みの方はこちら
メディアユーザー登録を行うと、企業担当者の連絡先や、イベント・記者会見の情報など様々な特記情報を閲覧できます。※内容はプレスリリースにより異なります。
すべての画像
