【新刊】『判例INDEX 遺産分割・遺留分・寄与分』発刊!
事案の調査で最初に手にする、遺産分割協議時に必携の判例インデックス!

商品紹介ページはこちら
https://www.daiichihoki.co.jp/store/products/detail/104823.html?utm_source=prtimes
amazonでの購入はこちら
楽天での購入はこちら
https://books.rakuten.co.jp/rb/17713671/
遺産分割事件の件数は年々増加しており、弁護士が関与する機会も増えています。
法律相談の場面では適切な分割方法の提案が求められ、調停や審判へ移行するケースでは各事情がどのように判断されたのかを正確に把握する必要があります。
弁護士としてクライアントから相談を受け、事案に類似する判例調査をする際に、このようなことはありませんか?
「過去の裁判例が膨大で、検索・選定・読み込みに時間がかかる…」
「相続人の財産状況や事情に様々なパターンがあり、的確なケースにたどり着けない…」
そんなあなたにおすすめなのが、『判例INDEX』シリーズ待望の最新刊である本書です!
『判例INDEX 遺産分割・遺留分・寄与分』では、数ある判例のなかから「遺産分割の方法」「寄与分」「遺留分」が争点となった重要判例を厳選。遺産分割にあたり考慮すべき事項別に収録しているから欲しい情報にすぐにアクセスでき、判例検索の時短を実現します!
判例調査の効率化を図り、業務をスムーズに進めるお手伝いができる一冊です!
ぜひご検討ください!
【本商品の特長】
「判例INDEX」シリーズ最新刊!
判決⽂を読まずに、各判例にあらわれる算定額などの情報を瞬時に把握できる「判例INDEX」シリーズ最新刊が登場。各シリーズとも、テーマごとにまとまった数の判例を取り上げています(各シリーズ詳細は末尾をご覧ください)。
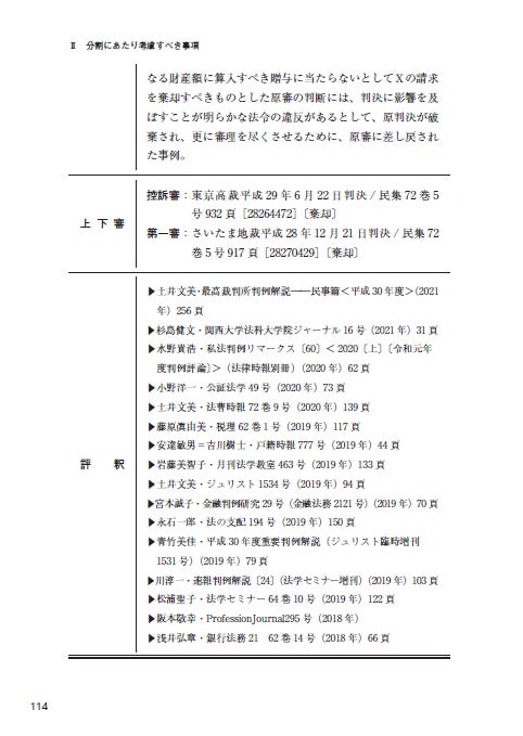
遺産分割事件における結論・考慮事項や判決要旨を簡潔に整理!
判決文を読むことなく、遺産分割事件の結論・考慮事項とその判決要旨をすぐに確認することができます。
また、「遺産分割の方法」や「寄与分」「遺留分」の有無ごとに収録。
判例検索データベース『D1-Law.com判例体系』との連動!
本書に掲載されている判決文には、当社の判例検索データベース『D1-Law.com判例体系』の判例IDも掲載されており、必要に応じてさらに詳細な判決文の読み込みが可能です。
※『D1-Law.com判例体系』のご利用には、別途ご契約が必要となります。


【目次】
Ⅰ 遺産分割の方法
1 現物分割
2 換価分割
3 代償分割
4 共有分割
Ⅱ 分割にあたり考慮すべき事項
1 遺留分
2 寄与分―血族相続人
3 寄与分―配偶者相続人
4 寄与分―相続人以外
【商品概要】
『判例INDEX 遺産分割・遺留分・寄与分』
編集:第一法規「判例体系」編集部
定価:3,740円(本体:3,400円+税10%)
ページ数:200頁
版型:A5判
商品紹介ページはこちら
https://www.daiichihoki.co.jp/store/products/detail/104823.html?utm_source=prtimes
amazonでの購入はこちら
楽天での購入はこちら
https://books.rakuten.co.jp/rb/17713671/
「判例INDEX」シリーズ
(一般民事)
・『判例INDEX ハラスメント事例―種類別に見る裁判所の判断―』
https://www.daiichihoki.co.jp/store/products/detail/104824.html?utm_source=prtimes
・『判例INDEX 侵害態様別に見る労働事件 300判例の慰謝料算定<第2版>』
https://www.daiichihoki.co.jp/store/products/detail/104716.html?utm_source=prtimes
・『判例INDEX 被害者の素因別に見る素因減額300判例』
https://www.daiichihoki.co.jp/store/products/detail/103772.html?utm_source=prtimes
・『判例INDEX 侵害態様別に見る医療事故300判例の慰謝料算定』
https://www.daiichihoki.co.jp/store/products/detail/103523.html?utm_source=prtimes
・『判例INDEX 侵害態様別に見る名誉毀損・プライバシー侵害300判例の慰謝料算定』
https://www.daiichihoki.co.jp/store/products/detail/103124.html?utm_source=prtimes
(交通事故に特化)
・『判例INDEX 事故状況別に見る交通事故300判例の過失相殺率』
https://www.daiichihoki.co.jp/store/products/detail/103932.html?utm_source=prtimes
・『判例INDEX 後遺障害別に⾒る交通事故300判例の逸失利益算定』
https://www.daiichihoki.co.jp/store/products/detail/103936.html?utm_source=prtimes
・『判例INDEX 後遺障害別に見る交通事故300判例の慰謝料算定』
https://www.daiichihoki.co.jp/store/products/detail/103766.html?utm_source=prtimes
(家事系)
・『判例INDEX 遺言書の形式別に見る遺言の効力・遺言能力』
https://www.daiichihoki.co.jp/store/products/detail/104794.html?utm_source=prtimes
(刑事事件系)
・『判例INDEX 刑事責任能力 ―疾患別に見る裁判所の判断―』
https://www.daiichihoki.co.jp/store/products/detail/104646.html?utm_source=prtimes
・『判例INDEX 犯罪類型別に見る刑事高裁破棄判決』
https://www.daiichihoki.co.jp/store/products/detail/103759.html?utm_source=prtimes
・D1-Law.com判例体系
https://www.daiichihoki.co.jp/d1-law/hanreitaikei.html?utm_source=prtimes
発売元:第一法規株式会社
このプレスリリースには、メディア関係者向けの情報があります
メディアユーザー登録を行うと、企業担当者の連絡先や、イベント・記者会見の情報など様々な特記情報を閲覧できます。※内容はプレスリリースにより異なります。
すべての画像
