国土交通省から自動車整備業界における人材確保策に係わる検討のWGが立ち上がったことを受け、外国人整備士.comとシングルマザーこそ輝く未来をつくる会を通して自動車整備士採用の支援を開始
自動車整備業界における人材確保策の検討を加速します
https://www.seibi-hr.com/
シングルマザーこそ輝く未来をつくる会
https://www.singlemotherjapan.com/
ファインピース 技術研修 問い合わせ先
https://ja.finepiece.global/form/
LINE窓口:https://page.line.me/finepiece/

名品=ファインピースを追求しつづける、”ものづくり日本”の匠の心と寄り添い、良質な製品やパーツを届ける始点から、人とクルマのファインな関係を生み出し、世界をより良くする起点をつくることを目指すファインピース株式会社(本社:東京都新宿区、代表取締役CEO:木下寛士)は、国土交通省から自動車整備業界における人材確保策に係わる検討のWGが立ち上がったことを受け、外国人整備士.comとシングルマザーこそ輝く未来をつくる会を通して自動車整備士採用の支援を開始することを発表した。
外国人整備士.com
https://www.seibi-hr.com/
シングルマザーこそ輝く未来をつくる会
https://www.singlemotherjapan.com/
ファインピース 技術研修 問い合わせ先
https://ja.finepiece.global/form/
LINE窓口:https://page.line.me/finepiece/
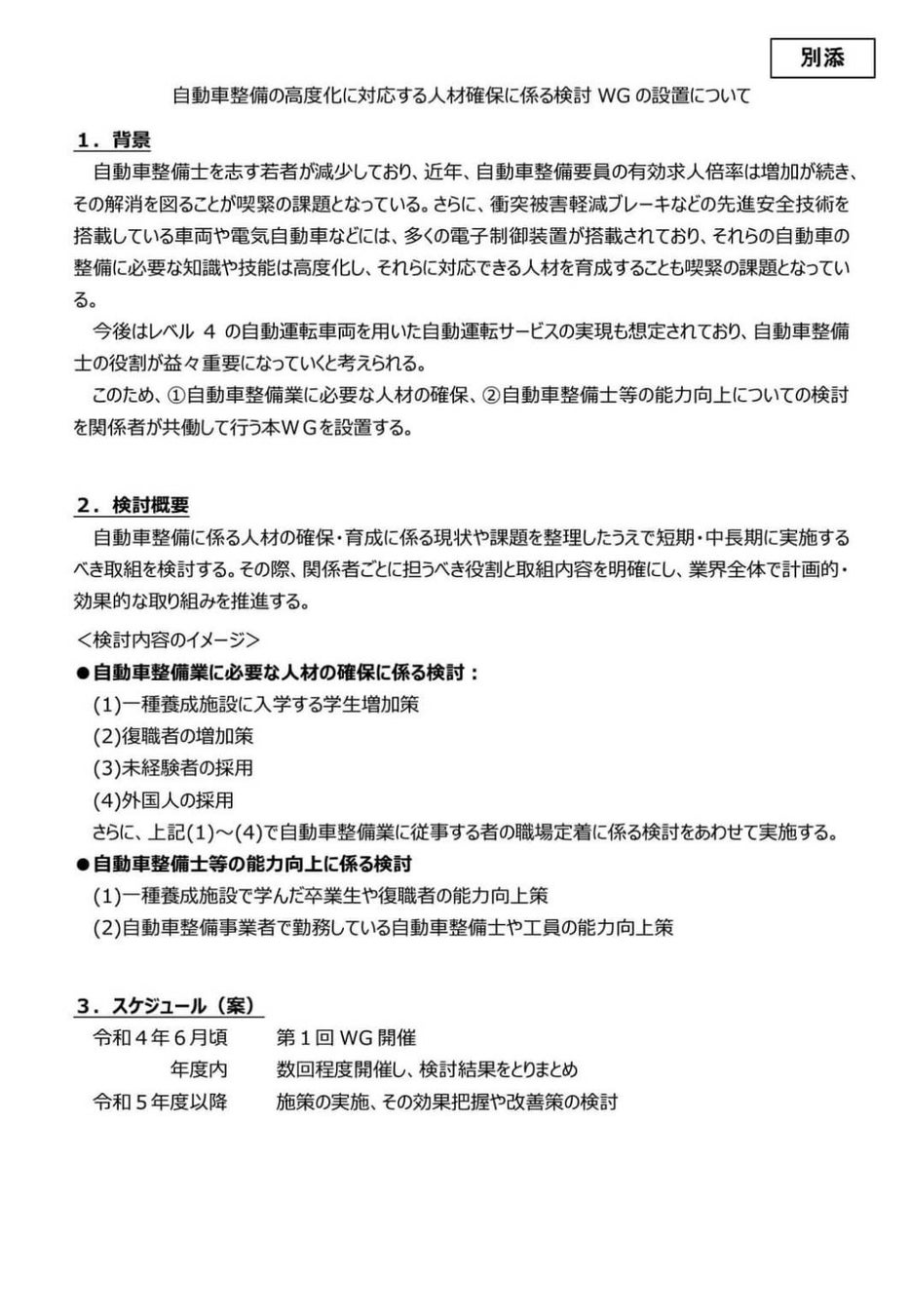
~「自動車整備の高度化に対応する人材確保に係る検討WG」を設置~
〔自動車整備業界における人材の確保や育成に計画的・効果的に取り組むため、新たな検討の場を設置しました。〕
衝突被害軽減ブレーキなどの先進安全技術や電動車の普及に伴い、自動車の整備に求められる技術も高度化しており、自動車整備事業者や自動車整備士のあり方について「自動車整備技術の高度化検討会」において検討してまいりました。
今般、自動車整備士になる若者が減少するなど人材不足が深刻な課題となっていることを踏まえ、同検討会の下に、有識者や業界関係者からなる「自動車整備の高度化に対応する人材確保に係る検討WG」を設置することとしました。
同WGにおいて 自動車整備業に必要な人材の確保や整備士等の能力向上のための対策を取りまとめ、整備人材に関する課題に業界と共働して計画的・効果的に取り組んでまいります。
なお、WGにおける検討は、年度内に一定の結論を得る予定です。
出典:国土交通省ホームページ20220513
https://www.mlit.go.jp/report/press/jidosha09_hh_000280.html


- エフディエム 3WAY多機能ADASリフトの予約受付について

5, 6月 先着5社(受付可)
7, 8月 先着5社(残りわずか)
※今だけ初年度20日の無料技術講習付き(技術パートナー:MSアカデミー)。
※ファインピース神奈川トレーニングセンターで無料見学開催中。

https://finepiece.delivery/product.php?id=1115
- エフディエム 3WAY多機能ADASリフトとは

エフディエムでは、2022年3月4日、法改正案が閣議決定され遂に自動運転「レベル4」が解禁され、2024年10月からのOBD検査(車検)が目前に迫る中、今後自動車に導入される先進運転支援システム(ADAS)に採用されるセンサー類のキャリブレーションの前提条件として必要となる機能を網羅した「3WAY多機能ADASリフト」の導入を通して、補修・車体整備業界の維持発展に寄与するとともに、安全な自動運転社会の実現に貢献することを目指している。
▼エフディエム 3WAY多機能ADASリフト▼
オールインワンのエーミング・ジグタイプフレーム修正機・アライメントリフト
https://finepiece.delivery/product.php?id=1115
【ジグトーク!!】メカドルも学びの多かった車体整備の知識を振り返り
https://youtu.be/ph3Iw3nUHf8
- キャンペーン情報
キャンペーンページ:https://finepiece.delivery/product.php?id=27
コンパクトミグ公式サイト:https://www.compactmig.com/
アマゾン:https://www.amazon.co.jp/dp/B07ZTJMH9C
楽天市場:https://item.rakuten.co.jp/finepiecestore/10000121/
消耗品:https://finepiece.delivery/list.php?c_id=25
半自動溶接:https://finepiece.delivery/list.php?c_id=58
【100Vで使える】エフディエム 小型スタッド溶接機 ウルトラスポットNANO
キャンペーンページ:https://finepiece.delivery/product.php?id=441
公式サイト:https://www.fdmtool.com/post/_nano
アマゾン:https://www.amazon.co.jp/dp/B0964DRB5Z
楽天市場:https://item.rakuten.co.jp/finepiecestore/10000173/
スタッド溶接機:https://finepiece.delivery/list.php?c_id=384
※会員登録なしでも購入できます。
お気軽にお問い合わせください。
https://finepiece.delivery/contact.php
- 自動車整備補助金助成金振興社のサービス

\3月〜9月末日までのセミナー開催依頼を受付開始!/
「48都道府県横断」補助金・助成金セミナー+個別相談会
https://www.subsidyassociation.com/post/s2022
https://youtu.be/lmm3XLr5zXk
https://youtu.be/w5tM52_loO4
- 助成金を活用したエーミングツール・スキャンツールセットの導入支援

【無料相談】助成金申請ヒアリングシート
https://www.subsidyassociation.com/hearingsheet
■エーミングツール一覧ページ
https://finepiece.delivery/list.php?c_id=49
■推奨エーミングツール
・スマホが最強のエーミングツールに!ツールプラネットのADASキャリブレーション
https://finepiece.delivery/product.php?id=1130
・DRIVISION Japan カメラ光軸調整用タ-ゲット スズキ複眼カメラ用ターゲット
https://finepiece.delivery/product.php?id=1031
・DRIVISION Japan カメラ光軸調整用タ-ゲット ダイハツスマアシ3(前期)カメラエーミング用ターゲット
https://finepiece.delivery/product.php?id=1040
■推奨エーミングメーカー(一部)
BOSCH(ボッシュ):https://finepiece.delivery/list.php?c_id=43
G-Scan(ジースキャン):https://finepiece.delivery/list.php?c_id=171
AUTEL(オーテル):https://finepiece.delivery/list.php?keyword=AUTEL
ツールプラネット:https://finepiece.delivery/list.php?c_id=120
ドリビジョンジャパン:https://finepiece.delivery/list.php?c_id=177
- 新企画「メカニック塾のメカドルゆきさん×ファインピースの技術アカデミー」
スタッド溶接をやってみた:https://youtu.be/tcygCE3Vh9U
ウルトラスポットNANO:https://finepiece.delivery/product.php?id=441
超高張力鋼板対応のスポットカッター:https://youtu.be/ZMNQsMa4TcA
スポットカッター Star4:https://finepiece.delivery/list.php?keyword=Star4
フレーム測定・ジグ修正機:https://youtu.be/jfK4YcvpzQE
3WAY多機能ADASリフト:https://finepiece.delivery/product.php?id=1115
補助金活用での整備機器購入:https://youtu.be/D4gSecI0748
補助金活用の問い合わせ先:https://www.subsidyassociation.com/
メカドルゆきさんについて
整備士歴10年以上の現役女性自動車整備士。メカニック・アイドル「メカドル」として、整備士の認知拡大やイメージ向上、待遇改善の為に活動を続けている。 雑誌「ドリフト天国」「OPTION」での連載に加え、東京オートサロンや全国サーキットでのイベントに多数出演。 YouTubeチャンネル「メカニックTV」のメインキャストとしても活躍し、ラジオ・TVなどにも出演。2018年には自動車点検整備推進協議会による啓発活動に参加し、活動の一環として「点検ふたり旅」の企画にて全国をキャラバン。 2021年12月に自身のYouTubeチャンネル「あつまれメカニック塾」を新たにスタートした。
メカニック塾 × ファインピース 特設ページ
https://ja.finepiece.global/mechadol
- 粟野如月ドライバーコラボ企画ドリフト車:180SXのボディアライメント(歪み矯正)
コラボ出演:メカドルゆき
場所:ファインピース神奈川トレーニングセンター
メカニック:MSアカデミー マルコ・スタチオーリ
撮影協力:ファインピース
【コラボ動画】ボディアライメントって?イタリアからの新兵器で歪み矯正!
Body alignment FDM 3way lift【KISA Tube】vol.56
https://youtu.be/0ONjKVrudSg
<ボディアライメントで活用した整備機器>
■3WAY多機能ADASリフト
(ジグ修正・フレーム測定/アライメント/エーミング)
https://finepiece.delivery/product.php?id=1115
■三次元計測機 (3D測定/ボディアライメント測定)
https://finepiece.delivery/list.php?c_id=382
- 外国人整備士.comのサービス

「新型コロナ感染拡大に対応した現地、ベトナムとのWeb面接も開始しています。」
【自動車整備分野】技能実習生・特定技能ビザ サポートプラン
・管理団体・登録支援機関のご紹介
・自動車整備の技能研修カリキュラムの提供
・雇用や研修への助成金の活用パック
技能実習動画
技能実習生 入国1年目
実習項目:塗装職種(金属塗装)
- オートアフターマーケットM&Aセンターのサービス

200万円で対応!M&Aエントリーパック(自動車整備・鈑金塗装事業者支援)
年商1億円未満の自動車整備・鈑金塗装業者向けの新プラン!
オートアフターマーケットM&Aセンターでは、1社でも多くの中小・小規模企業の存続と成長に貢献していくため、譲渡を検討している法人や個人事業主に対し200万円でのM&A支援を実施しています。
M&Aエントリーパックの詳細はこちら
https://www.aama.support/post/entrypack
- 安心で自由なモビリティライフの実現に向けて「フューチャーモビリティ2035 」

安心で自由なモビリティライフの実現に向けた8つのアクション
https://prtimes.jp/main/html/rd/p/000000610.000039923.html
【ファインピース株式会社】
〒160-0022 東京都新宿区新宿5丁目15-14
公式サイト:https://ja.finepiece.global/
ECサイト:https://finepiece.delivery/
LINE窓口:https://page.line.me/finepiece/
フォーム窓口:https://ja.finepiece.global/form/
YouTube:https://www.youtube.com/c/finepiece/
Facebook:https://www.facebook.com/FinePieceJP/
Instagram:https://www.instagram.com/FinePieceJP/
Twitter:https://twitter.com/FinePieceJP/
TikTok:https://www.tiktok.com/@finepiece/
【取り扱いブランド】
BOSCH一次代理店、DRIVISION Japan販売元、Amino Care Japan販売元、カフェデイタリア総輸入元、ProADAS輸入元、John Bean代理店、TECOアライメントリフト輸入元、テルモメカニカ輸入元、コンパクトミグ総輸入元、チェボラ代理店、スーパープント輸入元、FDM HUBER、TECO代理店、DR輸入元、TENZI総輸入元...
【グループ企業・関連団体】
■カスタマークラウド株式会社
https://www.customercloudcorp.com/
■AMS 自動車整備補助金助成金振興社
https://www.subsidyassociation.com/
■外国人整備士 .com
https://www.seibi-hr.com/
■AAMA オートアフターマーケットM&Aセンター
https://www.aama.support/
■ASA オートアフターマーケット再興戦略基盤
https://www.autoaftermarket.vision/
■EVアフターマーケット振興社
https://www.evaftermarket.institute/
■スマートモビリティ協議推進協会
https://www.smartmobilityjapan.com/
■シングルマザーこそ輝く未来をつくる会
https://www.singlemotherjapan.com/
■ESG/SDGs導入支援機構
https://www.facebook.com/EsgSdgs/
【関連ブランド】
■FDM - エフディエム
https://www.fdmtool.com/
■DRIVISION Japan - ドリビジョン ジャパン
https://www.dri-vision.com/
■TENZI - テンジ
https://www.tenzi.jp/
■A-GLAZE - Aグレーズ
https://www.a-glaze.com/
【エフディエム 人気製品】
■3WAY多機能ADASリフト - ジグ修正機
https://finepiece.delivery/product.php?id=1115
■ウルトラスポットNANO - スタッド溶接機
https://finepiece.delivery/product.php?id=441
■スポットカッター Star4 - 超高張力鋼板対応ドリル
https://finepiece.delivery/list.php?keyword=Star4
■コンパクトミグ C201 - 半自動溶接機
https://finepiece.delivery/product.php?id=27
■フーバ - R-1234yf対応 全自動エアコンガス回収機
https://finepiece.delivery/list.php?c_id=181
■ヘッドライトテスター Top Auto
https://finepiece.delivery/product.php?id=1039
【自動車整備・鈑金塗装機器】
■エーミング機器
https://finepiece.delivery/list.php?c_id=49
■半自動溶接機
https://finepiece.delivery/list.php?c_id=58
■スポット溶接機
https://finepiece.delivery/list.php?c_id=57
■ジグ修正・フレーム測定機
https://finepiece.delivery/list.php?c_id=163
■三次元計測器
https://finepiece.delivery/list.php?c_id=382
【代表紹介】
代表取締役 木下 寛士(きのした ひろし)
2005年、インドにてアパレル・ブックストアの運営と同社2店舗新設に従事。 2006年、帰国後、タイ式マッサージとヨガスタジオを開業。2009年、ネットカフェを開業。同年、デザインスタジオを設立し、CIやWebを制作。 2013年、オートアライアンス/株式会社フタバに入社し、M&A先の立て直しやグループ3社の代表取締役を務める。 2018年、ファインピース株式会社とカスタマークラウド株式会社を設立。2020年より、オートアフターマーケット再興戦略 基盤長、オンラインメディア代表の他、社団法人運営にも従事。2021年より、自動車整備補助金助成金振興社、オートアフターマーケットM&Aセンターなどの立ち上げ、運営を行う。 また、日本自動車車体整備協同組合連合会(日車協連)青年部会 事業サポーターなどの団体活動を通して、安全な自動車社会の実現とモビリティ業界の発展に向けた活動を行う。
公式サイト:https://www.hiroshikinoshita.com/
【グループ採用情報】
当社では、一緒に働く人材を募集しております。
少しでもご興味がございましたら、お気軽にご連絡ください!
お問い合わせ先:contactdesk@finepiece.jp (通年採用)
リクルートページ:https://ja.finepiece.global/careers/
このプレスリリースには、メディア関係者向けの情報があります
メディアユーザー登録を行うと、企業担当者の連絡先や、イベント・記者会見の情報など様々な特記情報を閲覧できます。※内容はプレスリリースにより異なります。
すべての画像
