「サステナビリティボンド」および「サステナビリティ・リンク・ボンド」の発行条件決定
環境問題・社会課題双方の解決に貢献する第13回・第14回無担保社債の発行について
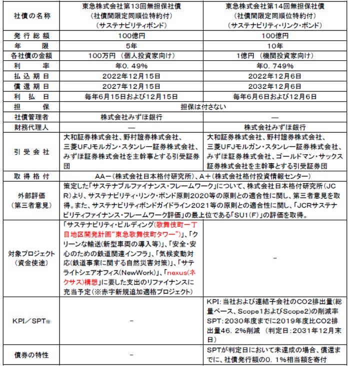
当社は、環境問題・社会課題双方の解決に貢献する資金調達手段として、「サステナビリティボンド」および「サステナビリティ・リンク・ボンド」の発行条件を本日決定しました。
詳細は下記のとおりです。
記
詳細は下記のとおりです。
記

※KPI:「重要評価指標」は、選定した指標のパフォーマンスを測定するために使用される定量的な指標
SPT:「サステナビリティ・パフォーマンス・ターゲット」は、発行体が表明する、事前に設定した時間軸における、KPIの測定可能な改善目標
■資金使途の詳細(新規適格プロジェクト)

■投資を表明していただいた投資家一覧

※「サステナブルファイナンス・フレームワーク」および第三者意見の詳細については以下をご参照ください。
URL: https://ir.tokyu.co.jp/ja/ir/stock_bond/susb/main/00/teaserItems1/0113/linkList/0/link/sustainable_finance_1.pdf
URL: https://www.jcr.co.jp/download/b8d7f19fc113acca9901f6da8da8979f96cfaa792b98bedd87/22d0746.pdf
(参考)2022年9月30日付けニュースリリース
「サステナブルファイナンス・フレームワーク」を策定!
~鉄道業界初の「サステナビリティ・リンク・ファイナンス」に対応し、サステナブル経営を推進します~
URL: https://www.tokyu.co.jp/image/news/pdf/20220930-1-1.pdf
以 上
このプレスリリースには、メディア関係者向けの情報があります
メディアユーザーログイン既に登録済みの方はこちら
メディアユーザー登録を行うと、企業担当者の連絡先や、イベント・記者会見の情報など様々な特記情報を閲覧できます。※内容はプレスリリースにより異なります。
すべての画像
