横浜市新型コロナウイルスワクチン 高齢者等の追加接種(3回目接種)の前倒し
新型コロナウイルスワクチンの追加接種(3回目接種)について、横浜市では既に医療従事者等及び高齢者施設入所者等を対象に前倒し接種を進めています。このたび、さらにワクチン接種を加速します。その他の高齢者(65 歳以上)の3回目の接種間隔について、原則2回目接種完了から8か月以上経過した方としていましたが、新たな変異株の感染拡大防止策等として、接種間隔を前倒しします。
【横浜市新型コロナワクチン 高齢者等の追加接種(3回目)の前倒しについて
https://www.city.yokohama.lg.jp/kurashi/kenko-iryo/yobosesshu/vaccine/vaccine-portal
1 高齢者施設入所者等(施設接種)の前倒し
約 8.5 万人(約 1,000 施設)を対象に、1月中に前倒し可能な対象者約 6.4 万人のう ち、約 5.1 万人(8割)の接種を目指します。概ね2月末までの接種を目標に前倒しを 進めます。
2 「その他の高齢者(65 歳以上)」の接種間隔の前倒し
国の前倒し接種方針 (※1)を踏まえ、令和4年2月以降に2回目接種完了から8か月以上経過する 65 歳以上の高齢者について、接種間隔を前倒します。
医療従事者等及び高齢者施設等の入所者等以外の「その他の高齢者」について、令和4年2月以降
初回接種の完了から7か月以上経過した後に追加接種を実施することができる。
※2 医療従事者等、高齢者施設入所者等の人数は、高齢者、18~64 歳の対象者の内数
3 高齢者の3回目個別通知(接種券等)の発送
高齢者への個別通知の発送スケジュールを次のとおりとします。
※2回目接種を受けた日付は、1・2回目接種券と同じ用紙の「予防接種済証(臨時)」で確認
できます。
※個別通知の同封物:接種券/予診票/接種案内チラシ/接種場所一覧/ワクチン説明書
4 「その他の高齢者(65 歳以上)」の接種間隔の前倒しに伴う接種体制の強化
ア 接種実施医療機関数 約 1,900 か所(原則、ファイザー社ワクチン)
このうち、武田/モデルナ社ワクチンを併用して接種する医療機関 約 30 か所
イ 予約体制
かかりつけ患者以外にも広く接種を行う医療機関数 約 1,200 か所
このうち、市予約システムで予約可能な医療機関数 約 880 か所
(参考)1・2回目の市予約システムで予約可能な医療機関数は約 50 か所でした。
※約 1,200 の医療機関は市のウェブサイトで予約の空き状況を確認できます。
※区ごとの接種実施医療機関一覧を個別通知に同封しています。
それぞれの医療機関の予約方法は、医療機関一覧をご確認ください。
(2)集団接種の体制
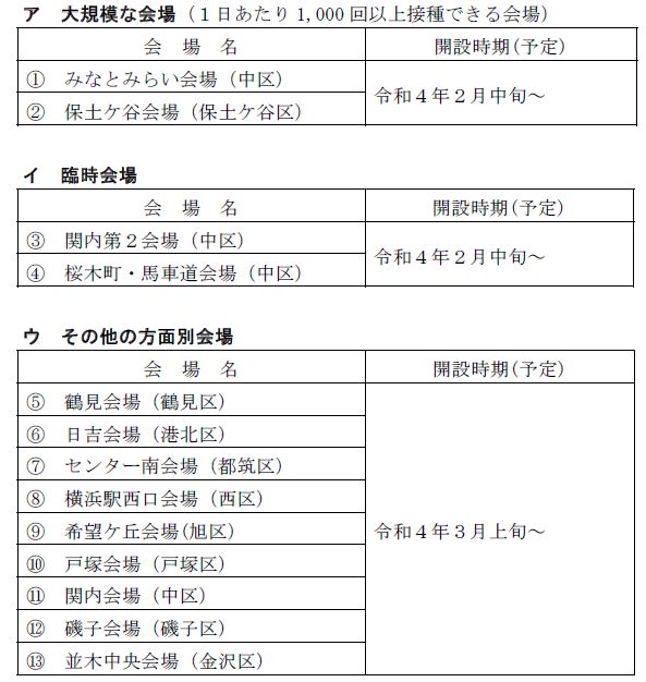
集団接種会場を 13 か所設置し、全て武田/モデルナ社のワクチンを使用します。
(1・2回目接種時がファイザー社ワクチンであった方も接種できます)
※会場住所等の詳細は1月中旬頃にお知らせいたします。
※ワクチンの種類は国からのワクチン供給の状況により、一部の会場で今後変更となる可能性
があります。
約 880 か所です。
※2 商業施設内に設置されている郵便局等、一部郵便局では受付日・受付時間が異なる場合が
あります。
※3 次の4か所では予約の代行は行いません。
・神奈川郵便局(神奈川区)・椿ケ丘簡易郵便局(金沢区)
・横浜市大附属病院内簡易郵便局(金沢区)・横浜卸本町簡易郵便局(瀬谷区)
(3)市内の携帯ショップでインターネット予約のお手伝い
https://www.city.yokohama.lg.jp/kurashi/kenko-iryo/yobosesshu/vaccine/vaccine-portal
https://www.city.yokohama.lg.jp/kurashi/kenko-iryo/yobosesshu/vaccine/vaccine-portal
1 高齢者施設入所者等(施設接種)の前倒し
約 8.5 万人(約 1,000 施設)を対象に、1月中に前倒し可能な対象者約 6.4 万人のう ち、約 5.1 万人(8割)の接種を目指します。概ね2月末までの接種を目標に前倒しを 進めます。
2 「その他の高齢者(65 歳以上)」の接種間隔の前倒し
国の前倒し接種方針 (※1)を踏まえ、令和4年2月以降に2回目接種完了から8か月以上経過する 65 歳以上の高齢者について、接種間隔を前倒します。

医療従事者等及び高齢者施設等の入所者等以外の「その他の高齢者」について、令和4年2月以降
初回接種の完了から7か月以上経過した後に追加接種を実施することができる。
※2 医療従事者等、高齢者施設入所者等の人数は、高齢者、18~64 歳の対象者の内数
3 高齢者の3回目個別通知(接種券等)の発送
高齢者への個別通知の発送スケジュールを次のとおりとします。

※2回目接種を受けた日付は、1・2回目接種券と同じ用紙の「予防接種済証(臨時)」で確認
できます。
※個別通知の同封物:接種券/予診票/接種案内チラシ/接種場所一覧/ワクチン説明書
4 「その他の高齢者(65 歳以上)」の接種間隔の前倒しに伴う接種体制の強化

ア 接種実施医療機関数 約 1,900 か所(原則、ファイザー社ワクチン)
このうち、武田/モデルナ社ワクチンを併用して接種する医療機関 約 30 か所
イ 予約体制
かかりつけ患者以外にも広く接種を行う医療機関数 約 1,200 か所
このうち、市予約システムで予約可能な医療機関数 約 880 か所
(参考)1・2回目の市予約システムで予約可能な医療機関数は約 50 か所でした。
※約 1,200 の医療機関は市のウェブサイトで予約の空き状況を確認できます。
※区ごとの接種実施医療機関一覧を個別通知に同封しています。
それぞれの医療機関の予約方法は、医療機関一覧をご確認ください。
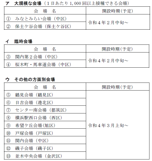
(2)集団接種の体制
集団接種会場を 13 か所設置し、全て武田/モデルナ社のワクチンを使用します。
(1・2回目接種時がファイザー社ワクチンであった方も接種できます)
※会場住所等の詳細は1月中旬頃にお知らせいたします。
※ワクチンの種類は国からのワクチン供給の状況により、一部の会場で今後変更となる可能性
があります。

5 予約支援体制の強化

| (予約方法) 1・2回目と同じく、原則、接種は事前予約制です。 接種券が届いた方から、接種の予約ができます。 ●市が予約を受付ける接種場所 1・2回目と比べて、市が予約を受付ける医療機関が順次増えていますので、 予約専用サイト(Web)からの予約を推奨しています。 ① 予約専用サイト(Web) https://v-yoyaku.jp/141003-yokohama (受付時間 9 時 00 分から 23 時 59 分) ② 市公式 LINE 「横浜市 LINE 公式アカウント」を友だち登録(2月9日(水)~) (受付時間 9 時 00 分から 23 時 59 分) ※ LINE から予約に関するアカウント情報の登録をすると、予約専用サイ トからの予約は できなくなります。 ③ 予約センター(電話) 0120-045-112 (午前9時から午後7時まで土・日・祝祭日も受付) ※ 電話のおかけ間違いにご注意ください。 ●直接、予約を受付ける医療機関 区ごとの接種を受けられる医療機関一覧を個別通知に同封しています。 それぞれの医療機関の予約方法は、医療機関一覧をご確認ください。 |
(1) 接種場所・予約の空き状況が検索できる機能の追加
医療機関約 1,200 か所と集団接種会場の予約の空き情報がいつでも検索可能 です。(2月上旬公開予定)
▼ウェブページのイメージ

(2)区役所・市内郵便局での予約代行
パソコンやスマートフォン等をお持ちでないなど、インターネット(Web)での予 約が困難な方を対象に、区役所相談員や市内郵便局(一部を除く)がその場で予約 を代行します(※1)。個別通知(接種券含む)を忘れずにお持ちください。


約 880 か所です。
※2 商業施設内に設置されている郵便局等、一部郵便局では受付日・受付時間が異なる場合が
あります。
※3 次の4か所では予約の代行は行いません。
・神奈川郵便局(神奈川区)・椿ケ丘簡易郵便局(金沢区)
・横浜市大附属病院内簡易郵便局(金沢区)・横浜卸本町簡易郵便局(瀬谷区)
(3)市内の携帯ショップでインターネット予約のお手伝い

https://www.city.yokohama.lg.jp/kurashi/kenko-iryo/yobosesshu/vaccine/vaccine-portal

このプレスリリースには、メディア関係者向けの情報があります
メディアユーザーログイン既に登録済みの方はこちら
メディアユーザー登録を行うと、企業担当者の連絡先や、イベント・記者会見の情報など様々な特記情報を閲覧できます。※内容はプレスリリースにより異なります。
すべての画像
