丹青社、東京都歴史文化財団、東京観光財団、JTB インバウンド向け新サービス「THE TOKYO PASS」を開発 ~都内文化施設38館の入場と地下鉄乗り放題の周遊パス~
株式会社丹青社(東京都港区、代表取締役社長 高橋貴志、以下「丹青社」)、公益財団法人東京都歴史文化財団(東京都墨田区、理事長 日枝久、以下「東京都歴史文化財団」)、公益財団法人東京観光財団(東京都新宿区、理事長 金子眞吾、以下「東京観光財団」)、および株式会社JTB(東京都品川区、代表取締役 社長執行役員 山北栄二郎、以下「JTB」)の4事業者で構成するTHE TOKYO PASS -Culture プロジェクトは、訪日外国人(以下「インバウンド」)に向けて、東京都内での文化観光をより快適に豊かにするための新サービス「THE TOKYO PASS -Culture」(以下「本サービス」)を始動します。

参画施設との連携のもと、ユーザーは利用日数に合わせたパスの事前決済と専用アプリを活用した入場システムにより、キャッシュレスかつタッチレスで安全・スムーズに施設に入場できます。さらに、アプリ内のコンテンツを通して、施設だけでなく街中に根付く文化にも誘導し、豊かな文化観光体験を提供します。
本サービス開始に向けて、主に国内在留外国人を対象にした実証実験を5月中旬以降よりおこなう予定です。(インバウンド受入の社会状況を考慮・検討し、確定後にお知らせいたします。)実証実験にあたっては、各施設が該当する「新型コロナウイルス感染拡大予防ガイドライン」を遵守した上で実施します。実証実験の検証を経て本サービスの開始を予定しています。

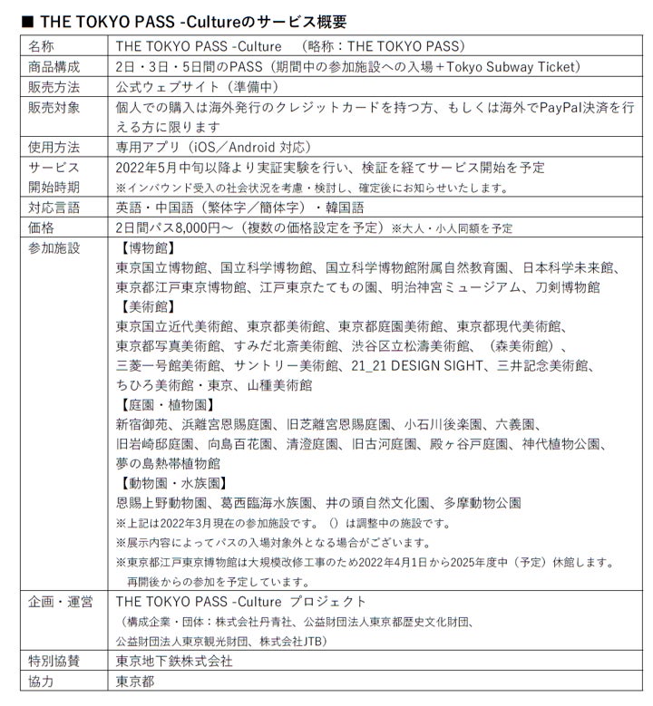
■ THE TOKYO PASS -Cultureのサービス概要

■ 企業・団体との連携窓口を開設
本サービスでは、文化施設やその周辺におけるインバウンドに寄り添った視点での魅力的なコンテンツ開発等、サービスの向上を目指しています。様々な業種の企業・団体と連携を図ることで東京ならではの多彩な文化体験の機会を提供するとともに、文化と企業の相互理解・共存共栄を促し、双方の持続的発展へつなげていきたいと考えております。
以下のような分野で連携にご興味のある企業・団体の皆さまからのお問合せをお待ちしています。
・文化観光商品開発連携
・テクノロジー連携
・データ活用によるマーケティング連携
企業・団体様からのお問い合わせ窓口:https://hs.mytokyopass.com/biz
■「THE TOKYO PASS -Culture プロジェクト」について
東京都を訪れた外国人旅行者数が約1,500万人を突破した2019年、インバウンドのより良い文化観光体験づくりに向けて準備委員会を発足。東京都立の博物館・美術館等の運営をおこなう東京都歴史文化財団、全国の博物館・美術館等の展示施設づくりや運営をおこなう丹青社が、文化施設でのインバウンド受け入れ上の課題や要望をとりまとめ、東京のインバウンド観光を熟知する東京観光財団、観光サービスの企画・運営の豊富な経験を有するJTBが利用・運営上の課題や利便性の向上等を提言。
2020年9月より4者の事業協定による共同プロジェクトとして推進しています。各社の主な役割については、以下の通りです。
・丹青社:サービス全般プロデュース、運営事務局
・東京都歴史文化財団:文化系企画連携
・東京観光財団:広報企画連携
・JTB:サービスの運営補助、販売サポート
株式会社丹青社について
「こころを動かす空間創造のプロフェッショナル」として、店舗などの商業空間、博物館などの文化空間、展示会などのイベント空間等、人が行き交うさまざまな社会交流空間づくりの課題解決をおこなっています。調査・企画から、デザイン・設計、制作・施工、デジタル技術を活かした空間演出や運営まで、空間づくりのプロセスを一貫してサポートしています。
社名 : 株式会社丹青社
所在地:東京都港区港南 1-2-70 品川シーズンテラス 19F(本社)
創業:1946 年 10 月
URL:https://www.tanseisha.co.jp/
公益財団法人東京都歴史文化財団について
東京都の文化行政の一翼を担い、芸術文化の振興と基盤整備に取り組むことで、東京における芸術文化の一層の振興と江戸東京の歴史及び文化の継承に努めています。都内12の文化施設等による事業を通じて、作品・資料の保存・活用、鑑賞機会の提供、音楽・舞台芸術の振興、人材育成・教育普及、芸術文化の基盤整備・発信等を行っています。
名称 : 公益財団法人 東京都歴史文化財団
所在地:東京都墨田区横網1-4-1
設立:1995年10月
URL:https://www.rekibun.or.jp/
公益財団法人東京観光財団について
民間企業・団体が出捐する公益財団法人で、「東京」の観光振興を担う団体として、東京都の観光行政を補完する役割を担っています。「世界から選ばれ続けるTOKYOへ。」を組織理念に掲げ、さまざまなパートナーと連携しながら、旅行者やビジネスイベンツを誘致するとともに、地域の観光振興や受入環境を向上するための取組を幅広く展開しています。
名称 : 公益財団法人 東京観光財団
所在地:東京都新宿区山吹町346-6 日新ビル
設立:2003年10月
URL:https://www.tcvb.or.jp/jp/
株式会社JTBについて
JTBは「交流創造事業」を事業ドメインとし、全国に広がるネットワークを生かし、様々な人流・物流・商流の創造による交流人口の拡大を通じて、地域や観光事業者の課題を解決するお手伝いをしています。人と人、人と場所、人とコトをつなぎ、新たな価値を創出、デジタル&ヒューマンタッチで地域に新たなイノベーションを起こすことをめざします。
社名 : 株式会社 JTB
所在地:東京都品川区東品川2-3-11(本社)
設立:1963年11月 (創立:1912年3月)
URL:https://www.jtbcorp.jp/jp/
※交流創造事業は、株式会社JTBの登録商標です。
■リリースに関するお問い合わせ先
代表窓口:株式会社丹青社 広報室 担当:石綿・寺戸
TEL:03-6455-8115 FAX:03-6455-8220 Mail:pr-staff@tanseisha.co.jp
問合せフォーム:https://www.tanseisha.co.jp/contact/pr/
※ニュースリリースに掲載された内容は発表日現在のものです。
その後予告なしに変更されることがありますので、あらかじめご了承ください。
このプレスリリースには、メディア関係者向けの情報があります
メディアユーザーログイン既に登録済みの方はこちら
メディアユーザー登録を行うと、企業担当者の連絡先や、イベント・記者会見の情報など様々な特記情報を閲覧できます。※内容はプレスリリースにより異なります。
すべての画像
