東京メトロ×サントリー メダルラリーキャンペーンを実施します!
「クラフトボス フルーツティーを買って東京メトロのオリジナルメダルを集めよう!!」
このキャンペーンは、東京メトロ9路線の駅に設置されているキャンペーン対象のサントリー飲料自販機で、クラフトボス フルーツティー1本購入につき、もれなく東京メトロ各路線の車両がデザインされたオリジナルメダル1枚をプレゼントします。さらに、Wチャンスとして、9種類のオリジナルメダルを集めてキャンペーンサイトから応募した方の中から抽選でオリジナルメダルケースまたは東京メトロ24時間券をプレゼントします。
是非ご家族やご友人と一緒に、東京メトロに乗ってメダル集めを楽しみながらクラフトボス フルーツティーをご賞味ください。

東京メトロ×サントリー メダルラリーキャンペーン
「クラフトボス フルーツティーを買って東京メトロのオリジナルメダルを集めよう!!」詳細
1 実施期間
2024年4月5日(金)10時から2024年5月7日(火)まで
※メダルがなくなり次第終了
2 実施内容
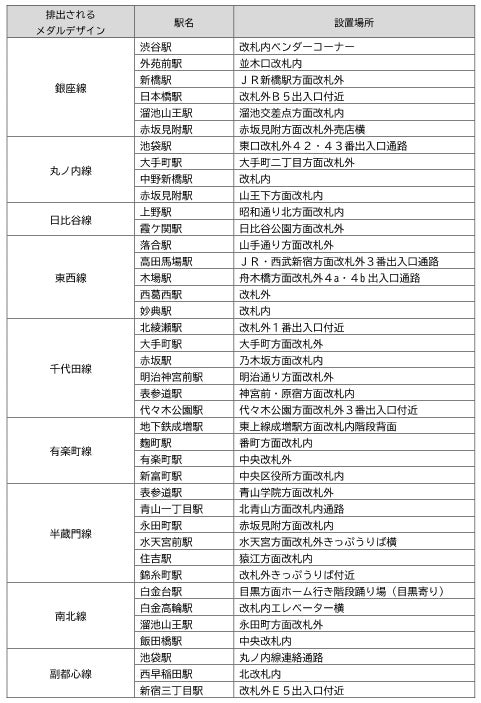
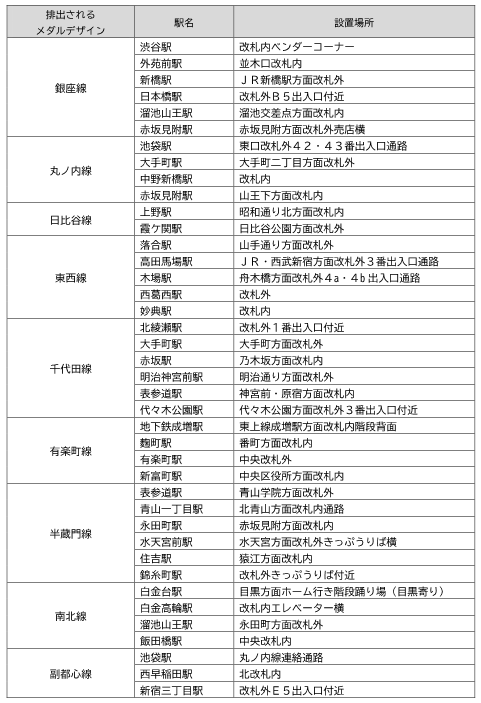
(1)東京メトロ駅構内に設置されている対象の飲料自販機40台(別紙2参照)でクラフトボスフルーツティー
を購入すると、東京メトロ各路線の車両がデザインされたオリジナルメダル1枚が釣銭取り出し口からプレ
ゼントされます。(各路線2,000枚、合計18,000枚)
(2)Wチャンスとして9種類のオリジナルメダルを集め、オリジナルメダルの画像を撮影し、サントリーキャン
ペーンサイトから応募すると、抽選でオリジナルメダルケースまたは東京メトロ24時間券をプレゼントし
ます。
※飲料自販機ごとにプレゼントされる各路線のオリジナルメダルは決まっています。(別紙2参照)
3 メダルデザイン

※銀座線については、2023年に実施した「クラフトボス フルーツティーを買って、私鉄9社のオリジナルメ
ダルを集めよう」キャンペーンと同じデザインです。
※メダルには誤飲事故対策のため、穴が開いています。
4 Wチャンス応募方法、賞品
(1)応募方法はサントリーキャンペーンサイト(4月5日(金)10時公開)でご確認ください。
https://campaign.cp.dline.jp/craftbosstraincp/
(2)応募された方の中から抽選で150名様に以下のどちらかをプレゼントします。
・オリジナルメダルケース 50名様
・東京メトロ24時間券 100名様
※期間中を通してお一人様1回のみの応募となります。
※当選者の発表は商品の発送をもってかえさせていただきます。

5 お問い合わせ先
キャンペーン事務局(寿精版印刷株式会社内):03-5482-7524(受付時間10:00~17:00
土日祝除く)

※詳細な設置場所は、メトロコマースのホームページ(https://www.metocan.co.jp)でご確認ください。
このプレスリリースには、メディア関係者向けの情報があります
メディアユーザー登録を行うと、企業担当者の連絡先や、イベント・記者会見の情報など様々な特記情報を閲覧できます。※内容はプレスリリースにより異なります。
すべての画像
